国际能源网讯:近日,国际能源网从广西环保厅获悉,环境保护厅关于印发广西水污染防治行动2016年度工作计划的通知已经下发。具体内容如下:

环境保护厅
关于印发广西水污染防治行动2016年度工作计划的通知
各市人民政府,自治区各有关部门:
为贯彻落实《水污染防治行动计划》和《广西水污染防治行动计划工作方案》,我厅会同14个设区市人民政府及自治区相关部门制订了《广西水污染防治行动2016年度工作计划》。经自治区人民政府同意,现印发给你们,请认真组织实施。
广西壮族自治区环境保护厅
2016年6月27日
(信息是否公开:主动公开)
广西水污染防治行动2016年度工作计划
为切实落实《广西水污染防治行动计划工作方案》,保障我区水环境质量,确保2016年度目标顺利完成,编制实施本计划。
一、总体要求
贯彻实施《水污染防治行动计划》及《广西水污染防治行动计划工作方案》,以改善和保持水环境质量为核心,分解落实重点任务,突出阶段性工作重点与工作目标,明确各级政府及相关部门责任,统筹部署2016年水污染防治各项工作,确保各项工作的顺利开展,系统推进我区水污染防治、水生态保护和水资源管理。
二、水质目标
2016年,地级城市集中式饮用水水源水质达到或优于Ⅲ类比例高于94.9%;辖区内长江、珠江流域水质优良(达到或优于Ⅲ类)比例分别达到100%和94%以上,西江流域水体水质保持优良;地下水10个质量考核点位水质级别保持稳定;入海河流水质稳定提升,近岸海域水质保持稳定不降。
三、2016年度工作任务
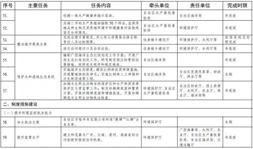
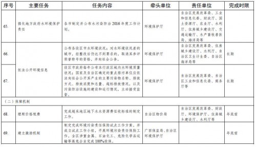
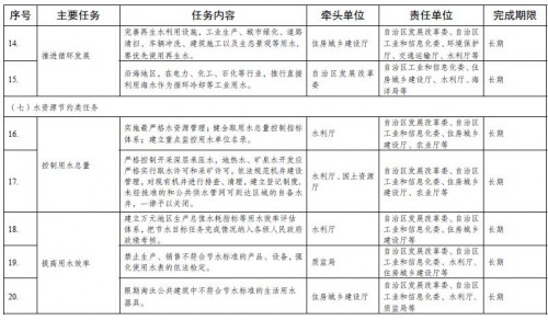
按照《广西水污染防治行动计划工作方案》的工作要求,开展水污染防治工作,具体工作参照附件(2016年重点任务清单及开展工作清单)。
四、任务落实
各牵头单位和责任单位依据《2016年重点任务清单及开展工作清单》落实任务分工,各相关部门要密切配合,形成强大合力,全力推进各项工作任务。各设区市人民政府负责落实本工作计划各项工作任务,并对本行政区域内的水污染防治工作负总责。
五、考核方式
自治区人民政府将制定并出台水污染防治工作方案实施情况考核办法及实施细则,由自治区有关部门组成考核组,对各设区市落实行动计划年度工作进行考核,考核结果向社会公布。
[pagebreak]



















切换行业



正在加载...

