国际能源网讯:近日,国际能源网从内蒙古呼和浩特市政府获悉,关于印发水污染防治工作方案的通知已经下发。根据方案,呼和浩特市水污染防治的重点任务包括严格控制工业污染源排放,提升工业废水处理水平,强化城镇污水处理,提高城市生活污水处理能力等。此外,呼和浩特市还将开展水污染防治工程项目建设,共47项,总投资近百亿。
具体内容如下:
呼和浩特市人民政府办公厅关于印发水污染防治工作方案的通知
呼政办发〔2016〕25号
各旗、县、区人民政府,市各委、办、局,各企业、事业单位:
经市人民政府同意,现将《呼和浩特市水污染防治工作方案》和《呼和浩特市水污染防治行动计划2016年度实施方案》印发给你们,请结合实际,认真组织实施。
2016年7月1日
呼和浩特市水污染防治工作方案
根据《国务院关于印发水污染防治行动计划的通知》(国发〔2015〕17号)、《内蒙古自治区人民政府关于水污染防治行动计划的实施意见》(内政发〔2015〕119号)、《内蒙古自治区人民政府办公厅关于印发水污染防治工作方案的通知》(内政办发〔2015〕155号)要求,制定本工作方案。
一、总体要求
深入贯彻党的十八大和十八届二中、三中、四中、五中全会精神,全面落实自治区“8337”发展思路,进一步深化生态文明体制改革,以巩固和提升水环境质量为核心,按照“节水优先、空间均衡、系统治理、两手发力”原则,贯彻“安全、清洁、健康”方针,强化源头控制、科学治理,系统推进水污染防治、水生态保护和水资源管理,形成“政府统领、企业施治、市场驱动、公众参与”的水污染防治新机制,实现环境效益、经济效益与社会效益多赢,把呼和浩特建成“天蓝水清、宜居宜业”的一流首府城市,努力实现经济与环境保护协调发展。
二、工作目标
到2016年底,市区污水处理设施全部达到优于一级A排放标准(水质指标参照地表水Ⅴ类质量标准),再生水利用率达到20%;关闭城区公共供水管网范围内自备井130口;饮用水水源地环境综合整治初见成效;河道整治全面展开,大黑河入黄河监测断面水质达到Ⅴ类标准;农村环境综合整治全面推进。
到2020年,黄河呼市段、浑河、大黑河流域考核断面稳定达标;城市集中式饮用水水源水质稳定达到Ⅲ类标准,饮用水安全得到切实保障;分质分类供水全面完成,水资源配置基本实现优化;地下水超采得到严格控制,地下水质量保持优良级别;湖、库、湿地生态修复基本完成,生态环境持续好转。
到2030年,全市水环境质量总体改善,水生态系统功能初步恢复。
到本世纪中叶,生态环境质量全面改善,生态系统实现良性循环。
三、重点任务
(一)严格控制工业污染源排放
实施重点行业专项整治。排查印染、农副食品加工、氮肥、有色金属、原料药制造、农药、化工、火电、乳业、生物发酵行业水污染物排放情况,全面推进清洁化改造。新建、改建、扩建的重点行业建设项目实行主要污染物排放等量或减量置换。电石法生产PVC企业完成汞触媒“高改低”改造,并采用盐酸深度脱析、硫氢化钠处理含汞废水等清洁生产技术,减少污染物排放。2017年底前,氮肥行业尿素生产完成工艺冷凝液水解解析技术改造,印染行业实施低排水染整工艺改造,制药(抗生素、维生素)行业实施绿色酶法生产技术改造。提高火电、化工、印染等行业工业水循环利用率并优先使用再生水,具备使用再生水条件但未充分利用的,不得批准其新增取水许可。推进大唐托电、阜丰生物、齐鲁制药、天浩纸业、蒙牛乳业废水深度治理和循环利用。推进重点行业企业清洁生产审核,制定并实施全市清洁生产审核年度及五年计划。(市经济和信息化委牵头,市经济和信息化委负责清洁生产化改造和工艺技术改造工作,市环保局负责控制污染物排放工作,市水务局负责取水许可管理工作,各旗县区人民政府、经济技术开发区负责落实)
提升工业废水处理水平。所有涉水企业废水必须经一级处理后,排入二级污水处理厂,严禁直接外排。推动工业废水综合利用和循环利用,提高再生水利用效率。加快工业园区污水处理厂提标升级改造。2016年底前,全市工业园区污水处理厂执行一级A排放标准;排入水环境的,要满足受纳水体环境功能区要求。认真落实《关于加强工业园区环境保护工作的指导意见》,工业园区一律不得新建晾晒池、蒸发塘,现有不符合要求的晾晒池、蒸发塘,要限期完成清理整顿。(市环保局牵头督导,市发展改革委、经济和信息化委分别负责立项和审批工作的落实,各旗县区人民政府、经济技术开发区负责落实)
(二)强化生活污染治理
提高城市生活污水处理能力。2016年底前,完成班定营5万吨/日污水处理厂扩建工程、金桥4万吨/日污水处理厂深度处理工程,城市污水收集率和处理率提高到95%。2020年底前,完成班定营8万吨/日污水处理厂扩建工程。(市水务局牵头,春华水务公司负责落实)
强化城镇污水处理。按照国家新型城镇化规划要求,完成托县双河镇污水处理厂扩建工程、土左旗察素齐镇污水处理厂、和林城关镇污水处理厂的提标改造工程。土左旗毕克齐镇、托县新营子镇、和林县盛乐镇、清水河县喇嘛湾镇、新城区保合少镇实现污水集中收集处理,所有国家重点镇具备污水收集处理能力。2020年底前,县城污水处理率达到85%。(市环保局牵头督导,市发展改革委等参与,各旗县区人民政府负责落实)
建设高标准城市排水系统。新建污水处理设施的配套管网应同步设计、同步建设、同步投运。进一步完善辛辛板、章盖营、公主府、班定营、金桥污水收集系统,新建、改建污水管网108公里。完善大黑河、小黑河、什拉乌素河、乌素图沟、扎达盖河雨水管网系统,新建排水管网实行雨污分流,改造现有雨污合流管网,新建、改建雨水管网1103公里。2017年底,城市建成区污水基本实现全收集、全处理,城镇力争实现截污纳管全覆盖。(市水务局牵头,市发展改革委等参与,各旗县区人民政府、经济技术开发区、春华水务公司负责落实)
推进污泥处理处置及综合利用。污水处理设施产生的污泥应进行稳定化、无害化和资源化处理处置。禁止处理处置不达标的污泥进入耕地。扩建京城固体废物处置中心污泥干化焚烧处理工程,建设金桥污水厂200吨/日污泥处置工程,2017年底前,现有污泥处理处置设施完成达标改造。制定土左旗、托县、和林县、清水河县、武川县污泥处理处置方案。2020年底前,城市污泥无害化处理处置率达到90%以上。(市环保局牵头督导,市城乡建设委负责市区内垃圾处理厂污泥处置;春华水务公司负责管辖污水厂污泥处置;各旗县区人民政府、经济技术开发区负责辖区内污泥处置)
完善再生水利用设施。按照城市绿化、生态景观用水全部使用再生水,道路清扫、车辆冲洗、建筑施工优先使用再生水的原则,建设城市再生水管网391公里,解决再生水利用的制约瓶颈,到2017年,城市再生水利用率达到30%以上。自2018年起,新建单体建筑面积超过2万平方米的公共建筑应安装建筑中水设施。积极推动其他新建住房安装建筑中水设施。(市水务局牵头,市住房保障房屋管理局、城乡建设委、城管执法局、园林局、春华水务公司负责落实)
推进高速公路服务区污水处理和利用。2017年底前,完成管辖范围内高速公路服务区污水处理设施建设,达标排放。同时协调自治区交通运输厅直属管理的高速公路服务区,做到污水达标排放。旅游度假区根据污水排放季节性、周期性特点,合理建设污水处理设施及配套管网。到2020年,实现旅游度假区污水的集中处理与达标排放,建设旅游度假区再生水处理与利用系统,就地利用再生水。(市交通运输局、旅游局牵头,各高速公路服务区、旅游度假区属地旗县区人民政府负责落实)
(三)推进农业农村污染防治
防治畜禽养殖污染。实施《呼和浩特市畜禽养殖业产业布局与污染防治规划》,自2016年起,新建、改建、扩建规模化畜禽养殖场(小区)要实施雨污分流、粪便污水资源化利用,完成禁养区内畜禽养殖场(小区)和养殖专业户排查。2017年底前,禁养区内畜禽养殖场(小区)和养殖专业户全部依法关停转迁,全面实现禁养。推进优然牧业、富源牧业、犇腾牧业、圣牧高科等大型牧业集团养殖场环保设施升级改造。到2020年,畜禽养殖粪便养分还田率达到65%。(市农牧业局牵头,各旗县区人民政府、经济技术开发区负责落实)
控制种植业污染。制定全市农业面源污染综合防治方案。大力推广测土配方施肥,推广精准施肥技术和机具。推广使用低毒、低残留农药,开展农作物病虫害绿色防控和统防统治。设置农业集中区,优先选用生物农药和高效、低毒、低残留农药。到2020年,主要作物病虫害生物、物理防治覆盖率达到30%以上,测土配方施肥技术推广覆盖率达到90%以上,化肥利用率提高到40%以上,农作物病虫害统防统治覆盖率达到40%以上。(市农牧业局牵头,各旗县区人民政府、经济技术开发区负责落实)
大型灌区和中型灌区需建设生态沟渠、污水净化塘、地表径流集蓄池等设施,净化农田排水及地表径流,实现大、小黑河沿岸农业面源污染治理。(市水务局牵头,各旗县区人民政府、经济技术开发区负责落实)
加快开展农村环境综合整治。深入推进“十个全覆盖工程”,解决农村垃圾乱倒、污水直排等问题。深化“以奖促治”政策,推进农村环境连片整治。实施农村清洁工程,开展河道疏浚,以县级行政区域为单元,实行农村污水处理统一规划、统一建设、统一管理,推进农村生态环境质量持续好转。2016年,完成1368个村的环境综合整治。(市农委、城乡建设委牵头,市环保局、水务局等参与,各旗县区人民政府、经济技术开发区负责落实)
[pagebreak](四)推动经济结构转型升级
依法淘汰落后产能。自2016年起,依据部分工业行业淘汰落后生产工艺装备和产品指导目录、产业结构调整指导目录及相关行业污染物排放标准,结合水质改善要求及产业发展情况,制定并实施分年度的落后产能淘汰方案,报市经济和信息化委、环保局备案。未完成淘汰任务的地区,暂停审批和核准其相关行业新建项目。(市经济和信息化委牵头,市发展改革委、环保局、水务局等参与,各旗县区人民政府、经济技术开发区负责落实)
严格环境准入。根据流域水质目标和主体功能区规划要求,明确区域环境准入条件,细化功能分区,实施差别化环境准入政策。建立水资源、水环境承载能力监测评价体系,实行承载能力监测预警,已超过承载能力的地区要实施水污染物削减方案,加快调整发展规划和产业结构。到2020年,组织完成市、旗(县、区)域水资源、水环境承载能力现状评价。(市水务局、环保局牵头,市水务局完成水资源承载力能力评价,市发展改革委、经济和信息化委、城乡建设委等参与,各旗县区人民政府、经济技术开发区负责落实)
合理确定发展布局、结构和规模。充分考虑水资源、水环境承载能力,以水定城、以水定地、以水定人、以水定产。重大项目原则上布局在优化开发区和重点开发区,并符合城乡规划和土地利用总体规划。鼓励发展节水高效现代农业、低耗水高新技术产业以及生态保护型旅游业,严格控制高耗水、高污染行业发展,新建、改建、扩建重点行业建设项目实行主要污染物排放减量置换。黄河干流(呼市段)沿岸要严格控制石油加工、化学原料和化学制品制造、医药制造、化学纤维制造、有色金属冶炼、纺织印染等项目环境风险,合理布局生产装置及危险化学品仓储等设施。(市发展改革委、经济和信息化委牵头,市水务局、环保局等参与,各旗县区人民政府、经济技术开发区负责落实)
推动污染企业退出。城市建成区内污染较重的企业应有序搬迁改造或依法关闭,推动金宇保灵生物药品有限公司、内蒙古大唐药业有限公司等建成区内企业搬迁工作。(市经济和信息化委牵头,市发展改革委、水务局、环保局等参与,各旗县区人民政府、经济技术开发区负责落实)
积极保护生态空间。严格城市规划蓝线管理,城市规划区范围内应保留一定比例的水域面积。土地开发利用应留足河道、湖泊的管理和保护范围,非法挤占的应限期退出。(市国土资源局牵头,市规划局、水务局等参与,各旗县区人民政府、经济技术开发区负责落实)
(五)着力节约保护水资源
控制用水总量。实施最严格水资源管理,制定全市水量分配方案,建立健全全市行政区域取用水总量控制指标体系,实施区域取用水总量控制制度。严格禁止工业使用地下水,除食品、药品等特殊行业外,对于新增工业用水使用地下水的项目一律不予审批。到2020年,全市用水总量控制在1074亿立方米。(市水务局牵头,市发展改革委、经济和信息化委、城乡建设委、农牧业局等参与,各旗县区人民政府、经济技术开发区、春华水务公司负责落实)
实行规划水资源论证制度。国民经济和社会发展规划、城市总体规划、工业园区、行业专项规划的编制和重大建设项目的布局,要进行充分的水资源论证。对取用水总量已达到或超过控制指标的地区,暂停审批其建设项目新增取水许可。(市水务局牵头,市发展改革委、经济和信息化委、城乡建设委、农牧业局等参与,各旗县区人民政府、经济技术开发区、春华水务公司负责落实)
严格建设项目取水许可管理。建立重点监控用水单位名录,严格实施取水许可制度和建设项目水资源论证制度,对纳入取水许可管理的单位和其他用水大户实行计划用水管理,未依法完成水资源论证的建设项目,审批机关不予审批。具备使用再生水条件但未充分利用的火电、化工、制浆造纸、印染等项目,不得批准其新增取水许可。新建、改建、扩建项目用水要达到行业先进水平,节水设施应与主体工程同时设计、同时施工、同时投运。(市水务局牵头,市发展改革委、经济和信息化委、城乡建设委、农牧业局等参与,各旗县区人民政府、经济技术开发区、春华水务公司负责落实)
严控地下水超采。在地面沉降、地裂缝等地质灾害易发区开发利用地下水,应进行地质灾害危险性评估。严格控制开采深层承压水,地热水、矿泉水开发应严格实行取水许可和采矿许可。依法规范机井建设管理,排查登记已建机井,未经批准的和公共供水管网覆盖范围内的自备水井,一律予以关闭。2016年编制完成地下水超采区和日取水量大于1万立方米的重要水源地水位、取水量控制方案;2017年编制完成地面沉降区地下水压采方案。编制地面沉降区等区域地下水压采方案。开展地下水超采区综合治理,超采区内禁止工农业生产及服务业新增取用地下水。2017年底前,完成地下水禁采区、限采区和地面沉降控制区范围划定工作。(市水务局、国土资源局牵头,市发展改革委、经济和信息化委、财政局、城乡建设委、农牧业局等参与,各旗县区人民政府、经济技术开发区、春华水务公司负责落实)
提高用水效率。建立万元国内生产总值等用水效率评估体系,把节水目标任务完成情况纳入地方政府政绩考核。在水资源配置中,优先利用再生水、建筑降水等非常规水源,鼓励并积极发展雨水、微咸水等其他非常规水源的利用。到2020年,全市万元国内生产总值用水量、万元工业增加值用水量比2013年分别下降25%、20%以上。(市水务局牵头,市发展改革委、经济和信息化委、城乡建设委等参与,各旗县区人民政府、经济技术开发区、春华水务公司负责落实)
抓好工业节水。开展节水诊断、水平衡测试、用水效率评估,严格用水定额管理。到2020年,电力、纺织、造纸、石油石化、化工、食品发酵等高耗水行业达到先进定额标准。(市水务局、经济和信息化委牵头,市发展改革委、城乡建设委、质监局等参与,各旗县区人民政府、经济技术开发区、春华水务公司负责落实)
加强城镇节水。大力推广使用节水器具,公共建筑必须采用节水器具,限期淘汰公共建筑中不符合节水标准的生活用水器具,推广使用感应式、延时自闭式或脚踏式水龙头,鼓励居民家庭选用节水器具。着力降低供水管网漏损率,对使用超过50年和材质落后的供水管网进行更新改造,到2017年,公共供水管网漏损率控制在12%以内;到2020年,控制在10%以内。开展海绵城市试点示范工程建设,积极推行低影响开发建设模式,建设滞、渗、蓄、用、排相结合的雨水收集利用设施和集雨型绿地。新建城区硬化地面,可渗透面积要达到40%以上。全面建设节水型城市,到2017年,创建成为自治区节水型城市;到2020年,各项指标达到国家节水型城市标准要求。(市水务局牵头,市城乡建设委、发展改革委、经济和信息化委、质监局等参与,各旗县区人民政府、经济技术开发区、春华水务公司负责落实)
发展农业节水。推广节水灌溉技术,完善灌溉用水计量设施。推进规模化高效节水灌溉,推广农作物节水抗旱技术。到2020年,新增节水灌溉工程面积100万亩,大型灌区、重点中型灌区续建配套和节水改造任务基本完成,农田灌溉水有效利用系数稳定达到055以上。(市水务局、农牧业局牵头,市发展改革委、财政局等参与,各旗县区人民政府负责落实)
推进洗车洗浴等行业节水。通过制定节水管理制度、加强节水设施建设、推广使用节水型器具、革新用水工艺等措施,强化洗浴洗车行业节水管理。(市水务局牵头,各旗县区人民政府负责落实)
科学保护水资源。完善水资源保护考核评价体系。认真落实《内蒙古自治区水功能区管理办法》,加强全市水功能区监督管理,从严核定水域纳污能力。(市水务局牵头,市发展改革委、环保局等参与)
强化水资源统一调度。全市水资源实行统一管理、统一规划、统一配置。市、旗县引黄灌区和主要用水户实行总量控制与定额管理相结合的管理制度,严格水量调度。采取有效措施,维持河湖基本生态用水需求,重点保障枯水期生态基流。加大水利工程建设力度,发挥好控制性水利工程在改善水质中的作用。(市水务局牵头,市农牧业局、发展改革委等参与,各旗县区人民政府、春华水务公司负责落实)
[pagebreak](六)强化科技支撑
加快技术成果推广应用。重点推广饮用水净化、节水、水污染治理及循环利用、城市雨水收集利用、再生水安全回用、畜禽养殖污染防治等适用技术。发挥企业的技术创新主体作用,推动水处理重点企业与科研院所、高等学校组建产学研技术创新战略联盟,示范推广控源减排和清洁生产先进技术。(市科技局、水务局牵头,市经济和信息化委、环保局、农牧业局等参与,各旗县区人民政府、经济技术开发区负责落实)
推进“智慧环保”建设。2017年底前,完成黄河头道拐监测断面水质自动监测站的建设,实现黄河(呼市段)出、入境断面及饮用水源地水质数据的实时监控,完成大入黄口断面视频监控系统建设,初步建成环保综合信息平台。2020年底前,全面完成流域地表水、农业面源、重点企业视频监控与在线监测,建立排污费征收信息系统、环境综合查询系统、环境监测监控平台、环境风险源与应急指挥系统等,形成技术先进、立体覆盖、安全可靠、运行高效的环境监测监管体系。充分利用大数据等先进科技手段改善管理体制,深化环保领域改革,实现环境监管的精细化、常态化和科学化。(市环保局、各旗县区人民政府负责落实,市水务局、财政局等参与)
加快发展环保服务业。以污水处理、垃圾处置和工业园区污染治理为重点,推行环境污染第三方治理和第三方监测。以污染防治项目建设、专项资金投入与使用为重点,引入水污染防治第三方审计。鼓励发展包括系统设计、设备成套、工程施工、调试运行、维护管理的环保服务总承包模式、政府和社会资本合作模式。(市发展改革委、财政局牵头,市科技局、经济和信息化委、环保局等参与,各旗县区人民政府、经济技术开发区负责落实)
(七)充分发挥市场机制作用
依法落实价格税费政策。依法落实国家环境保护、节能节水、资源综合利用等方面的税收政策。2015年底前全面实行居民阶梯水价制度;2017年底前,各旗县所在地镇原则上要全面实施居民阶梯水价制度;2020年底前,全面实行非居民用水超定额、超计划累进加价制度。足额征收城镇污水处理费、排污费、水资源费。(市发展改革委牵头,市财政局、水务局等参与,春华水务公司、各旗县区人民政府负责落实)
引导社会资本投入。针对水污染防治领域项目特点,遴选一批饮用水水源地环境综合整治、河流环境生态修复与综合整治、城市黑臭水体治理、畜禽养殖污染防治、农业面源污染治理等重点项目实施PPP模式,实现组合开发,吸引社会资本投入水环境保护。积极推动设立融资担保基金,推进环保设备融资租赁业务发展。推广股权、项目收益权、特许经营权、排污权等质押融资担保,鼓励社会资本加大水环境保护投入。按照“谁投资、谁受益、保本微利”的原则,鼓励民间资金投资建设、经营环境污染治理项目,建立自主经营、自负盈亏、自我发展的良性机制,促进环境基础设施建设和污染治理的产业化、市场化。(市发展改革委、财政局牵头,市环保局、金融办等参与,各旗县区人民政府、经济技术开发区负责落实)
增加政府资金投入。市本级和各旗县区人民政府要继续加大保护和改善环境、防治污染的财政投入,以及环境治理专项经费支出,提高财政资金的使用效益。制定有利于环境保护和污染治理的经济政策,制定环保减排奖励补贴工作方案,依法对减污排放效果突出企业从财政、税收、价格、政府采购等方面给予鼓励和支持。对环境监管能力建设及运行费用分级予以必要保障。(市财政局牵头,市发展改革委、环保局等参与,各旗县区人民政府、经济技术开发区负责落实)
健全环境经济激励机制。鼓励节能减排先进企业、工业园区用水效率、排污强度等达到更高标准,支持开展清洁生产、节约用水和污染治理等示范。推行绿色信贷,积极发挥政策性银行等金融机构在水环境保护中的作用,重点支持循环经济、污水处理、水资源节约、水生态环境保护、清洁及可再生能源利用等领域。严格限制环境违法企业贷款。加强环境信用体系建设,构建守信激励与失信惩戒机制,2017年底前分级建立企业环境信用评价体系。进一步深化环境污染责任保险制度,鼓励涉重金属、石油化工、危险化学品运输等高环境风险行业投保环境污染责任保险。(市发展改革委牵头,市金融办负责建立企业环境信用评价体系,市财政局、经济和信息化委、环保局、水务局等参与,各旗县区人民政府、经济技术开发区负责落实)
(八)严格环境执法监管
完善地方性规章制度。研究制定再生水利用等方面的规章制度。建立完善排污许可证发放、污染源在线监控、排污权有偿使用和交易、企业环境信用管理、环境污染责任保险、环境公益诉讼等制度。(市法制办牵头,市水务局负责再生水利用,市环保局负责排污许可证发放、污染源在线监控、排污权有偿使用和交易,金融办负责企业环境信用管理、环境污染责任保险)
开展“红黄牌”管理。所有排污单位必须依法实现全面达标排放。逐一排查工业企业排污情况,达标企业应采取措施确保稳定达标;对超标和超总量的企业予以“黄牌”警示,一律限制生产或停产整治;对整治仍不能达到要求且情节严重的企业予以“红牌”处罚,一律停业、关闭。自2016年起,定期公布环保“黄牌”“红牌”企业名单。定期抽查排污单位达标排放情况,结果向社会公布。(市环保局牵头督导,各旗县区人民政府、经济技术开发区负责落实)
严惩环境违法。深入开展环境执法大检查,制定年度环境整治方案,采取明查暗访、蹲点摸排、监督性监测等手段,对违法建设和生产、治污设施不正常运转、偷排偷放、超标排污等违法行为,依法从严从快查处。对造成生态损害的责任者严格落实赔偿制度。严肃查处建设项目环境影响评价领域越权审批、未批先建、边批边建、久试不验等违法违规行为。构成犯罪的,及时移交公安机关立案侦查,依法追究相关企业负责人的刑事责任。(市环保局牵头督导,各旗县区人民政府、经济技术开发区负责落实)
加强部门协作。强化环保、公安、检察院、法院、监察等部门和单位的协作。加强各部门之间的协调配合、定期会商,实施联合执法、应急联动、信息共享。(市环保局牵头,市监察局、公安局、检察院、法院负责落实)
提升环境监管能力。严格落实网格化管理制度,各旗县区人民政府、经济技术开发区要建立环保公安大队,乡镇、办事处全部建立环保所。自2016年起,市、旗(县、区)实行环境监管网格化管理。(市环保局、公安局牵头,各旗县区人民政府、经济技术开发区负责落实)
(九)加强水环境管理
深化污染物总量控制。巩固污染减排成果,围绕“十三五”流域、区域污染物排放总量控制约束性指标体系,深化污染物排放总量控制,完成“十三五”污染物减排任务。完善污染物统计监测体系,将工业、城镇生活、农业、移动源等各类污染源纳入调查范围。(市环保局牵头,市经济和信息化委、统计局参与,各旗县区人民政府、经济技术开发区负责落实)
严格环境风险控制。定期评估沿江河湖库工业企业、工业集聚区环境和健康风险,落实防控措施。稳妥处置突发水环境污染事件。地方各级人民政府要制定和完善水污染事故处置应急预案,落实责任主体,明确预警预报与响应程序、应急处置及保障措施等内容,依法及时公布预警信息。(市环保局、安监局牵头,市经济和信息化委、卫生计生委、城乡建设委、水务局等参与,各旗县区人民政府、经济技术开发区负责落实)
全面推行排污许可。强化排污许可在水环境管理中的核心地位,打通和环境标准、环境监测、环评、“三同时”验收、排污收费等制度的连接,发挥其核心作用,推动事前审批和事中事后监管的有效衔接,实现全过程管理。按照国家要求,完成国控重点污染源排污许可证的核发工作,其他污染源于2017年底前完成。以改善水质、防范环境风险为目标,将污染物排放种类、浓度、总量、排放去向等纳入许可证管理范围。禁止无证排污或不按许可证规定排污。推进排污许可证管理信息平台建设。(市环保局牵头,各旗县区人民政府、经济技术开发区负责落实)
[pagebreak](十)全力保障水生态环境安全
保障饮用水水源安全。从水源到水龙头全过程监管饮用水安全。定期监测、检测和评估饮用水水源、供水厂出水和用户水龙头安全状况,城市饮用水水源自2016年起每季度向社会公开。自2018年起,城市、城镇饮水安全状况信息都要向社会公开。(市环保局负责饮用水水源地水质,市水务局、卫生计生委、春华水务负责供水厂出水水质及入户水质,各旗县人民政府负责辖区内水质)
强化饮用水水源环境保护。依法清理饮用水水源保护区内违法建筑和排污口。逐步清拆一级保护区内的违章建筑,分批、分区治理二级保护区内面源污染,从严控制准保护区内污染排放。2016年底前,完成城镇集中式饮用水水源保护区界牌、警示牌等标志的优化、调整与规范化建设。加快推进井房、围栏等隔离防护设施的标准化建设。2017年底前,完成乡镇、农村集中饮用水水源保护区的规范化建设。加强农村饮用水水源保护和水质检测。(市环保局、水务局牵头,各旗县区人民政府、经济技术开发区、春华水务公司负责落实)
建设城市备用水源。加快哈拉沁水库、二道洼水库建设,实施哈素海调水工程,提高城市供水保障能力。(市水务局牵头,市发展改革委、财政局等参与,春华水务公司负责落实)
加强地下水污染防治。定期调查评估集中式地下水饮用水水源补给区等区域环境状况。石化生产存贮销售企业和工业园区、垃圾填埋场等区域应进行必要的防渗处理。报废钻井、取水井应实施封井回填。(市环保局牵头督导,市水务局负责报废钻井、取水井回填;市国土资源局负责协调提供地下水点位水质监测数据;市城乡建设委负责市区垃圾填埋场等区域的防渗处理;各旗县区人民政府、经济技术开发区负责辖区内石化生产存贮销售企业和工业园区、垃圾填埋场等区域防渗处理)
开展全市石化生产、存贮、销售企业地下储罐整改。制定完成石化企业地下储罐及防渗措施整改实施方案,明确整改任务。2017年底前,加油站地下油罐全部更新为双层罐或完成防渗池设置。(市环保局牵头,市商务局、水务局、国土资源局、财政局等参与,各旗县区人民政府、经济技术开发区负责落实)
加快垃圾填埋场渗滤液治理。完成京城固废、呼和浩特市垃圾无害化处理厂垃圾渗滤液处理设施改扩建工程建设,完成土左旗、托县、和林县、清水河县、武川县垃圾渗滤液处理设施建设并投入运营,实现渗滤液全部收集处理与达标排放。(市环保局牵头督导,市财政局、国土资源局、水务局等参与,市城乡建设委、各旗县区人民政府、经济技术开发区负责落实)
加大黑臭水体治理力度。逐一排查建成区水体黑臭状况,确定黑臭水体名单,按时公布黑臭水体名称、责任人及达标期限;制定黑臭水体总体整治计划及整治方案。采取控源截污、垃圾清理、清淤疏浚、生态修复等措施,对建成区黑臭水体进行集中治理,每半年向社会公布治理情况。2017年底前,建成区彻底消除城市黑臭水体。(市水务局牵头,市园林局、城乡建设委、城管执法局等参与,春华水务公司负责落实)
深化重点流域污染防治。研究建立流域水生态环境功能分区管理体系。汇入富营养化湖库的河流应实施总氮排放控制。环境容量较小、生态环境脆弱,环境风险高的地区,应执行水污染物特别排放限值。(市环保局牵头,市水务局、园林局、城管执法局等参与,春华水务公司、各旗县区人民政府负责落实)
保护水和湿地生态系统。科学划定并严守生态保护红线。开展重点河、湖、湿地水生生态系统保护和修复工作。制定哈素海、红领巾水库、五一水库等重点湖库达标行动计划。实施湖库综合治理工程,保障湖库水质达到功能区标准要求。加大自然保护区保护力度,推进退耕还林、还草、还湿。重点开展大青山生态保护和黄河水源生态涵养林建设,保护城市饮用水水源。推进城镇水源涵养区建设。(市环保局、林业局牵头,内蒙古大青山自然保护区管理局呼和浩特市分局、市水务局、国土资源局、财政局、城乡建设委、农牧业局等参与,各旗县区人民政府负责落实)
加大河道综合整治力度。开展大黑河城区段综合整治工程,2016年10月实现碧波荡漾。全面启动大、小黑河、扎达盖河、乌素图沟、哈拉更沟以及乌素图水库、奎素水库即“四河两库”综合治理项目,推进宝贝河等城镇水体综合治理与生态建设。完成海流水库及上游河道综合整治、大入黄上游水环境综合整治工程,确保黄河呼市段总体水质优良。对黄河、浑河开展生态环境安全评估,制定实施生态环境保护方案。(市水务局牵头,市环保局、园林局、城管执法局等参与,春华水务公司、各旗县区人民政府负责落实)
严格控制环境激素类化学品污染。2017年底前,完成环境激素类化学品生产使用情况调查,监控评估水源地、农产品种植区及水产品集中养殖区风险,实施环境激素类化学品淘汰、限制、替代等措施。(市环保局牵头督导,市经济和信息化委、农牧业局等参与,各旗县区人民政府负责落实)
四、保障措施
(一)加强组织领导,强化责任落实
强化组织统一领导,成立水污染防治工作领导小组,完善政策措施,统筹水污染治理工作。成立领导小组办公室,研究建立水污染防治工作新机制,确保各项任务全面完成。领导小组成员根据政府下达的目标和任务开展相关工作,确保认识到位、责任到位、措施到位、投入到位,保证方案的顺利实施。
市人民政府发挥统领作用,统一管理、调度。明确各地区、各部门的责任,监督各地区、各部门落实完成方案目标任务。明确各类水体水质保护目标,逐一排查达标状况,对水质不达标的区域实施挂牌督办,必要时采取区域限批等措施。
各旗县区人民政府和经济技术开发区根据全市统一安排和任务分解,制定切实可行的实施方案,明确责任单位和责任人,确保各项任务目标的顺利完成。
市有关单位对本部门环境保护工作负责,要把落实本方案目标任务列入重要工作内容,切实做好水污染防治相关工作,并及时报送工作进展,务求多措并举地提高工作实效。
各类排污单位要严格执行分解到本单位的各项目标任务,加强污染治理设施建设和运行管理,开展自行监测,落实治污减排、环境风险防范等责任。国家确定的重点排污单位应依法向社会公开其产生的主要污染物名称、排放方式、排放浓度和总量、超标排放情况,以及污染防治设施的建设和运行情况,主动接受监督。
(二)细化目标任务,筛选储备项目
各旗县区人民政府要逐项梳理《呼和浩特市水污染防治工作方案》对本地区水污染防治工作的要求,调查水质状况,摸清目标差距,排查任务措施,制定并公布水污染防治工作方案,并报市人民政府备案,考虑与2016年度实施情况考核工作的衔接,各旗县区在制定报批总体工作方案的同时,要将2016年度实施方案一并报批。2017年起,逐年度方案按时、按程序报批。
各旗县区人民政府、市相关部门要以解决水环境质量问题为导向,针对水污染防治重点任务,认真组织好项目的筛选、储备、申报工作。对项目的前期材料准备、申报、实施、验收要进行全过程监管。同时明确资金来源、工程内容、完成时限和责任主体,实施精准管理,确保项目按期保质完成,发挥应有的环境效益。
(三)严格考核评估,强化监督问责
自治区与市人民政府签订水污染防治目标责任书后,市人民政府根据目标责任书,分解目标任务,落实“一岗双责”。每年对任务完成情况进行考核,考核结果向社会公布,并作为对领导班子和领导干部综合考核评价的重要依据。同时,作为水污染防治相关资金分配的参考依据。
对未通过年度考核的,要约谈旗县区人民政府及相关部门有关负责人,对有关地区和企业实施建设项目环评限批。对因工作不力、履职缺位等导致未能有效应对水环境污染事件的,以及干预、伪造数据和没有完成年度目标任务的,要依法依纪追究有关单位和人员责任。对不顾生态环境盲目决策,导致水环境质量恶化,造成严重后果的领导干部,要记录在案,视情节轻重,给予组织处理或党纪政纪处分,已经离任的也要终身追究责任。
(四)加强社会监督,构建全民行动格局
广泛宣传环境法律法规,为公众、社会组织提供水污染防治法规培训和咨询,邀请其全程参与重要环保执法行动和重大水污染事件调查。健全举报制度,充分发挥“12369”环保举报热线和网络平台作用。限期办理群众举报投诉的环境问题,积极宣传和表扬环保社会监督的行为。通过公开听证、网络征集等形式,充分听取公众对重大决策和建设项目的意见。积极推行环境公益诉讼。加大环境信访处理力度。
构建全民行动格局,强化环境基础教育。把水资源、水环境保护和水情知识纳入国民教育体系,提高公众对经济社会发展和环境保护客观规律的认识。依托环境教育社会实践基地,开展环保社会实践活动。倡导绿色消费新风尚,开展环保社区、学校等群众性创建活动,推动节约用水,鼓励购买使用节水产品和环境标志产品。
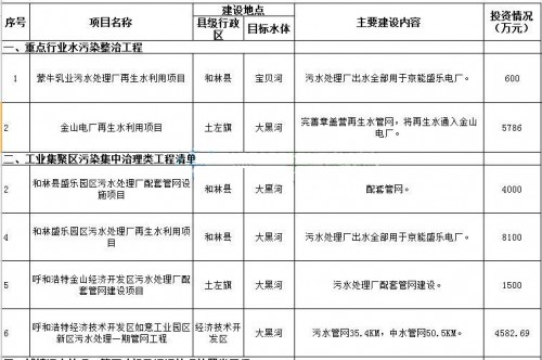
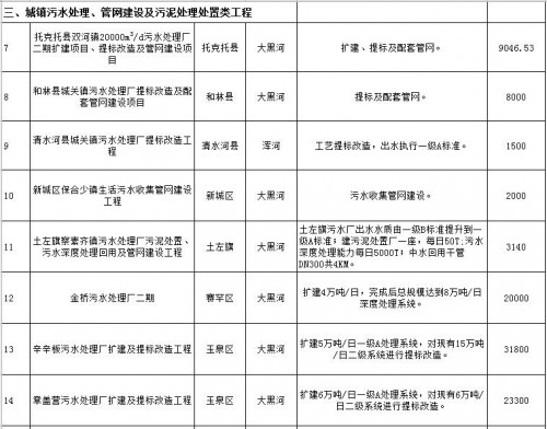
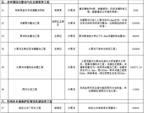
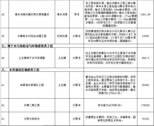
[pagebreak]呼和浩特市水污染防治工程项目清单







呼和浩特市水污染防治行动计划2016年度实施方案
一、现状与问题分析
(一)水环境质量情况
饮用水水源水质状况。呼和浩特市集中式饮用水水源主要为地下水,黄河水作为城市补充水源。根据呼和浩特市环境监测中心站2014年水质监测结果,地下饮用水水源地市区九个自来水供水厂水质指标39项,地表饮用水水源地引黄入呼取水口水质指标109项,监测合格率均为100%,为Ⅲ类水质,饮用水水源水质情况总体较好。各旗县城镇饮用水水源全部为地下水,根据2014年呼和浩特市环境监测中心站对各城镇水源的水质常规监测结果,除托县双河镇水源外,均能稳定达标,托县双河镇乃同水源氟化物超标,主要超标原因为地下水本底值超标。
地表水污染防治现状。呼和浩特市重点流域考核断面包括黄河喇嘛湾断面、万家寨水库断面、大黑河大入黄口断面以及浑河入黄口断面。根据2014年水质监测结果,各断面均能达到水环境功能区水质要求。黄河、浑河各断面水质为Ⅲ类,大入黄口断面水质为Ⅴ类。城区水体经综合整治,环境质量有所改善,但仍存在黑臭水体。
地下水环境质量。根据内蒙古自治区地质环境监测院2014年地下水水质监测结果,呼和浩特市潜水、承压水水质均为优良级别,无水质极差区域。
(二)水污染防治工作现状
饮用水水源保护工作。“十二五”以来,呼和浩特市对城镇集中式饮用水水源地进行保护区划定和调整,同步进行保护区建设工作,共设置125块水源保护区界标,16块警示牌和2块宣传牌。借力国家环境保护模范城市建设和建成区城中村改造,开展水源保护区内环境综合整治。加大饮用水水源日常水质监测频次,开展饮用水水源地污染情况专项执法检查,城市饮用水安全得到切实保障。
地表水污染防治工作。推进生活污水处理厂建设,全市污水处理能力达到38万吨/日,中心城区建成辛辛板、章盖营、公主府、金桥、班定营污水收集系统,城镇具备污水收集处理能力。加强工业废水污水处理,托克托、盛乐、如意、金山工业园区相继建成污水处理厂,金川、裕隆工业园区废水也逐步得到处理。实施城市环城景观水系综合治理工程,城区水环境质量得到有效改善。
地下水污染防治工作。组织开展地下水防污性能研究,并对城区地下水源地进行了保护区优化调整。开展以地下水饮用水水源和污染源为对象的“双源”调查评估。定期开展矿山、畜禽养殖、垃圾填埋场等环境专项整治工作。
(三)水污染防治存在的问题
饮用水水源保护区环境整治进程缓慢。城区地下水饮用水水源井大部分位于建成区,水源保护与城市社会发展矛盾日益凸显,保护区内违章建筑清拆、污染源关闭等整治工作难度较大。
地表水污染防治工作有待加强。生活污水处理厂配套管网建设相对滞后,处理水平不高,再生水利用率较低。清水河、武川、金山、裕隆(班定营)污水处理厂管网还未覆盖园区全部工业企业。建成区地表河段基本无天然径流,主要接纳城市生活污水,汛期构成对黄河水体水质的威胁。
地下水超采问题突出。呼和浩特市地下水超采区较大,潜水、承压水水位总体变化趋势以下降为主,现已形成西水厂地下水降落漏斗,并且漏斗有明显扩大的趋势。
二、年度目标
到2016年底,市区污水处理设施全部达到优于一级A排放标准,污水处理率达到95%,再生水利用率达到20%;关闭公共供水管网范围内自备井130口;饮用水水源地环境综合整治初见成效;河道整治全面展开,大黑河入黄河监测断面水质达到Ⅴ类标准;农村环境综合整治全面推进。
三、年度工作任务
(一)工业污染防治
取缔“十小”企业。开展全市装备水平低、环保设施差的小型工业企业排查工作,编制取缔“十小”企业年度计划。2016年底前,全部取缔不符合国家产业政策的小型造纸、制革、印染、染料、炼焦、炼硫、炼砷、炼油、电镀、农药等“十小”生产项目。(市经济和信息化委牵头,各旗县区人民政府、经济技术开发区负责落实)
实施重点行业专项整治。对印染、农副食品加工、氮肥、有色金属、原料药制造、农药、化工、火电、乳业、生物发酵行业进行排查,加大废水处理与综合利用。制定并实施全市清洁生产审核年度计划。(市经济和信息化委牵头,市经济和信息化委负责制定并实施全市清洁生产审核年度计划,市环保局负责控制污染物排放工作,各旗县区人民政府、经济技术开发区负责落实)
推进工业园区污染治理。强化园区企业废水预处理,加快园区污水厂提标改造。本年度完成裕隆、盛乐工业园区废水收集管网建设,其他工业园区污水处理厂开展实施提标改造工程。全市所有工业园区污水处理厂排放执行一级A排放标准。(市环保局牵头督导,市发展改革委、经济和信息化委等参与,各旗县区人民政府、经济技术开发区负责落实)
(二)城镇生活污染治理
加快污水处理厂建设与提标改造。完成班定营5万吨/日、托县双河镇1万吨/日污水厂扩建工程,进一步提高污水处理水平,启动班定营、托县双河镇污水处理厂提标改造及辛辛板、章盖营、公主府深度处理工程,年底前,全市污水处理厂全部达到一级A及以上排放标准。制定土左旗毕克齐镇、托县新营子镇、和林县盛乐镇、清水河县喇嘛湾镇、新城区保合少镇等国家重点镇的污水收集处理方案。(市水务局、环保局牵头,春华水务公司负责管辖污水厂提标扩容、各旗县区人民政府负责辖区内污水厂提标扩容及国家重点镇污水处理方案制定)
加强配套管网建设。新增污水收集管网67公里,实施小黑河纳污箱涵污水分级截流工程,按区域分别接入辛辛板、章盖营、金桥污水处理厂;哈拉更沟、金桥开发区污水全部接入金桥污水厂;建成区污水处理率达到95%。完善大黑河、小黑河、什拉乌素河、乌素图沟、扎达盖河雨水管网系统,完成玉泉区辛辛板雨污分流。(市水务局牵头,市发展改革委等参与,各旗县区人民政府、经济技术开发区、春华水务公司负责落实)
实施金桥污水处理厂200吨/日污泥处理处置工程,制定土左旗、托县、和林县、清水河县、武川县污泥处理处置方案。(市环保局牵头督导,春华水务公司、各旗县区人民政府、经济技术开发区负责落实)
(三)农业农村污染防治
防治畜禽养殖污染。实施《呼和浩特市畜禽养殖业产业布局与污染防治规划》,完成禁养区内畜禽养殖场(小区)和养殖专业户排查。到2016年,完成全市畜禽养殖禁养区范围划定。推进畜禽规模化养殖场(小区)粪污综合利用和无害化处理工程建设。开展优然牧业、富源牧业集团下设牧场污染防治设施建设前期工作。新建、改建、扩建规模化畜禽养殖场(小区)要实施雨污分流、粪便污水资源化利用。(市农牧业局牵头,各旗县区人民政府、经济技术开发区负责落实)
[pagebreak]控制种植业污染。制定全市农业面源污染综合防治方案。完成大、小黑河两侧农业面源基本情况及农药、化肥使用情况调查。继续推广测土配方施肥,控制和减少化肥施用量。本年度测土配方施肥技术推广覆盖率达到48%以上,化肥利用率提高到33%以上,农作物病虫害统防统治覆盖率达到31%以上。(市农牧业局牵头,各旗县区人民政府、经济技术开发区负责落实)
加快开展农村环境综合整治。继续推进“十个全覆盖工程”,实施农村清洁工程,加强农村生活垃圾、污水收集处理。开展河道清淤疏浚,推进农村环境连片整治。本年度完成1368个村的环境综合整治。(市农委、城乡建设委牵头,市环保局、水务局等参与,各旗县区人民政府、经济技术开发区负责落实)
(四)推动经济结构转型升级
依法淘汰落后产能。公布本年度全市淘汰落后产能企业和项目清单并按计划实施,未完成淘汰任务的地区,暂停审批和核准其相关行业新建项目。严格环境准入,加强项目审批监督。试点开展水资源、水环境承载能力现状评价。开展实施内蒙古大唐药业有限公司、金宇保灵生物药品有限公司搬迁工作。(市经济和信息化委、水务局、环保局牵头,市经济和信息化委负责淘汰落后产能、企业搬迁工作,水务局负责开展水资源承载力能力评价,市发展改革委等参与,各旗县区人民政府、经济技术开发区负责落实)
促进再生水利用。加强城镇污水处理厂再生水利用。城市绿化及生态景观等要优先使用再生水。推进建设污水处理厂与再生水用户的输配水管网,铺设章盖营至乌素图沟、班定营至大黑河、金桥至云计算基地、班定营至金川南等再生水管网,新增再生水管网262公里。城市再生水利用率达到20%以上。(市水务局牵头,市城乡建设委、城管执法局、园林局、春华水务公司负责落实)
开展其他形式的再生水利用模式。建设高速公路服务区污水处理与综合利用,开展旅游度假区再生水处理与利用。(市交通运输局、旅游局牵头,各高速公路服务区、旅游度假区属地人民政府负责落实)
(五)节约保护水资源
严格控制用水总量指标。制定全市水量分配方案,实行最严格水资源管理制度,确定全市用水总量控制红线,分解下达年度用水总量控制指标。2016年起建立重点监控用水单位名录,并向社会公布。(市水务局牵头,市发展改革委、经济和信息化委、城乡建设委、农牧业局等参与,各旗县区人民政府、经济技术开发区、春华水务公司负责落实)
提高用水效率。制定年度用水效率控制指标并分解实施。2016年底前将再生水、疏干水、雨水和微咸水等非常规水源纳入水资源统一配置。逐步更新使用超过50年和材质落后的供水管网,管网漏损率控制在17%以内;新建城区硬化地面,可渗透面积要达到40%以上。推广节水灌溉技术,完善灌溉用水计量设施,农田灌溉水有效利用系数稳定达到055以上。(市水务局、农牧业局牵头,发展改革委、经济和信息化委、城乡建设委、质监局等参与,各旗县区人民政府、经济技术开发区、春华水务公司负责落实)
严格地下水取水管理。制定超采区域年度取水量控制方案。开展公共管网覆盖范围内自备井的关闭工作。排查登记已建机井,对未经批准的和公共供水管网覆盖范围内的自备水井,制定并实施关闭计划。严格限制审批新增机井。严禁取用地下水发展高耗水产业。(市水务局牵头,市国土资源局、发展改革委、经济和信息化委、城乡建设委等参与,各旗县区人民政府负责落实)
强化水资源统一调度。全市的水资源实行统一管理、统一规划、统一配置,确保水资源合理开发利用。严控关键期水量调度,确保年度全市引黄水量不超分水指标。(市水务局牵头,市农牧业局、发展改革委等参与,各旗县区人民政府负责落实)
(六)环境执法监管
加大环境执法力度。严格工业企业环境监管,定期抽查排污单位达标排放情况,结果向社会公布。对超标和超总量的企业予以“黄牌”警示,一律限制生产或停产整治;对整治仍不能达到要求且情节严重的企业予以“红牌”处罚,一律停业、关闭。定期公布环保“黄牌”“红牌”企业名单。(市环保局牵头督导,各旗县区人民政府、经济技术开发区负责落实)
提升环境监管能力。严格落实网格化管理制度,各旗县区人民政府、经济技术开发区要建立环保公安大队,乡镇、办事处全部建立环保所。市、旗(县、区)全面实行环境监管网格化管理。推进“智慧环保”建设,完成黄河头道拐监测断面水质自动监测站及大入黄口断面视频监控系统建设,初步建成环保综合信息平台。完成班定营、金桥污水厂自动在线监控设备安装。(市环保局牵头督导,各旗县区人民政府、经济技术开发区、春华水务公司负责落实)
严惩环境违法。深入开展环境执法大检查,对违法建设和生产、治污不正常运转、偷排偷放、超标排污等违法行为,依法从严从快查处。对造成生态损害的责任者严格落实赔偿制度。严肃查处建设项目环境影响评价领域越权审批、未批先建、边批边建、久试不验等违法违规行为。构成犯罪的,及时移交公安机关立案侦查,依法追究相关企业负责人的刑事责任。(市环保局牵头督导,市公安局等参与,各旗县区人民政府、经济技术开发区负责落实)
推进污染源排污许可证的核发工作。加强许可证管理,将污染物排放种类、浓度、总量、排放去向等纳入许可证管理范围。禁止无证排污或不按许可证规定排污。(市环保局牵头,各旗县区人民政府、经济技术开发区负责落实)
完善风险管理体系。核查重点企业的风险防范预案。制定和完善全市、各旗县区水污染事故处置应急预案,定期开展演练。强化重大风险源的动态监控,定期组织排查。(市环保局、安监局牵头,市经济和信息化委、卫生计生委、城乡建设委、水务局等参与,各旗县区人民政府、经济技术开发区负责落实)
(七)全力保障水生态环境安全
保障饮用水水源安全。从水源到水龙头全过程监管饮用水安全,定期监测、检测和评估饮用水水源、供水厂出水和用户水龙头水质等饮水安全状况。每季度向社会公开城市集中式饮用水水源水质情况。(市环保局负责饮用水水源地水质,市水务局、卫生计生委、春华水务负责供水厂出水水质及入户水质,各旗县人民政府负责辖区内水质)
加强饮用水水源保护区规范化建设。本年度完成城镇集中式饮用水水源保护区界牌、警示牌等标志的优化、调整与规范化建设。加快推进井房、围栏等隔离防护设施的标准化建设。开展乡镇、农村集中饮用水水源保护区的规范化建设。推进水源保护区环境综合整治。依法清理饮用水水源保护区内违法建筑和排污口。逐步清拆一级保护区内的违章建筑,分批、分区治理二级保护区内面源污染,从严控制准保护区内污染排放。(市环保局、市水务局牵头,各旗县区人民政府、经济技术开发区、春华水务公司负责落实)
推进城市备用水源建设。加快哈拉沁水库建设,开展哈素海调水工程建设,加快实施金河水厂扩建工程,提高城市供水保障能力。加大应急供水工程的建设力度,安装水鹤,购置应急供水车、应急移动电源车等应急供水设施。(市水务局牵头,市发展改革委、财政局等参与,春华水务公司负责落实)
加强农村饮用水水源保护。开展农村饮用水水源保护区规范化建设,推进农村分散式饮用水水源保护范围的划定。完成年度农村饮用水水源环境状况调查评估。(市环保局牵头督导,市水务局参与,各旗县区人民政府负责落实)
加强地下水污染防治。开展年度集中式地下水饮用水水源补给区等区域环境状况调查与评估。报废钻井、取水井应实施封井回填。开展呼和浩特市垃圾无害化处理场垃圾渗滤液处理设施改扩建工程,推进渗滤液全收集全处理与达标排放。(市环保局牵头督导,市水务局负责报废钻井、取水井回填;市国土资源局负责协调提供地下水点位水质监测数据;市城乡建设委负责市区垃圾填埋场等区域的防渗处理;各旗县区人民政府、经济技术开发区负责辖区内垃圾填埋场等区域防渗处理)
开展全市石化生产、存贮、销售企业地下储罐整改。完成全市的石化生产存贮销售企业地下储罐及防渗措施的调查工作,统计未采用双层地下储油罐或未设置防渗池的企业名单,制定整改实施方案与工作计划。(市环保局牵头督导,市商务局、水务局、国土资源局、财政局等参与,各旗县区人民政府、经济技术开发区负责落实)
推进建成区黑臭水体综合整治工作。开展扎达盖河黑臭河段控源截污、垃圾清理、清淤疏浚、生态修复等综合整治工作;完成小黑河玉泉区段河道征拆、清淤及堤防建设。每半年向社会公布建成区黑臭水体综合治理情况。(市水务局牵头,市园林局、城乡建设委、城管执法局等参与,春华水务公司负责落实)
加大河道综合整治力度。开展大黑河城区段综合整治工程,10月份实现碧波荡漾。全面启动大、小黑河、扎达盖河、乌素图沟、哈拉更沟以及乌素图水库、奎素水库即“四河两库”综合治理项目。(市水务局牵头,市园林局、城乡建设委、城管执法局等参与,春华水务公司、各旗县区人民政府负责落实)
保护河湖水生生态,开展哈素海湿地保护和修复。强化水源涵养林建设与保护,重点开展大青山生态保护和黄河水源生态涵养林建设,保护城市饮用水水源。(市环保局、林业局牵头,内蒙古大青山自然保护区管理局呼和浩特市分局、市水务局、国土资源局、财政局、城乡建设委、农牧业局等参与,各旗县区人民政府负责落实)
四、年度重点工程项目及投资
本年度拟开展8个方面,共37项重点工程,总投资约760000万元,具体工程项目见方案附件。
五、保障措施
(一)分解实施
完善工作机制。充分发挥水污染防治工作组织效能,统一管理、调度,监督落实完成方案目标任务。领导小组成员根据政府下达的目标和任务开展相关工作,确保认识到位、责任到位、措施到位、投入到位,保证方案的顺利实施。
落实各方责任。各旗县区人民政府和经济技术开发区根据全市统一安排和任务分解,制定切实可行的实施方案,确保各项任务目标的顺利完成。各类排污单位要严格执行分解到本单位的各项目标任务,落实治污减排、环境风险防范等责任。
强化监督问责。严格目标任务完成情况考核,考核结果向社会公布,对未通过年度考核的,要约谈旗县区人民政府及相关部门有关负责人,对有关地区和企业实施建设项目环评限批。对因工作不力、履职缺位等导致未能有效应对水环境污染事件的,以及干预、伪造数据和没有完成年度目标任务的,要依法依纪追究有关单位和人员责任。
(二)资金投入
引导社会资本投入。坚持以改革的思路,用市场化的手段,鼓励和支持社会资金投向水环境保护和水污染防治。积极支持水污染防治工程项目申请国家专项资金等。政府通过财政扶持、延长项目经营期限等政策,鼓励不同经济成分和各类投资主体参与饮用水水源地保护建设,拓宽资金融资渠道。
增加政府资金投入。市本级和各旗县区要继续加大对水污染防治的财政投入,积极争取国家、自治区环保专项资金,加大淘汰落后产能财政补贴力度,不断拓宽投融资渠道,实现投资主体多元化、运营主体企业化和运行管理市场化,全面推进水环境污染治理工作。
(三)政策保障
落实国家有关水环境保护等方面的政策。严格执行排污费收费标准,督促企业改进工艺技术,减少污染物排放;实行资源节约和水环境保护的税收优惠政策,提高资源利用效率,保护和改善环境;深化“以奖促治”政策,加快农村环境综合整治,提高农村生态环境质量。
研究制定再生水利用等方面的规章制度,制定严于国家标准的地方水污染物排放规定。建立和完善环境政策引导机制,推动实施有利于环境保护项目发展政策措施。
切换行业





正在加载...

