2016年是节能环保产业爆发时期,推动细分市场崛起,包括海绵城市、土壤修复、黑臭水治理、PPP项目、大气污染治理、垃圾处理、餐厨项目等等,据统计,2016上半年市场签订环保项目近80例,涉及总金额超500亿元,其中涉及到烟气治理、水处理和垃圾焚烧发电项目所占比例较大,而市政环卫、餐厨及土壤修复项目也有不少。
李克强总理在政府报告中支持节能环保环保产业为新的支柱产业之一,这给市场注入一股新的力量,2016年扶持政策是节能环保产业发展的有效支撑力,《“互联网+”绿色生态三年行动实施方案》提出要充分发挥互联网在逆向物流回收体系中的平台作用,提高再生资源交易利用的便捷化、互动化、透明化,促进生产生活方式绿色化。《土壤污染防治行动计划》(简称“土十条”)推动了我国土壤污染治理市场发展,同时我国水、气、土三大污染战役正式打响......政策推动节能环保市场发展,下面我们一起看看2016年上半年国家支持产业的重大政策(以下按政策出台先后排序)。
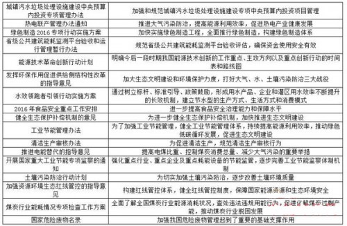
1、“互联网+”绿色生态三年行动实施方案
1月25日,国家发改委公布《“互联网+”绿色生态三年行动实施方案》,推动互联网与生态文明建设深度融合,完善污染物监测及信息发布系统,形成覆盖主要生态要素的资源环境承载能力动态监测网络,实现生态环境数据的互联互通和开放共享。充分发挥互联网在逆向物流回收体系中的平台作用,提高再生资源交易利用的便捷化、互动化、透明化,促进生产生活方式绿色化。
2、促进绿色消费的指导意见
3月1日,国家发改委公布的《关于促进绿色消费的指导意见》指出,近年来,随着经济较快发展、人民生活水平不断提高,我国已进入消费需求持续增长、消费拉动经济作用明显增强的重要阶段,绿色消费等新型消费具有巨大发展空间和潜力。与此同时,过度消费、奢侈浪费等现象依然存在,绿色的生活方式和消费模式还未形成,加剧了资源环境瓶颈约束。促进绿色消费,既是传承中华民族勤俭节约传统美德、弘扬社会主义核心价值观的重要体现,也是顺应消费升级趋势、推动供给侧改革、培育新的经济增长点的重要手段,更是缓解资源环境压力、建设生态文明的现实需要。
3、生态环境大数据建设总体方案
3月14日,环保部公布的《生态环境大数据建设总体方案》指出,为贯彻落实《国务院关于印发促进大数据发展行动纲要的通知》精神,积极开展生态环境大数据建设与应用工作,全面推进大数据发展和应用,加快建设数据强国,已经成为我国的国家战略。
4、热电联产管理办法
4月18日,国家发改委公布的《热电联产管理办法》提出,为推进大气污染防治,提高能源利用效率,促进热电产业健康发展,解决我国北方地区冬季供暖期空气污染严重、热电联产发展滞后、区域性用电用热矛盾突出等问题,适用于全国范围内热电联产项目(含企业自备热电联产项目)的规划建设及相关监督管理。
5、绿色制造2016专项行动实施方案
4月18日,工信部发布了《绿色制造2016专项行动实施方案》,开展绿色制造专项行动,实施绿色制造工程,是落实五大发展理念和建设制造强国的重要着力点,也是加快推动生产方式绿色化、增加绿色产品供给、减轻资源环境压力、提高人民生活质量的有效途径,更是推动工业转型升级、培育新的经济增长点、稳增长调结构增效益的关键措施,对促进工业文明与生态文明和谐共融具有重要意义。
6、水效领跑者引领行动实施方案
4月26日,环保部出台的《水效领跑者引领行动实施方案》指出,通过树立标杆、标准引导、政策鼓励,形成用水产品、企业和灌区用水效率不断提升的长效机制,建立节水型的生产方式、生活方式和消费模式。在工业、农业和生活用水领域开展水效领跑者引领行动,制定水效领跑者指标,发布水效领跑者名单,树立先进典型。
7、健全生态保护补偿机制的意见
5月13日,国务院出台的《健全生态保护补偿机制的意见》指出,近年来,各地区、各有关部门有序推进生态保护补偿机制建设,取得了阶段性进展。但总体看,生态保护补偿的范围仍然偏小、标准偏低,保护者和受益者良性互动的体制机制尚不完善,一定程度上影响了生态环境保护措施行动的成效。为进一步健全生态保护补偿机制,加快推进生态文明建设。
8、工业节能管理办法
5月14日,工信部发布了《工业节能管理办法》,在工业领域贯彻节约资源和保护环境的基本国策,加强工业用能管理,采取技术上可行、经济上合理以及环境和社会可以承受的措施,在工业领域各个环节降低能源消耗,减少污染物排放,高效合理地利用能源。
9、土壤污染防治行动计划
6月1日,国务院公布了《土壤污染防治行动计划》,到2020年,全国土壤污染加重趋势得到初步遏制,土壤环境质量总体保持稳定,农用地和建设用地土壤环境安全得到基本保障,土壤环境风险得到基本管控。到2030年,全国土壤环境质量稳中向好,农用地和建设用地土壤环境安全得到有效保障,土壤环境风险得到全面管控。到本世纪中叶,土壤环境质量全面改善,生态系统实现良性循环。到2020年,受污染耕地安全利用率达到90%左右,污染地块安全利用率达到90%以上。到2030年,受污染耕地安全利用率达到95%以上,污染地块安全利用率达到95%以上。
10、国家危险废物名录
6月23日,环保部公布的《国家危险废物名录》,根据《中华人民共和国固体废物污染环境防治法》的有关规定,新增117种危险废物。目前,危险废物处理能力不能满足市场需求,专业人才严重不足等问题已引起业内关注。
2016上半年国家出台的节能环保产业相关政策一览

切换行业





正在加载...

