国际能源网讯:近日,国际能源网记者从安徽省马鞍山市政府获悉,关于下达马鞍山市2016年度主要污染物总控制目标任务及重点减排工程建设计划的通知已经下发。根据计划,马鞍山市将重点开展大气污染物和水污染物减排工作。大气污染物减排方面主要进行超低排放与脱硫脱硝改造,涉及减排工程19个;水污染物减排方面主要进行污水处理厂建设工程,涉及减排工程23个。具体内容如下:
关于下达马鞍山市2016年度主要污染物总控制目标任务及重点减排工程建设计划的通知
各县、区人民政府,市政府各部门、直属机构,有关单位:
今年是“十三五”规划开局之年,为确保完成2016年度四项主要污染物减排任务,根据国家、省政府的目标要求,结合我市污染减排工作实际,确定了全市2016年度主要污染物总量控制目标任务及重点减排工程建设计划,经市政府同意,现予以下达。
市环保局负责统筹、协调和核算等工作;市环境监察和监测部门负责减排设施(包括在线设施)的运行监管、监督性监测等工作。市住建委牵头负责城镇生活污染源减排工作。市农委牵头负责实施畜禽养殖等农业源污染综合治理工作。市公安局要加强注册登记、报废车辆淘汰等机动车尾气减排工作。市经信委负责淘汰落后产能工作。各县区政府、开发园区管委会负责本辖区污染减排工作。各减排企业要认真统筹、科学安排、
尽快实施,确保治理工程项目按时完成。
2016年5月26日
马鞍山市2016年主要污染物总量减排重点工程建设计划和主要任务一览表
(大气污染物减排)


[pagebreak]
相关污染减排管理主要工作要求
1.火电企业(包括自备电厂)加强脱硫脱硝等处理设施(包括在线设施)管理和维护,确保设施稳定运行,大气污染物稳定达标排放,固废妥善处置;按照减排核查核算的有关规定,完善在线监控设施安装和中控系统操作程序等,做到数据调阅方便、中控和在线监控数据必须一致并保持在1年以上;配合环保等有关部门做好在线设施有效性审核和监测等工作,确保运行记录、台帐、监督性监测、自行监测、物料及固废运输和处置、环评和验收等工程资料和手续齐备、规范,内容正确无误,上报数据合理、有效、准确一致。重视电子台帐,做到格式规范、内容完整、数据准确。
2.钢铁企业加强烧结机脱硫等处理设施(包括在线设施)管理和维护,保证设施稳定运行,规范旁路开启管理程序,杜绝擅自开启,确保大气污染物稳定达标排放,固废妥善处置;按照减排核查核算的有关规定,完善在线监控设施安装和中控系统操作程序等,做到数据调阅方便、中控和在线监控数据必须一致并保持在1年以上;配合环保等有关部门做好在线设施有效性审核和监测等工作,确保运行记录、台帐、监督性监测、自行监测、物料及固废运输和处置、环评和验收等工程资料和手续齐备、规范,内容正确无误,上报数据合理、有效、准确一致。重视电子台帐,做到格式规范、内容完整、数据准确。
3.水泥熟料生产企业及其他大气主要污染物减排工业企业加强脱硝等处理设施(包括在线设施)管理和维护,确保设施稳定运行,大气污染物稳定达标排放;按照减排核查核算的有关规定,完善在线监控设施安装和中控系统操作程序等,做到数据调阅方便、中控和在线监控数据必须一致并保持在1年以上;配合环保等有关部门做好在线设施有效性审核和监测等工作,确保运行记录、台帐、监督性监测、自行监测、物料运输和处置、环评和验收等工程资料和手续齐备、规范,内容正确无误,上报数据合理、有效、准确一致。重视电子台帐,做到格式规范、内容完整、数据准确。
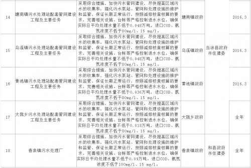
马鞍山市2016年主要污染物总量减排重点工程建设计划和主要任务一览表
(水污染物减排)




相关污染减排管理主要工作要求
1.污水处理厂(包括示范园集中式污水处理设施)主动与市政、住建、重点局或开发区(园区)管委会等相关部门联系,报告日进水量、进水浓度变化情况,并分析原因;按照减排核查核算的有关规定,完善在线监控设施安装和中控系统操作程序等,做到数据调阅方便、中控和在线监控的数据和曲线必须一致并保存1年以上;进一步强化污水处理设施和在线系统、仪器仪表的管理及维护,确保设施稳定运行,进水污染物浓度满足国家标准,污水稳定达标排放,污泥妥善处置;配合环保等有关部门做好在线设施有效性审核和监测等工作,确保运行记录、台帐、监督性监测、自行监测、污泥运输和处置、环评和验收等工程资料和手续齐备、规范,内容正确无误,上报数据合理、有效、准确一致。
2.规模化畜禽养殖企业强化污水处理、粪便综合处置等污染防治设施的管理及维护,按照减排核查核算的有关规定,完善管理制度和设施,确保设施稳定运行;配合环保等有关部门做好监测等工作,确保运行记录、台帐、监督性监测、自行监测、粪便或固废运输和处置、环评和验收等工程资料和手续齐备、规范,内容正确无误,上报数据合理、有效、准确一致。
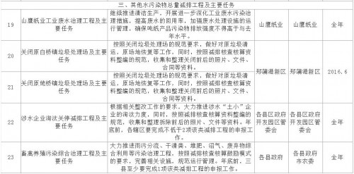
3.水主要污染物减排工业企业加强处理设施(包括在线设施)管理和维护,确保稳定运行,废水经处理后稳定达标排放;按照减排核查核算的有关规定,完善管理制度和在线监控设施安装、中控系统操作程序,做到数据调阅方便、中控和在线监控的数据和曲线必须一致并保存1年以上;配合环保等有关部门做好在线设施有效性审核和监测等工作,确保运行记录、台帐、监督性监测、自行监测、污泥运输和处置、环评和验收等工程资料和手续齐备、规范,内容正确无误,上报数据合理、有效、准确一致。
切换行业






正在加载...

