事件
财政部长楼继伟29日在全国人大常委会上做了关于《中华人民共和国环境保护税法(草案)》的说明。这代表着,备受关注的环保税终于浮出水面。税额标准高于排污费,机动车污染免税,不向普通居民征收。近期环保股涨势大好,配合PPP概念热炒,这种多重叠加的概念或许机会更大。
行业看点
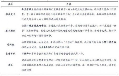
7月22日下午,国家主席习近平主持召开中央全面深化改革领导小组第二十六次会议,要求抓好改革监督工作,确保改革任务不落空。会议审议通过了《关于省以下环保机构监测监察执法垂直管理制度改革试点工作的指导意见》、《关于各地区各部门开展改革督察情况的报告》等6项文件,决定开展省以下环保监督检查机构垂直管理试点。
23日,中国环保产业高峰论坛举行,多项涉及环保的政策正在制定中:全国人大将于8月和10月讨论环境保护税法,土壤污染防治立法已进入全国人大立法阶段;发改委正在牵头全民节能、全民节水、循环发展等3个行动计划;环保部正在编制环保巡查方案,对土壤污染开展调查,接下来将制定具体实施方案。
7月28日据新华社电,河北今年将开展焦化行业、道路陈亮、露天矿山、散煤污染综合整治4个专项行动,并开展白洋淀和衡水湖综合整治、重点河流环境治理攻坚、引用水源地安全防护3个专项行动,治理大气和水环境污染。
业内人士认为,尽管目前环保投资增速很快,但尚有近70%的环保领域治理需求未得到满足,在各项政策推动下,十三五期间环保市场总社会投资有望达到17万亿元。
环境问题近年来越来越得到重视,特别是我国华北、华东地区频繁出现以光化学烟雾和灰霾为主要特征的雾霾污染问题。环境污染指人类活动所引起的环境质量下降对人类以及其他生物的正常生存和发展产生不良影响的现象,按环境要素分可分为大气污染、土壤污染和水体污染。环境污染的成因主要为工业、生活、交通工具排出的废烟、废气、废渣和噪音等。环境污染会给生态系统造成直接的破坏和影响,如沙漠化、森林破坏、也给生态系统和人类社会造成间接的危害。

环境污染
由于环境问题日益得到重视,特别是近期国家通过一系列政策的出台来监控和控制污染,环保板块有望爆发。以下,我们给投资者梳理了环保板块中可重点关注的子版块和重点标的。
环保监测板块
十三五规划建议及纲要均提及要对环保监测监察实施垂直管理,即地方环保部门由上级环保部门直接管理,让地方政府对环保部门监察执法的干涉降至最低。某种意义上解读,垂直管理可以当做是环保部扩权的关键步骤之一。
实行省以下环境监测站垂直管理,目的在于打破地方行政干预。之前由于地方环保部门一直归同级地方政府管理,在环保监察执法与当地经济发展出现对立情况时,环保部门的管理往往受制于地方政府而无法有效开展。而随着监测政策逐级落地,上述问题将得到改善,监测行业的需求将加速释放。
2015年是监测行业变革元年,政府陆续出台环境监测数据弄虚作假行为处理办法、实施监测权上收、建立省级以下垂直监管体系、党政领导干部生态环境损害责任追究办法等政策。2016年是各项政策逐级落地之年,监测行业政策从中央到部委再到地方层层推进,配套措施、相关标准逐步完善。未来,环保税、排污权、碳交易等环保政策将陆续制定,这些政策都依赖完整的监测数据。在“建立全国统一的实时在线环境监控系统”预期下,智慧监测/网格化监测将全面推广、未来仍有排污权制度+环境税等政策预期的持续发酵,我们预期监测行业需求将加速释放。

表1开展省以下环保监督垂直管理试点政策梳理
监测行业未来发展方向为扩大监测范围、监管垂直化和第三方运维趋势化,建议重点关注先河环保300137(中标保定大气网格化监控预警项目8777万大单,占据京津冀区域地缘优势)、雪迪龙002658(借助外延并购打造智慧环保综合平台,拟定增11.84亿加码生态环境监测网络、VOCs监测系统建设)、聚光科技300203(监测龙头企业,借智慧环保优势介入下游治理,15年新增订单总额超过22亿元)等。
[pagebreak]环保设备板块
十三五规划要求初步建立绿色制造体系,实现能源利用效率的显著提升,资源利用水平明显提高;要大幅减少污染排放,削减温室气体排放;提升科技支撑能力;实施绿色制造+互联网等。规划期间出台的纲领性“水十条”“土十条”“环境税”等政策,PPP、排污权/水权交易和第三方治理推行等多项配套政策的出台将刺激环保设备板块的增长,预计未来几年我国环保装备产业总产值年均增长20%以上,环保装备总产值将达到5000亿元;技术水平将有大幅度的提升,一批重大环保技术装备实现标准化、国产化、自主化,自主知识产权装备所占比重将大量增加;产业结构和产业布局将有所优化。
空气污染治理
7月初,中国工程院发布《大气污染防治行动计划》(“大气十条”)实施情况中期评估结果,就“大气十条”规划的主要目标完成情况与相关问题进行了解答。“大气十条”的推进,有利于拉动大气治理市场的需求,全面利好大气子行业中的标的,特别是神雾环保、三维丝等。
神雾环保
神雾环保是一家针对全球化石能源节能环保与大气雾霾治理技术解决方案的提供商,公司上半年盈利约为2.45-2.58亿元,同比增长389%-415%。各项目稳步推进,其中新疆胜沃一期和内蒙古港原三期项目的建设为公司业绩带来显著增长。公司的电石新工艺,是神雾集团“乙炔法煤化工新工艺”的基础关键环节,有望重塑我国煤炭利用格局。公司上半年来已经分别落地胜沃二期和内蒙乌海的两个乙炔法新型煤化工电石段订单,订单金额分别为28.5亿元和39.1亿元。按15%的净利润率计算,将为公司贡献利润超过9.5亿元,按进度确认收入,建设期一般为2年左右,预计对公司今明年业绩增厚作用明显。神雾集团层面目前正大力推动乙炔制PE路线的项目,在手框架协议众多,还在推进包括内蒙包头、甘肃金昌、甘肃武威、山西朔州和湖北荆州等项目,总投资额超700亿元,市场空间巨大。
三维丝
三维丝是一家以研发、生产、销售环保除尘滤料的国家级高新技术企业,公司上半年盈利达到6734万元~7673万元,同比增长115%~145%。公司前期完成对众鑫生物质及盛发环保增资收购,以及收购洛卡环保,完成清洁供热产业链的完全覆盖;未来,清洁供热PPP项目是公司重点拓展领域。5亿元并购基金成立加速外延,实现清洁能源前段后端全覆盖。
水污染治理
6月,环保部网站发布《水污染防治法(修订草案)》(“水十条”)(征求意见稿)及其编制说明。修订工作以水环境质量改善为核心,坚持保护优先、预防为主、综合治理、统筹协调,系统考虑水资源、水环境和水生态,地表水与地下水并重,综合运用行政、司法、经济等多种手段。可见环保执法收严,具体表现在“法律责任”部分,征求意见稿相对于现行的法律从22条增加到了31条,补齐了义务性规定的责任条款、加大违法处罚力度、调整不合理惩处措施等规定。其中,相对于现行法律仅一条处罚上限达到百万元,征求意见稿中以一百万为处罚上限的条款多达9条。执法加严、处罚力度加大必然使相关企业更加重视水污染处理,推动水处理市场的发展。
环能科技
环能科技是国内磁分离水体净化技术的领航者。公司上市以来先后并购江苏华大、四通环境、道源环境,实现前端设计、设备销售、工程施工、运营服务的污水治理全产业链。公司加大营销网络建设,快速拓展市场重点布局京津冀、珠三角、长三角地区、西南(云贵川)地区,全国性的营销网络基本建成。此外公司还积极寻求合作进军海绵城市和黑臭水治理领域。上半年公司签署40亿投资建设框架协议,项目涉及多个领域,体现外部对公司在此领域的认可,未来污水处理PPP项目订单有望加速释放。
中金环境
中金环境致力于污水处理、污泥处置业务。公司上半年盈利约为1.32-1.56亿元,归母净利润同比增长60%-90%,。公司收贩的金山环保及中咨华宇业务进展较为顺利,纳入上半年合并报表范围,带来业绩大幅提升。公司传统泵业方面,产品实现国内国外营销网络双开拓,市场占有率逐渐提高,同时原材料的采贩价格处于相对低位,实现业绩稳定增长。
土壤污染治理
5月底,国务院印发《土壤污染防治行动计划》(“土十条”),工作目标为到2020年,全国土壤污染加重趋势得到初步遏制,土壤环境质量总体保持稳定,到本世纪中叶,土壤环境质量全面改善,生态系统实现良性循环。随着近年来土壤修复项目数量的增加,将助推行业规范化和规模化,一批技术和项目经验相对丰富的公司已经逐渐成长起来。
高能环境
高能环境是一家专业从事环境技术研究和提供污染防治系统解决方案的高新技术企业。上半年。公司于2015年先后参股了主要从事清洁服务和市政环卫运营的深圳玉禾田环境事业发展集团股份有限公司和从事环卫信息化工作的苏州市伏泰信息科技股份有限公司,拓展了“智慧环境”产业链,增强了资源协同能力。公司建立环境修复技术中心,在环境修复领域取得多项国家专利,具有技术优势。公司凭借其技术优势和较强拿单能力获得多个环境修复订单,其中不乏价值过亿的大额订单。2016年上半年,订单总金额超过19亿元,在手订单量充足,多个历史订单的实施和部分新签订单实施使得上半年收入实现较快增长。
永清环保
永清环保是一家为高污染、高耗能工业企业提供烟气排放综合解决方案的环保工程公司,目前在钢铁、冶炼行业脱硫技术及设施运营商属于全国第一。公司获批甲级环评资质,首次承接西藏水电规划环评项目,为克劳龙河流域环境保护提供技术支持,这是公司环评资质晋级申报后承接的首个重大环评项目,也是公司首次试水水电规划环评项目。公司自主研发的液体离子矿化稳定剂对垃圾发电飞灰有良好的固化作用,得到业界肯定,助力公司开辟福建市场。公司业务多方位突破,业绩进入成长快车道。
切换行业





正在加载...

