全国废水的排放量逐年增加,导致自然水体不断恶化,水资源污染形势仍十分严峻。根据我国环境保护部公布的《2015年中国环境状况公报》显示,2015年全国地表水总体为轻度污染。在长江、黄河、珠江等七大流域及423条河流、62个重点湖泊的国控断面中,Ⅰ~Ⅲ类、Ⅳ~Ⅴ类和劣Ⅴ类水质断面比例分别为64.5%、26.7%和8.8%;而在地下水环境质量的监测显示,水质优良的监测点比例仅占9.1%,良好的监测点比例为25.0%,较好的监测点比例为4.6%,较差的监测点比例为42.5%,极差的监测点比例为18.8%。根据国土资源部公布的《2015年中国国土资源公报》,地下水质为较差和极差的占比合计61.3%,相较2013年的59.6%呈上升趋势。

污水排放量(亿吨)
尽管城市污水处理能力和处理率不断提高,但城市人口增长,城市化进程加快,使得城市污水的排放量仍然在不断增长,城市污水已经成为主要的污水来源。2014年,生活污水排放量逐年提高已经超过500亿吨。2015年,全国城市污水处理厂处理能力1.4亿吨/日。

生活污水排放量(亿吨)

城市污水处理能力(亿吨/日)
工业部门是用水大户。2014年,工业总用水量1356.1亿吨,、占全国年用水总量的22.2%。万元工业增加值用水量从2007年的126吨下降至2014年的59.5吨。受用水量减少影响,工业废水处理量和处理费用较2011年的峰值略有回落。2014年,共处理工业废水500亿吨。

用水占比[pagebreak]

工业用水总量

工业废水处理量(亿吨)

工业废水排放量(亿吨)
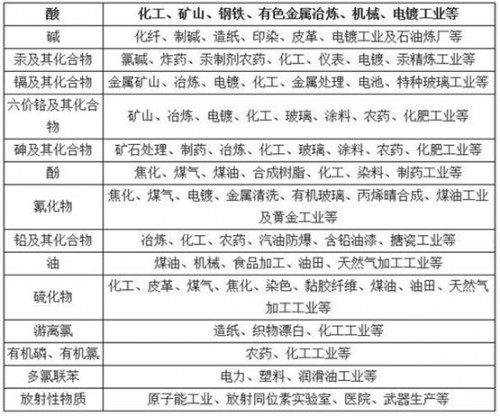
工业废水是造成环境污染,特别是水体污染的重要原因。尽管工业废水排放量比重不断下降,但由于工业废水污染物复杂、种类多,有机污染物浓度较高,含有氨氮、石油类、挥发酚和重金属等有害有毒物质。
工业废水污染物及其重要来源

切换行业





正在加载...

