雾霾,由雾和霾共同组成,主要包含二氧化硫、氮氧化物和可吸入颗粒物等,前两者为气态污染物,而后者被普遍认为是形成重雾霾天气污染的关键因子,它们与雾气结合在一起,使大气浑浊,导致能见度恶化;并且由于颗粒物本身是一种污染物,又是重金属、多环芳烃等有毒物质的载体,故雾霾严重威胁公众的健康,成为当前亟待解决的环境问题。
雾霾问题引起广泛关注的历程

资料来源:公开资料整理
根据《中国环境状况公报》,2015年,我国地级以上城市PM2.5年均浓度范围为11-125µg/m3,平均为50µg/m3;PM10年均浓度范围为24-357µg/m3,平均为87µg/m3;SO2年均浓度范围为3-87µg/m3,平均为25µg/m3;NO2年均浓度范围为8-63µg/m3,平均为30µg/m3。
从我国的二氧化硫、氮氧化物、粉尘的排放情况看,各控制污染源均取得一定的成效,最终体现在空气质量方面有所改善。二氧化硫、氮氧化物2011年的突然增长,粉尘2014年的突然增长都是由于统计口径的变化造成,更多的污染源纳入到统计口径中。
我国空气中大气污染物年均变化情况

资料来源:公开资料整理
我国二氧化硫排放情况

资料来源:公开资料整理
我国氮氧化物的排放情况

资料来源:公开资料整理
我国粉尘的排放情况

资料来源:公开资料整理
根据环保部发布的城市空气质量状况月报数据,每年冬季,PM2.5、PM10以及二氧化硫、二氧化氮迎来浓度高峰值,该部分污染物浓度的季节性变化主要与冬天北方供暖以及冬季不利于污染物扩散的气象条件有关。而臭氧浓度的变化恰恰相反,在每年夏季迎来高峰值,由于各类污染物成分复杂,而臭氧主要是光化学反应中的组分,夏季光照显著高于冬季,造成其夏季出现峰值。
全国大气污染物月均浓度变化趋势

资料来源:公开资料整理
以北京和沈阳为例,尤其是二氧化硫、PM10、PM2.5,随季节变化的幅度大;而二氧化氮浓度相对保持在一个较为稳定的范围内,其原因主要是与北方冬季供暖所带来的燃煤排放有关,且冬季扩散受限。
北京近一年空气污染物浓度变化

资料来源:公开资料整理
沈阳近一年空气污染物浓度变化

资料来源:公开资料整理
以上海和广州为例,广州市各类污染物浓度全年波动很小;上海在进入冬季后,污染物浓度出现小幅上升,可能是受到北方地区大气污染物扩散的影响。通过和北方城市空气污染物的对比,可以推测出,北方取暖的燃煤是造成雾霾的其中一个主要原因。
广州近一年空气污染物浓度变化

资料来源:公开资料整理
上海近一年空气污染物浓度变化

资料来源:公开资料整理
以西安和成都为例,西安因冬季供暖的影响,进入供暖期后污染物浓度有较大幅度上升;成都的污染物浓度在冬季同样有所上升,且下降缓慢,其可能更多的是由地形因素导致的不利扩散气象引发。
成都近一年空气污染物浓度变化

资料来源:公开资料整理
西安近一年空气污染物浓度变化

资料来源:公开资料整理
北京的臭氧浓度略高于其他城市,太原的臭氧浓度略低于其他城市,但整体来看,各个城市臭氧浓度差异不大。石家庄的二氧化氮污染明显高于其他城市,可能与石家庄周围相关工业生产密集有关,其余城市二氧化氮浓度基本相当。
臭氧月均浓度空间分布(201509-201610)

资料来源:公开资料整理
二氧化氮月均浓度空间分布(201509-201610)

资料来源:公开资料整理
太原、石家庄、沈阳的污染现象更为严重,这三个城市的二氧化硫浓度也明显高于其他城市,可能与华北地区及东北地区的燃煤工业密集有关;在一定程度上也反应了二氧化硫与雾霾的关联关系。北京、太原、石家庄、西安的一氧化碳浓度相对高于其他城市,同样是和燃煤相关。
二氧化硫月均浓度空间分布(201509-201610)

资料来源:公开资料整理
一氧化碳月均浓度空间分布(201509-201610)

资料来源:公开资料整理
广州所在的珠三角地区的PM浓度明显好于其他地区城市,其次是上海。而北方地区整体颗粒物浓度较南方高,仍然是与北方冬季供暖烧煤、工业用煤有关。
PM2.5月均浓度空间分布(201509-201610)

资料来源:公开资料整理
PM10月均浓度空间分布(201509-201610)

资料来源:公开资料整理
中美两国在AQI的划分中存在差异,AQI为100时,对应的PM2.5的浓度,中国为75µg/m3,而美国仅为35.3µg/m3。美国认为PM2.5达到65.4µg/m3时,就对敏感人群产生不利影响;而中国认为达到115µg/m3时,才属于轻度污染。从AQI为200开始,两国的评估体系才变为一致。所以我国在AQI的评估方面,对PM2.5的要求没有美国严格。
PM2.5已成为对我国居民健康产生最严重影响的因素。1)根据美国华盛顿大学的默里教授发表于《TheLancet》的研究显示,在其量化考核设计的健康相关的SDG(可持续发展目标)指数中,共包含33项健康相关的指标。2015年,全球平均得分为59.3,中国得分为60分,在188个统计国家和地区中排名第92位,而PM2.5指标的得分仅有25,在自身的33项指标中排名最末,较倒数第二的卫生指标的得分38分,都存在13分的差距,严重拖整体评估的后腿;和其它国家相比,也属于排名末尾的集团之中。2)根据耶鲁大学发布的《2016年环境绩效指数报告》,将180个国家的环境指数进行排名,中国以65.10分排名第109位,其中空气质量指标的得分仅为23.81,排名179位,位列倒数第二;进一步细分的指标中,PM2.5得分2.26,排名180位,NO2得分15.29,排名176位,同样说明我国当前空气质量问题的严重性,特别是PM2.5的问题,已为环境限制性因素。
我国SDG排名和PM2.5得分情况-华盛顿大学

资料来源:公开资料整理
Yale的EPI评分中我国PM2.5得分垫底

资料来源:公开资料整理
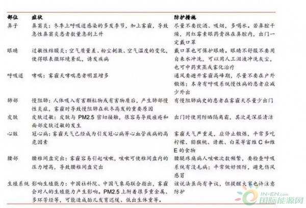
根据学者的研究显示:1)我国因吸烟和固体燃料燃烧导致的可吸入颗粒物污染,将在2003-2033年间导致6千5百万人死于慢性肺病,1千8百万人死于肺癌(Lancet.372:1473–1483);2)室内PM10的浓度增加10μg/m3,死亡率将增加0.8-1%,或者PM2.5的浓度增加10μg/m3,死亡率将增加1.5%(Environ.Res.64:36-52);3)PM2.5的浓度减少10μg/m3,预期寿命增长约0.61±0.20年(TheNewEnglandJournalofMedicine.360:376-386)。
PM2.5对人体各部分的影响及防护措施

资料来源:公开资料整理
政府在政策方面的布局,反应了政府治理雾霾的思路和路径。首先以“大气十条”作为顶层设计,然后出台相应的配套政策,保障治理工作向前推进;并加强学术研究和公众参与。在治理思路方面,加强监管,重点抓工业固定源和移动源的污染治理。
2013年9月10日,国务院印发《大气污染防治行动计划》,简称气十条。“大气十条”提出了以下十条措施:“加大综合治理力度,减少多污染物排放”、“调整优化产业结构,推动产业转型升级”、“加快企业技术改造,提高科技创新能力”、“加快调整能源结构,增加清洁能源供应”、“严格节能环保准入,优化产业空间布局”、“发挥市场机制作用,完善环境经济政策”、“健全法律法规体系,严格依法监督管理”、“建立区域协作机制,统筹区域环境治理”、“建立监测预警应急体系,妥善应对重污染天气”、“明确政府企业和社会的责任,动员全民参与环境保护”,并明确具体行动目标:到2017年,全国地级及以上城市可吸入颗粒物浓度比2012年下降10%以上,优良天数逐年提高;京津冀、长三角、珠三角等区域细颗粒物浓度分别下降25%、20%、15%左右,其中北京市细颗粒物年均浓度控制在60微克/立方米左右。此后,大气治理方向的政策均围绕“大气十条”展开。2014年1月,环保部与全国31个省市自治区签署《大气污染防治目标责任书》,以明确各地方政府的空气质量改善目标和重点工作任务,后续各省再进一步细化本省的减排责任,本责任书进一步落实了各地方政府的责任,利于推进大气治理工作。
《大气污染防治目标责任书》分地区空气质量改善目标

资料来源:公开资料整理
面对雾霾治理问题,需要做的工作还很多,任何核心部分应该抓工业废气治理和移动源治理,故针对雾霾所带来的市场空间,主要包括以下几个部分:环境监测、工业固定源的治理、移动源的治理、家用空气净化器等;对应利好的标的包括:雪迪龙(环境监测)、三维工程(船舶尾气治理)、超低排放和大气治理相关标的等。若按照各项政府规划妥善执行,预计到2020年,我国大气污染物年平均浓度将下降50-60%,届时PM2.5依然为空气质量的限制性因素,存在进一步治理的需求,故也显示大气治理市场后续空间仍然存在。
各行业污染物排放量及企业数

资料来源:公开资料整理
截止2016年11月末,我国6000千瓦及以上电厂的火电机组装机容量达10.40亿千瓦,煤电大概在9亿千瓦左右,1)根据国家能源局和环保部对2016年各省(区、市)煤电超低排放改造的要求,2016年完成2.54亿千瓦的改造;2)根据2017年完成东部地区的改造,2018年完成中部地区的改造,2020年完成西部地区的改造,故若按规划,剩余改造市场空间的释放节奏大概为2/2.7/0.89/0.89亿千瓦的改造市场,但实际中并不一定完全匹配,故后续4年平均每年的1.6亿千瓦煤电机组的超低排放改造市场空间,超低排放改造投资大概70-120元/千瓦,每年带来约128-160亿的市场空间。
雾霾问题刻不容缓,亟待解决,根据当前的各项规划和工作推进进度,雾霾问题为“十三五”带来了约8500亿的市场空间,列于下表中供参考。
雾霾问题带来的各市场空间预测结果

资料来源:公开资料整理
若各项工作按预期推进,则预计到2020年,全国的二氧化硫、氮氧化物、粉尘排放量分别能降低53.0%、61.1%、52.6%。在空气质量的预测部分,在估算中,近似的认为污染物的排放总量和空气中各项污染物的浓度呈正比关系;假设修正系数进行修订的原因是,空气中污染物的浓度是对所有污染源的反应,而目前用的统计值,是小于真值的,未纳入统计的部分如船舶尾气、自然源等,故加上后存在真分数性质,需要进行补偿,该系数此处取1.15。最终估算得我国2020年,大气治理取得一定成果,二氧化硫、氮氧化物、PM10、PM2.5的浓度,分别达到16.4/14.8/49.8/29.4µg/m3。空气质量指数并未以年平均浓度为依据,故此处根据一级上限对应AQI50,二级上限对应AQI100,来推算出相当于的值供参考,二氧化硫、氮氧化物、PM10、PM2.5相应的AQI水平分别为47.2/18.5/78.7/97.0。故到2020年,我国的整体空气质量依然在二级,PM2.5和PM10依然为限制性因素,需要持续在治理方面给予投入。
非电行业完成达标排放后的减排效果估算结果项目

资料来源:公开资料整理
2020年污染物减排后空气质量变化预测结果

资料来源:公开资料整理
切换行业


正在加载...

