《土壤污染防治法》出台在即
自2006年以来,我国已逐渐认识到了土壤污染的严重性,相关政府部门逐渐出台一系列政策措施,加大力度进行土壤污染治理与修复工作,但未形成系统性的指导方案,直到2016年5月,国务院出台《土壤污染防治行动计划》(即“土十条”),开启了“以立法促使监管趋严,带动强制性市场以及专项资金支持土地市场”的局面。
2017年2月,国土部、发改委印发《全国土地整治规划2016-2020》,提出了“十三五”时期土地整治的目标任务:确保建成4亿亩高标准农田,力争建成6亿亩,全国基本农田整治率达到60%;补充耕地2000万亩,改造中低等耕地2亿亩左右;整理农村建设用地600万亩;改造开发600万亩城镇低效用地。
《规划》还指出,建成4-6亿亩高标准农田总投资0.72-1.08万亿;并且,如果全部实现规划所确定的各项目标任务,至少需要投入1.7万亿元。
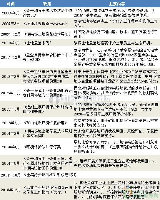
图表1:截至2017年土壤修复重点政策汇总


资料来源:前瞻产业研究院整理
2017年成土壤修复政策“爆发年”
前瞻产业研究院发布的《2017-2022年中国土壤修复行业市场前瞻与投资战略规划分析报告》分析认为,这些政策还仅仅是“开胃小菜”,2017年将是政策大量落实的重要年度,相关立法(《土壤污染防治法》)、政策及示范项目工作将集中落地,成为土壤修复行业发展的重要制度“催化剂”。
首先,《农用地土壤环境管理办法(试行)》已于2016年底进入征求意见稿阶段,预计在2017年将正式落地;《土壤污染防治法》自2014年提出至今,已进入最终攻坚阶段,2017年3月也已进入征求意见阶段,有望于2017年中旬出台,这将从立法角度确立土壤污染防治的标准、投入及途径。
此外,“十三五”期间将有更多的配套政策与“土十条”和“土壤污染防治法”形成完善的政策体系,包括相关的法令法规、技术指导、数据调查、治理试点等等,从前期的数据搜集到可操作性的标准再到治理的试点,都有望在“十三五”期间陆续落地。
图表2:2017年开启土壤修复政策“爆发年”

资料来源:前瞻产业研究院整理
我们预计,未来的土壤修复行业将形成具体系统性的体系结构,从立法层面到执行层面,再到最终的管理办法、技术规范,及各省市的政策,一个真正执行有效的政策体系将诞生。
图表3:未来土壤修复政策将形成体系结构

资料来源:前瞻产业研究院整理
切换行业






正在加载...



