当前位置: 节能环保网 » 固废处理 » 垃圾处理 » 正文

环保最强音!2019年政府报告深度解读

日期:2019-03-07    来源:节能环保观察  作者:和君生态环保事业部

国际节能环保网

2019
03/07
12:04
文章二维码

手机扫码看资讯

关键词: 生态环保 污染防治 2019两会

   2019政府工作报告

  两会关键词 生态环保
 
  3月5日上午9时,十三届全国人大二次会议在人民大会堂开幕,国务院总理李克强作政府工作报告时,回顾了过去一年的工作,同时划出了2019年生态环境保护工作的重点。
 
  2019年政府工作报告分为“2018年工作回顾”,“2019年经济社会发展总体要求和政策取向”和“2019年政府工作任务”三部分,本文将三部分涉及生态环保内容进行原文摘录,并对其中关键问题进行解读。
 
 
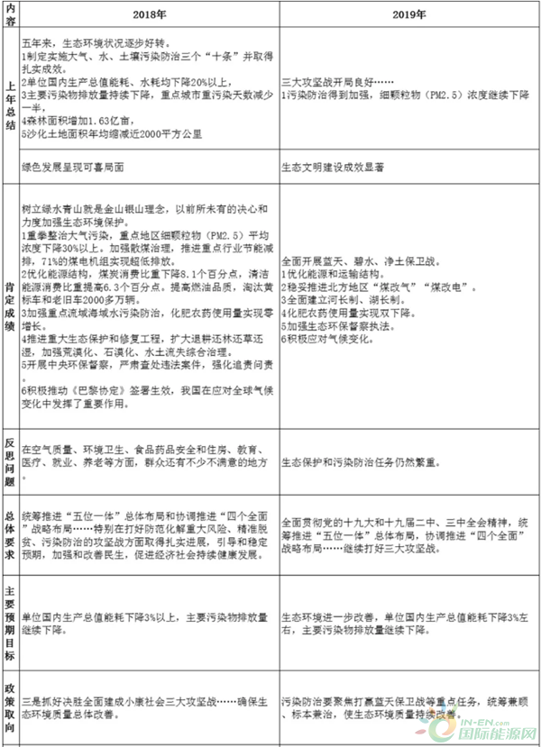
  一、18年工作回顾
 
  原文:污染防治得到加强,细颗粒物(PM2.5)浓度继续下降,生态文明建设成效显著。”
 
  解读:对于2018年环保工作用词是污染防治得到加强、生态文明建设成效显著,具体值得提一提的表现是什么呢?是PM2.5浓度继续下降了,其他方面,都没有提及,表明目前政府关注的核心指标,或者说取得了一定成效的指标,还是大气方面的PM2.5。侧面来看,就是水、固等其他方面指标尚且不尽如人意。
 
  原文:“全面开展蓝天、碧水、净土保卫战。优化能源和运输结构。稳妥推进北方地区“煤改气”“煤改电”。全面建立河长制、湖长制。化肥农药使用量实现双下降。加强生态环保督察执法。积极应对气候变化。”
 
  解读:注意对攻坚战涉及生态环保部分的排序,全面开展保卫战,首要提及的是优化能源和运输结构,这部分与后面的指导思想有呼应。北方地区的煤改,和前面一句的能源相呼应,也符合PM2.5部分内容。然后才是河长制水务相关,化肥农药土壤相关,最后是执法问题。这也是目前政府对环保工作重点以及取得成效的依次排序,大气做的不错,水务正在推进,土壤和农村略有成效,执法仍需加强,气候变化就只能积极应对了。
 
  原文:“生态保护和污染防治任务仍然繁重。”
 
  解读:相比于往年的“形势严峻”、“不满意”等等,定性为“任务仍然繁重”,这是相比于过去十年非常重要的变化,表明了政府对目前生态保护和污染防治的基本判断,从负面向正面转变,从极为不满意,向还有很多工作需要展开转变。
 
  ★不忘初心 砥砺前行★

  二、19年政策取向
 
  原文“生态环境进一步改善,单位国内生产总值能耗下降3%左右,主要污染物排放量继续下降。”
 
  解读每年都会制定的目标,能耗逐年下降,污染物排放量逐年下降。
 
  原文“污染防治要聚焦打赢蓝天保卫战等重点任务,统筹兼顾、标本兼治,使生态环境质量持续改善。”
 
  解读重点任务还是打赢蓝天保卫战,注意要标本兼治,这说明国家清醒认识到目前很多做法是治标不治本的,但是没办法,标还得治,要让生态环境质量想办法持续改善。
 
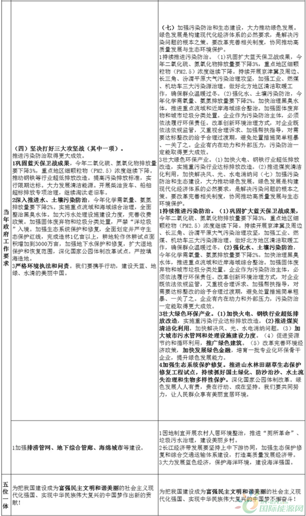
  ★ 三、19年工作任务 ★
 
  原文“因地制宜开展农村人居环境整治,推进“厕所革命”、垃圾污水治理,建设美丽乡村。”
 
  解读注意“因地制宜”四个字。农村人居环境整治一直被行业内视为最大的蛋糕并且有企业盲目投入。政府态度很明确:这事要因地制宜,农村环境治理商业模式、资金来源都是难题,建设美丽乡村成本高昂,因地制宜,不同经济发展水平的地方,采用不同的模式、不同的节奏推进才是正确的选择!
 
  原文“长江经济带发展要坚持上中下游协同,加强生态保护修复和综合交通运输体系建设,打造高质量发展经济带。” “大力发展蓝色经济,保护海洋环境,建设海洋强国。”
 
  解读习主席去年视察长江经济带,同时针对长江保护提出了高要求,也因此给若干企业带来了前所未有的发展机遇,对长江经济带,要“加强生态保护修复”,但最后落点是“打造高质量发展经济带”。保护海洋环境,去年已经有提及,今年再提,可以关注,但是困难估计也不小,毕竟是“大力发展蓝色经济”在前。
 
  原文“加强污染防治和生态建设,大力推动绿色发展。绿色发展是构建现代化经济体系的必然要求,是解决污染问题的根本之策。要改革完善相关制度,协同推动高质量发展与生态环境保护。”
 
  解读:核心内容,基本每年均呈现并透露出政府对待生态环保的态度以及走向期望。相比于去年的整合在三大攻坚战中,今年与过去一样独立成段,中间变化值得推敲。前文提到标本兼治,此处明确回答如何治本,“绿色发展”才是解决污染问题的根本之策,本届政府报告关于生态环保部分,最核心最重要就是这句话,需要大家好好品味,如何治本,如何“协同推动高质量发展与生态环境保护”。
 
  原文:“持续推进污染防治。巩固扩大蓝天保卫战成果,今年二氧化硫、氮氧化物排放量要下降3%,重点地区细颗粒物(PM2.5)浓度继续下降。持续开展京津冀及周边、长三角、汾渭平原大气污染治理攻坚,加强工业、燃煤、机动车三大污染源治理。做好北方地区清洁取暖工作,确保群众温暖过冬。强化水、土壤污染防治,今年化学需氧量、氨氮排放量要下降2%。加快治理黑臭水体,推进重点流域和近岸海域综合整治。加强固体废弃物和城市垃圾分类处置。企业作为污染防治主体,必须依法履行环保责任。改革创新环境治理方式,对企业既依法依规监管,又重视合理诉求、加强帮扶指导,对需要达标整改的给予合理过渡期,避免处置措施简单粗暴、一关了之。企业有内在动力和外部压力,污染防治一定能取得更大成效。”
 
  解读:大部分内容与过去差异不大,指标与往年也基本一致,主要需要大家注意几个不一样的地方:一个是“做好北方地区清洁取暖工作,确保群众温暖过冬”,主要是过去为了大气治理,粗放的推进清洁取暖,导致北方地区供暖问题出现,有“因噎废食”的嫌疑。第二是流域和近海岸综合整治连续提了两年了,企业还不赶紧行动?第三是前所未有的提出来要体恤企业,既要依法履行环保责任,又要改革创新环境治理方式。既要又要一直是不可兼得的矛盾体,这次提出的方向,大量是在保护工业企业,给与过渡期,防止一关了之的粗暴,既是对过去粗暴执法的纠偏,也是经济下滑情况下的无奈之举。
 
  原文:“壮大绿色环保产业。加快火电、钢铁行业超低排放改造,实施重污染行业达标排放改造。推进煤炭清洁化利用,加快解决风、光、水电消纳问题。加大城市污水管网和处理设施建设力度。促进资源节约和循环利用,推广绿色建筑。改革完善环境经济政策,加快发展绿色金融,培育一批专业化环保骨干企业,提升绿色发展能力。”
 
  解读:与过去差异也不大,提出了“解决风、光、水电消纳问题”,反映出新能源热度下,产能与产值之间的矛盾。
 
  原文:“加强生态系统保护修复。推进山水林田湖草生态保护修复工程试点,持续抓好国土绿化、防沙治沙、水土流失治理和生物多样性保护。深化国家公园体制改革。绿色发展人人有责,贵在行动、成在坚持。我们要共同努力,让人民群众享有美丽宜居环境。”
 
  解读:与过去差异同样不大,重在呼应关于治本的说法,绿色发展治本,如何推进?“贵在行动、成在坚持”,这说明政府已经意识到,生态环境问题的解决,不是一蹴而就的,已经做好了逐步推进打持久战的准备了。环保行业内的企业如何应对环保新常态,这也是我们多年一直呼吁和倡导。
 
  附件:近两年政府工作报告关于生态环保内容摘录
 
 
 
 

返回 国际节能环保网 首页

能源资讯一手掌握,关注 "国际能源网" 微信公众号

看资讯 / 读政策 / 找项目 / 推品牌 / 卖产品 / 招投标 / 招代理 / 发文章

扫码关注

0条 [查看全部]   相关评论

国际能源网站群

国际能源网 国际新能源网 国际太阳能光伏网 国际电力网 国际风电网 国际储能网 国际氢能网 国际充换电网 国际节能环保网 国际煤炭网 国际石油网 国际燃气网