当前位置: 节能环保网 » 环保政策 » 水处理 » 正文

山西省《农村生活污水处理设施污染物排放标准》发布 2019年11月1日起施行

日期:2019-12-03    来源:山西省市场监督局

国际节能环保网

2019
12/03
16:28
文章二维码

手机扫码看资讯

关键词: 水处理 农村生活污水 污水处理设施

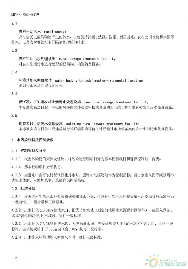
  据国际能源网记者了解,近日,山西省市场监督局颁布《农村生活污水处理设施水污染物排放标准》。
  《标准》对农村生活污水排放控制提出了新的要求,完善了适用范围的限定,对农村生活污水的定义进行了修改。另外,对控制项目及分类进行了修改,根据设施规模、排水去向调整了标准分级和限级,补充完善了水污染物监督分析方法。
  原文如下:
返回 国际节能环保网 首页

能源资讯一手掌握,关注 "国际能源网" 微信公众号

看资讯 / 读政策 / 找项目 / 推品牌 / 卖产品 / 招投标 / 招代理 / 发文章

扫码关注

0条 [查看全部]   相关评论

国际能源网站群

国际能源网 国际新能源网 国际太阳能光伏网 国际电力网 国际风电网 国际储能网 国际氢能网 国际充换电网 国际节能环保网 国际煤炭网 国际石油网 国际燃气网