为建立全省小微产废单位危险废物收集体系,打通小微产废单位企业危险废物收集“最后一公里”,有力防范环境风险,省生态环境厅起草了《福建省小微产废单位危险废物收集体系建设运行与监督管理工作指南(试行)(征求意见稿)》。现公开征求意见。
各机关团体、企事业单位和个人均可提出意见和建议,有关意见请书面反馈我厅。征求意见截止时间为2023年4月13日。
联系人:福建省生态环境厅固体处 吴宝林
电话:0591-88367175
电子邮件:gtc@sthjt.fujian.gov.cn
地址:福州市鼓楼区环保路8号
邮编:350003
附件:1.福建省小微产废单位危险废物收集体系建设运行与监督管理工作指南(试行)(征求意见稿)
2.《福建省小微产废单位危险废物收集体系建设运行与监督管理工作指南(试行)(征求意见稿)》编制说明
福建省生态环境厅
2023年4月4日
附件1:附件1.福建省小微产废单位危险废物收集体系建设运行与监督管理工作指南(试行)(征求意见稿).doc
福建省小微产废单位危险废物收集体系建设
运行与监督管理工作指南(试行)(征求意见稿)
为推进全省小微产废单位危险废物集中收集、转运、贮存工作,按照“合理布局、公平竞争、应收全收、严格监管、优胜劣汰”原则,建立全省小微产废单位危险废物收集体系,营造良好市场环境,实现高效收集、安全转运、集中贮存、有效监管,有力防范环境风险。结合我省实际,制定本指南。
1.总则
1.1 适用范围
本指南适用于小微产废单位危险废物收集体系建设,以及试点单位申请核查、设施建设、收集转运、集中贮存、污染防治的监督管理和全过程评估等。
危险废物利用处置经营单位收集危险废物不适用本指南。
1.2 规范性引用文件
下列文件对于本文件的应用是必不可少的。凡是注日期的引用文件,仅注日期的版本适用于本文件。凡是不注日期的引用文件,其最新版本适用于本文件。
《中华人民共和国固体废物污染环境防治法》
《危险化学品安全管理条例》(中华人民共和国国务院令 第519号)
《危险废物转移管理办法》(生态环境部、公安部、交通运输部令第23号)
HJ2025 危险废物收集、贮存、运输技术规范
GB18597 危险废物贮存污染控制标准
GB12463 危险货物运输包装通用技术条件
GB15603 常用化学危险品储存通则
GB17914 易燃易爆性商品储存养护技术条件
GB50493 石油化工可燃气体和有毒气体检测报警设计规范
GB50016 建筑设计防火规范(2018年版)
GB18191 包装容器 危险品包装用塑料桶
GB/T325 包装容器 钢桶
《生态环境部办公厅关于开展小微产废企业危险废物收集试点的通知》(环办固体函〔2022〕66号)
《生态环境部办公厅关于铅蓄电池生产企业集中收集和跨区域转运制度试点工作有关事宜的复函》(环办固体函〔2022〕499号)
《福建省生态环境厅 福建省交通运输厅关于印发<福建省废铅蓄电池集中收集和跨区域转运制度试点工作实施方案>的通知》(闽环保固体〔2019〕4号)
1.3 术语和定义
下列术语和定义适用于本指南。
(1)危险废物
列入国家危险废物名录或者根据国家规定的危险废物鉴别标准和鉴别方法认定的具有危险特性的固体废物。
(2)小微产废单位
年产生总量10吨(含)以下危险废物或年产生量5吨以下任意单种危险废物的企事业单位(医疗卫生机构除外);以上产生量是指企事业单位上一年度危险废物的实际产生量。
(3)试点单位
从事小微产废单位危险废物收集、转运、集中贮存经营活动的单位。
(4)利用处置单位
依法取得危险废物经营许可证,从事危险废物收集、贮存、利用或处置经营活动的单位。
2.收集体系布局
2.1 优化试点单位布局
各地市结合区域产废单位分布、小微产废单位危险废物产生量和类别等情况,合理规划试点单位数量,为避免重复建设和无序竞争,GDP大于2000亿的设区市(含平潭综合实验区,下同)设立的试点单位不少于3个、不多于上一年度GDP除以2000亿之商,GDP小于2000亿的设区市原则上不设试点单位,辖区内小微产废单位的危险废物由相邻的设区市试点单位征得小微产废单位所在地生态环境部门同意后收集。原则上设区市流域上游区域不设试点单位,每个县(市、区)设立的试点单位不超过1个。
鼓励国有企事业单位、现有园区小微产废单位危险废物收集试点、废矿物油收集、废铅蓄电池收集试点单位开展小微产废单位危险废物收集工作,符合本指南要求的,优先予以支持。废铅蓄电池收集试点单位数量未达到闽环保固体〔2019〕4号文件要求的设区市,支持试点单位同步申请开展废铅蓄电池收集工作。
2.2 试点单位收集区域范围
试点单位收集区域为所在设区市全域,原则上不跨区域收集危险废物。原则上不收集、转运、贮存 HW01 医疗废物、废弃剧毒化学品(如部分 HW38 有机氰化物废物),以及无明确利用处置途径的危险废物。
3.试点单位核查要求
3.1 条件要求
申报单位具有以下条件可以申报试点单位。
(1)独立法人资格;
(2)固定的集中贮存场所,选址应满足以下要求:
1)在县级以上工业园区内,用地性质为二类以上工业用地或危险品仓储用地,土壤环境质量符合建设项目相关用地要求;
2)符合GB18597贮存设施选址要求;
3)避开医院、学校和居民区等人口密集区和饮用水水源保护区、自然保护区等环境敏感区域。
(3)具有环境科学与工程、化学等相关专业背景中级及以上专业技术职称的全职技术人员。
3.2.申报流程
(1)申报单位向所在地设区市生态环境局提交申请材料(见附件1)。
(2)由设区市生态环境局按本指南“3.1”进行审查后,择优推荐申报单位(申报单位数不超过允许设立试点单位总数)报省厅核查,符合要求的按程序公示5个工作日,公示无异议的取得试点资格。
(3)申报单位取得试点资格后,原则上6个月内完成项目建设,否则取消其试点资格。
(4)项目建成后,试点单位向设区市生态环境局提交经营申请(相关材料见附件2),设区市生态环境局按本指南“4”“5”“6”开展现场核查,并将核查意见报省厅。省厅按照危险废物经营许可证有关要求进行审查,符合要求的同意其经营,经营期为2年;其中,试点单位开展废铅蓄电池收集工作的,按闽环保固体〔2019〕4号要求,核发其废铅蓄电池收集危险废物经营许可证。
4.试点单位建设要求
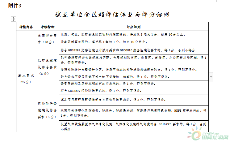
4.1 贮存设施建设要求
(1)符合GB18597贮存设施设计原则要求;
(2)贮存场所面积与收集规模相匹配,合理规划贮存区、称重区、卸货区、办公区等功能区域;
(3)按照危险特性合理设计分区,性质不相容的危险废物禁止混合贮存;
(4)贮存设施不得采用地下或半地下式储池、储罐;
(5)符合GB50016安全性建设要求;
(6)应设置导流沟及足够容积的事故应急池,防止危险废物泄露引起的二次污染;
(7)按照《危险化学品安全管理条例》、GB15603和GB17914等要求安装有机气体、温感、烟感等探测报警装置,配备可燃气体报警、火灾报警装置和导出静电的接地装置,配备自动消防灭火装置。
4.2 污染防治设施建设要求
(1)符合GB18597污染防治要求;
(2)落实项目环评及环评批复有关污染防治要求;
(3)地面应做好硬化及防扬撒、防流失、防渗漏措施,防渗漏应采用环氧树脂、HDPE膜等材料;
(4)贮存区贮存易产生粉尘、VOCs、酸雾、有毒有害大气污染物和刺激性气味气体的危险废物的,应设置气体收集装置和气体净化设施;气体净化设施的排气高度应符合 GB16297 要求。
4.3 信息化建设要求
(1)贮存区域配套建设实时视频监控,并与福建省固体废物环境信息化监管系统实现实时、准确、全面传输和共享,视频记录至少保存3个月。
(2)配套信息化管理功能,并与福建省固体废物环境信息化监管系统互联互通。
5.试点单位全过程污染控制
5.1 收集要求
鼓励试点单位为小微产废单位提供危险废物规范化管理第三方运维服务,包括产废单位内部危险废物分类、收集、贮存、预处理、申报、建章立制及落实等延伸服务,推动小微产废单位提升危险废物规范化环境管理水平。试点单位应合理安排收集时间和频次,收集危险废物使用容器的规格、材质及盛装要求应符合 GB 12463 的规定,液态、浆状危险废物应选择桶、罐、箱等容器,钢制容器应满足 GB12463、GB/T 325 的相关要求,塑料容器应满足 GB 18191 的相关要求。收集时应避免危险废物“跑、冒、滴、漏”。
5.2 转运要求
(1)符合HJ2025相关要求;
(2)配备专用的收集转运车辆和专用收集包装容器,所有运输车采取防扬尘、防溢漏措施,并配置卫星定位系统;
(3)合理规划运输路线,避开医院、学校和居民区等人口密集区和饮用水水源保护区、自然保护区等敏感区域;不能避开的,应报属地生态环境部门备案。
(4)装卸过程严格执行GB12463有关技术规范。
5.3 贮存要求
(1)卸货前应核对危险废物数量、种类、标签等与危险废物转移联单、收集计划的相符性,入库前应将危险废物进行称重、登记,按危险废物类别、状态、相容性原则分类分区贮存,确保易产生挥发性气体的危险废物包装安全性和密封性;
(2)严禁对具有反应性、易燃性的危险废物进行混放、混合;
(3)贮存期限原则上不超过1年;确需延长期限的,应报所在地设区市生态环境主管部门批准。
5.4 去向要求
应及时将收集的危险废物委托给利用处置单位处理,严禁非法转移、倾倒,不得直接交付运输单位或个人并委托其全权处置或委托无资质的单位或个人处理。
6.试点单位管理制度
6.1 运行管理制度
(1)执行环境影响评价制度、环保“三同时”制度和排污许可制度;有应急管理部门出具的安评意见和消防部门出具的消防验收意见。
(2)依法制定危险废物管理计划,建立危险废物管理台账,清晰记录每批危险废物的来源、收集日期、数量和去向等情况,实现“专人、专库、专账”管理。
(3)危险废物收集、转运、贮存应在福建省固体废物环境信息化监管系统实时记录各类危险废物的收集、转运和贮存情况,并运行危险废物电子转移联单。
(4)配置必要的分析实验室,确保有能力开展必要的入场分析和安全测试。不具备相关分析检测能力的,应委托具备相关能力单位开展分析检测工作。分析检测记录应规范存档备查。
(5)与所收集的危险废物相适应的利用处置单位签订利用处置协议。
6.2 应急管理制度
(1)有保证危险废物经营安全的规章制度,包含污染防治和环境安全风险防控措施等内容。
(2)定期对运输工具、贮存设施、应急设备等进行检查、维护。
(3)加强日常安全隐患排查,建立隐患排查跟踪治理、逐项整改销号制度。
(4)制定有效和可操作性的突发环境事件应急预案,明确发生意外事故时的上报程序、联系方式、应对措施和消除污染的保障措施等,并配备必要的应急物资。每年至少开展一次应急演练。
(5)投保环境污染责任险。
6.3 人员培训制度
制定培训计划,工作人员应当明确各自岗位职责,熟悉危险废物种类和性质、收集工作流程和注意事项、应急程序、应急设备、应急系统,包括使用、检查、修理和更换设施内应急、监测设备的程序,通讯联络或者警报系统,火灾、爆炸等突发事故应对等。
6.4 环境监测制度
按照有关标准规范制定自行监测方案,依法开展贮存场所自行监测,并保存原始监测记录。
6.5 信息公开制度
依法公开收集转运危险废物信息(包含种类、数量等)和贮存场所污染物排放信息等。
7. 监督管理
7.1 实行赋码管理
建立试点单位全过程评估体系(评估指标及分值见附件3),实行“红黄绿”赋码管理。评估结果为85分(不含)以上的为绿码、评估结果为70分(不含)以上至85分(含)的为黄码、考核结果为70分(含)以下的为红码。
(1)以下行为之一的,直接评定为黄码:
1)污染防治设施不正常运行的;
2)发生2次突发环境事件的。
(2)有以下行为之一的,直接评定为红码:
1)不符合本指南选址或污染防治设施要求的;
2)非法转移、倾倒、处置危险废物或将危险废物委托无资质的单位或个人处理的;
3)污染物超标排放的;
4)发生突发环境事件未妥善处置的或2次以上的;
5)因环境违法行为受生态环境部门处罚的。
7.2 赋码与收集量
试点单位初始收集量按投产当年第四季度测算其年度收集量,此后每年收集量按“红黄绿”码确定其下一年度收集量。其中,绿码试点单位收集量不得超过环评批复规模;黄码试点单位比上一年度收集量增长50%,但不得超过环评批复规模;红码试点单位比上一年度收集量减少50%。
试点单位的“红黄绿”码由设区市生态环境部门于每年1月15日前完成评估工作,评估结果报省厅复核同意后,于每年1月31日前确定下一年度收集量。省厅通过福建省固体废物环境信息化监管系统管控试点单位收集量。
7.3强化结果应用
将小微产废单位危险废物收集体系建设运行与监督管理工作纳入年度省级危险废物环境管理规范化评估内容。各设区市生态环境主管部门加强试点单位的指导帮扶,强化事中事后监管,对绿码单位每年至少开展1次现场检查,对黄码单位每半年至少开展1次现场检查,对红码单位每季度至少开展1次现场检查。检查发现的问题及时录入福建省固体废物环境信息化监管系统。
根据年度赋码结果,对试点单位实施如下监管政策:
(1)公开试点单位赋码情况;
(2)试点单位连续两年赋为“绿码”的,其经营期满延长3年;试点单位任一年被赋“黄码”的,其经营期满延长2年;试点单位任一年被赋“红码”的,其经营期满延长1年;试点单位连续两年被赋“红码”的,不再延长其经营期。
(3)将红黄码试点单位列入环境监管重点单位,红码试点单位规范化评估直接评定为“不达标”。
8.附则
(1)引导之前已核准同意的小微产废单位危险废物收集试点单位按本指南要求重新申报,并落实本指南评估要求。重新申报的试点单位符合本指南要求,扩大其收集区域;未重新申报的经营期满不再延长经营期。
(2)法律法规和生态环境部对小微产废单位危险废物收集工作另有规定和要求的,从其规定和要求。
(3)本指南由省生态环境厅固体处负责解释,自印发之日起实施。
附件:1.试点单位资格申请表
2.试点单位经营申请材料清单
3.试点单位全过程评估体系与评分细则附件1







切换行业




正在加载...


