江西鑫磊工程造价咨询有限公司关于吉安幼儿师范高等专科学校校内垃圾清运服务项目(赣鑫磊政采字[2023]24号)结果公示
一、项目编号:
赣鑫磊政采字[2023]24号
二、项目名称:
吉安幼儿师范高等专科学校校内垃圾清运服务项目
三、中标(成交)信息:
供应商名称:江西丰磊得环境科技有限公司
供应商联系人:聂胜莉
供应商联系电话:15170693029
供应商地址:江西省吉安市吉州区吉州大道50号H幢店面夹层-08
中标(成交)金额(元)\(%):491000.00
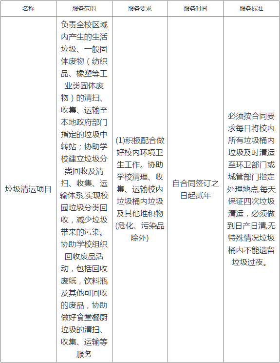
四、主要标的信息:

五、评审专家名单:
程媛,程建,石慈英,彭硕,郭斐
六、代理服务收费标准及金额:
4910.00 元
七、公告期限:
自本公告发布之日起1个工作日。
八、其他补充事宜:
无
九、凡对本次公告内容提出询问,请按以下方式联系:
1.采购人信息
名称:吉安幼儿师范高等专科学校本级
地址:吉安市吉州区中心城区吉安南大道133号
联系方式:15797890040
2.采购代理机构信息
名称:江西鑫磊工程造价咨询有限公司
地址:江西省吉安市吉州区井冈山大道173号汇金广场五楼
联系方式:0796-8289802
3.项目联系方式
项目联系人:郭女士
电话:0796-8289802
切换行业






正在加载...

