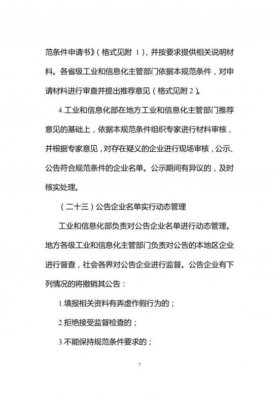
工业和信息化部启动2025年环保装备制造业规范条件企业申报工作
近日,为贯彻落实《环保装备制造业高质量发展行动计划(2022-2025年)》,工业和信息化部(节能与综合利用司)印发通知,组织开展2025年符合环保装备制造业规范条件企业申报工作。通知明确,符合《环保装备制造业规范条件(大气治理)》《环保装备制造业规范条件(污水治理)》《环保装备制造业规范条件(环境监测仪器)》《环保装备制造业规范条件(固废处理装备)》的企业,可通过“工业节能和绿色发展管理平台”(https://green.miit.gov.cn)进行线上申报。另外,通知还对已公告的规范企业名单提出了动态管理要求。
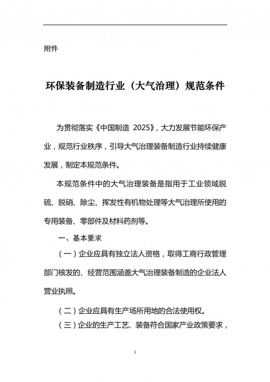
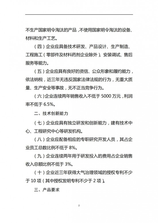
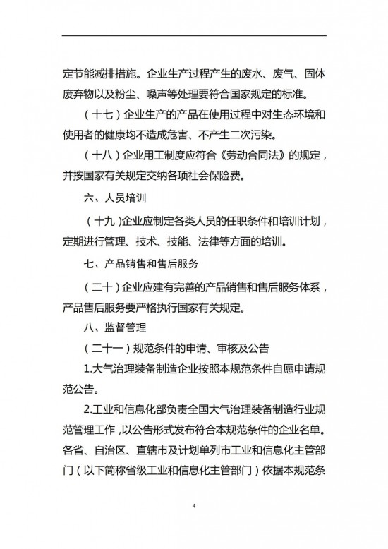
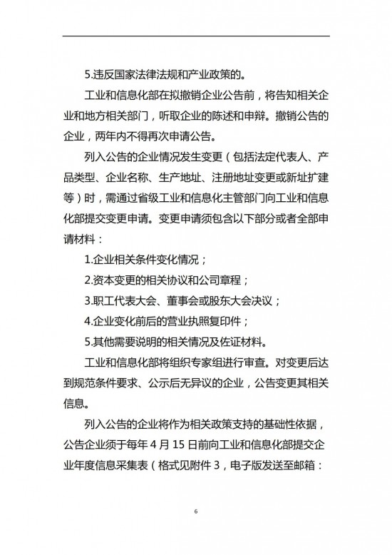
附:《环保装备制造业规范条件(大气治理)》
《环保装备制造业规范条件(污水治理)》
《环保装备制造业规范条件(环境监测仪器)》
《环保装备制造业规范条件(固废处理装备)》

















































.jpg)













































切换行业




正在加载...



