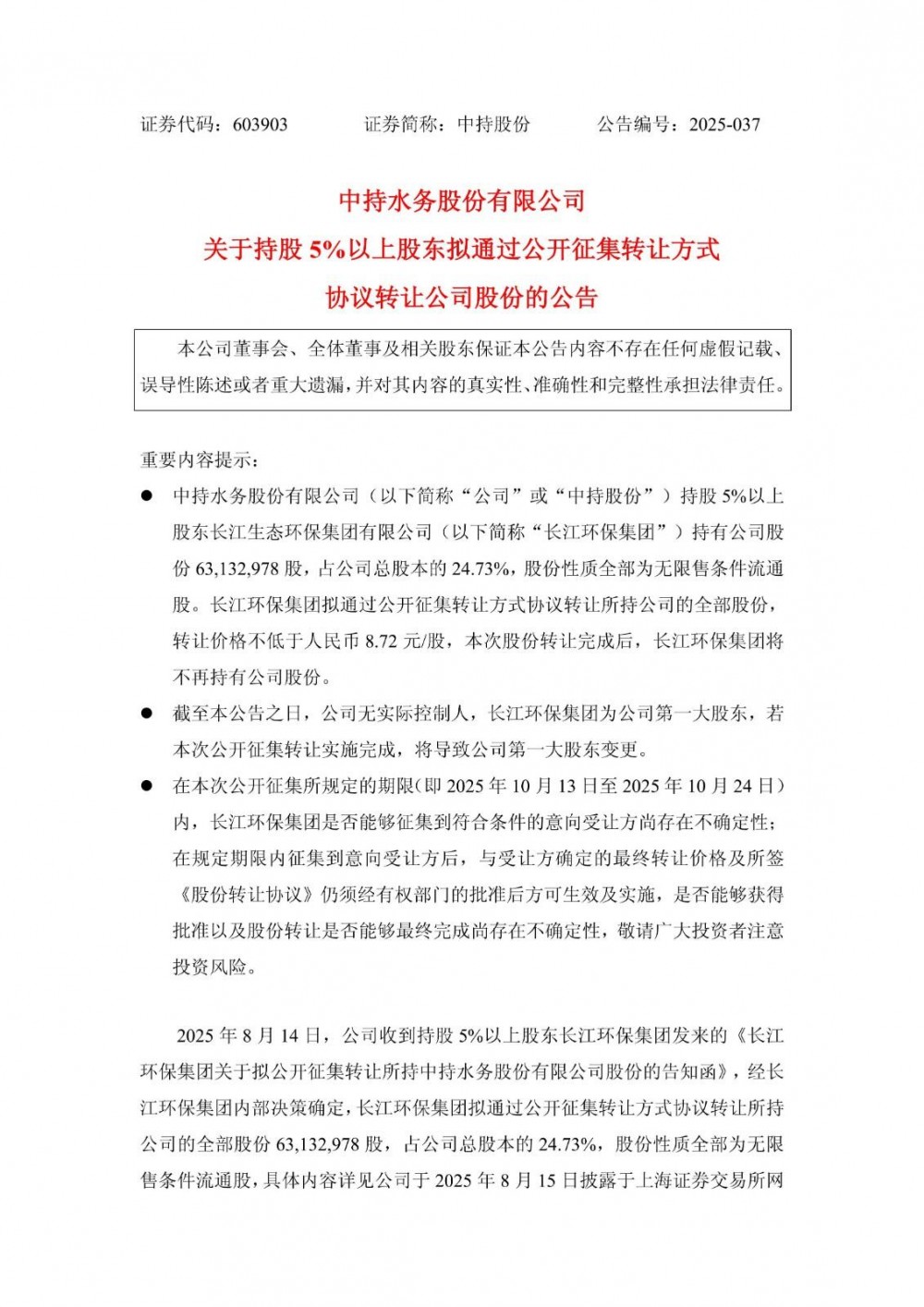
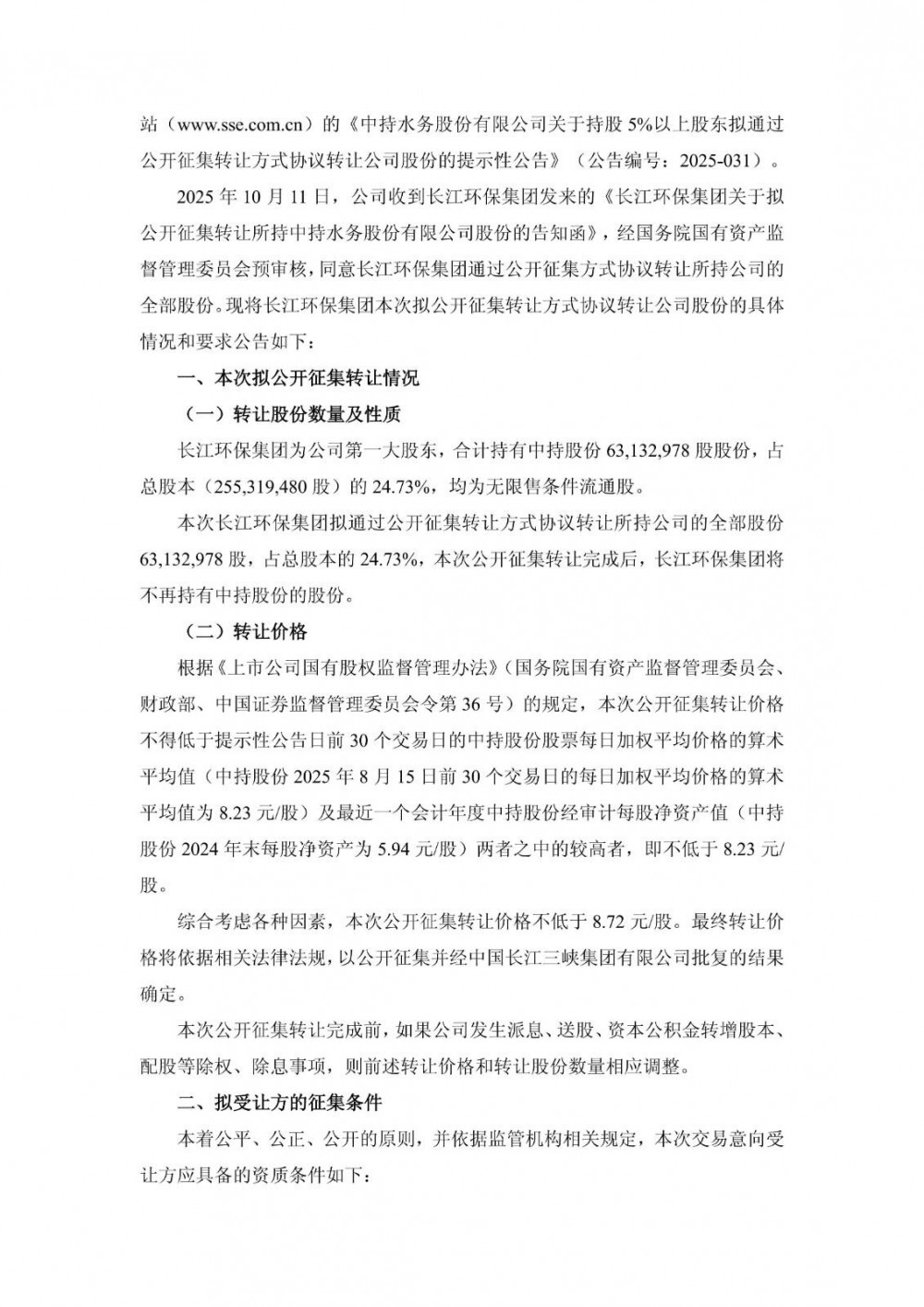
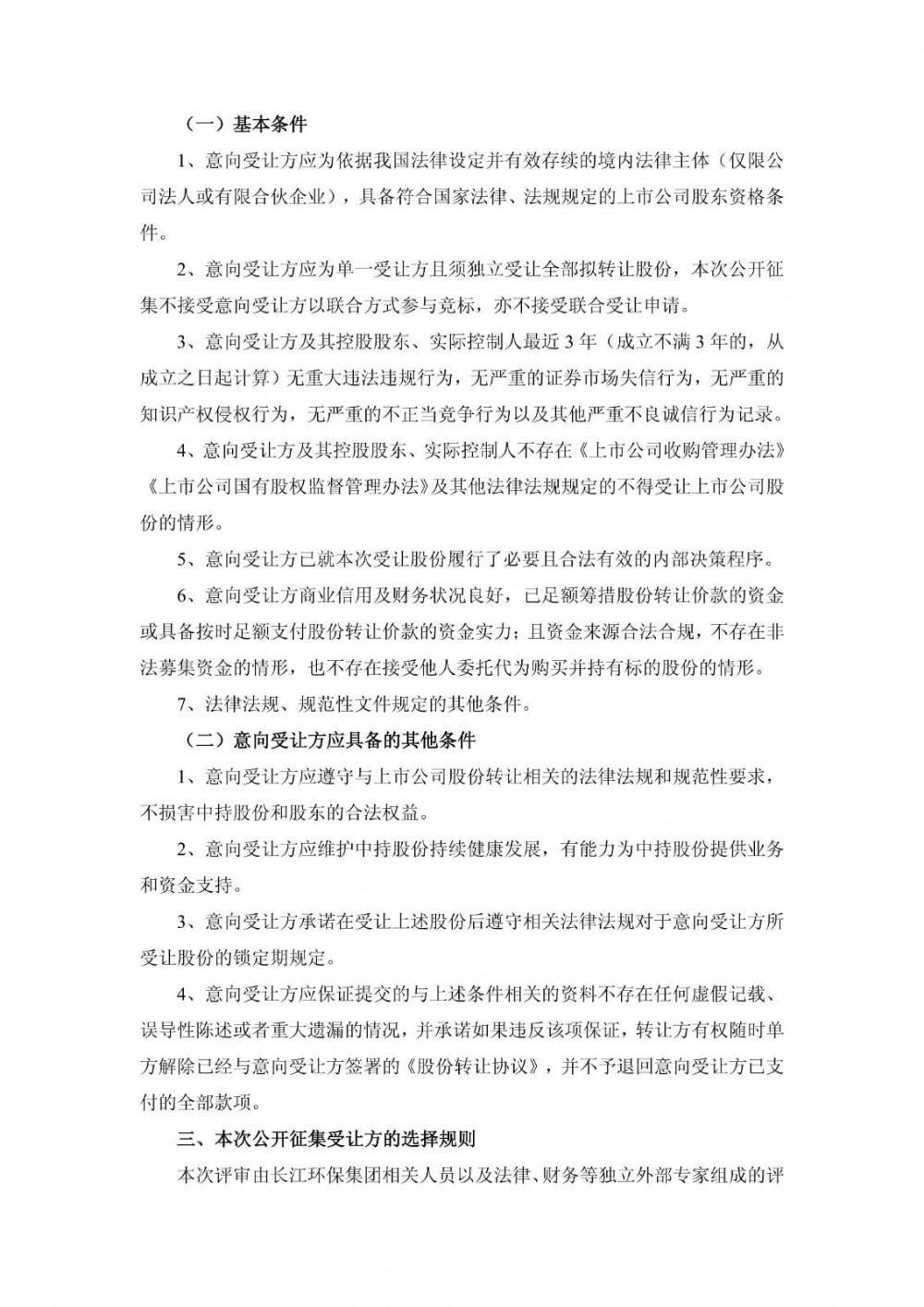
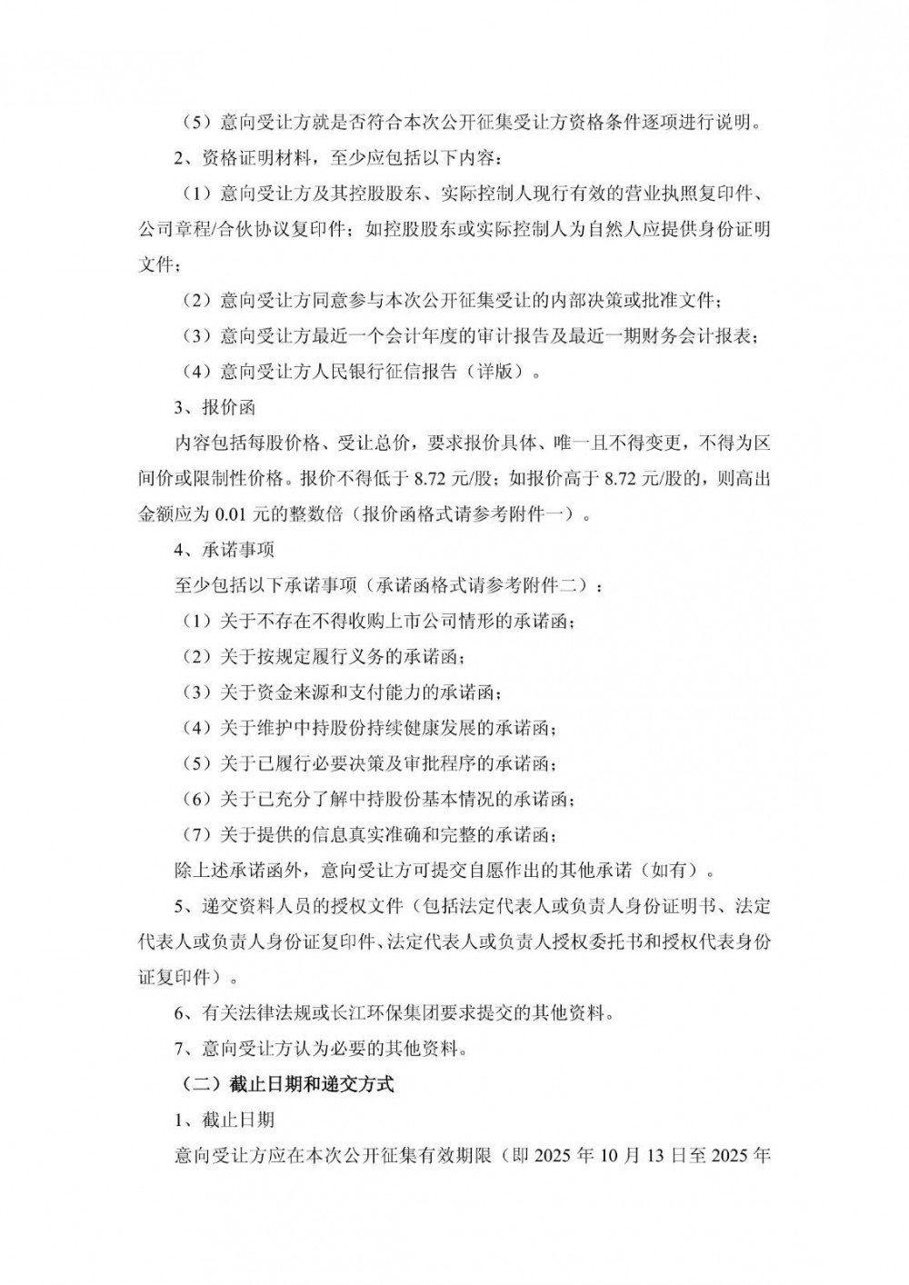
近日,中持股份发布公告称,公司持股5%以上股东长江生态环保集团有限公司持有公司股份63,132,978股,占公司总股本的24.73%,股份性质全部为无限售条件流通股。长江环保集团拟通过公开征集转让方式协议转让所持公司的全部股份,转让价格不低于人民币8.72元/股,本次股份转让完成后,长江环保集团将不再持有公司股份。
原公告如下:


















日期:2025-10-13 来源:中持股份
能源资讯一手掌握,关注 "国际能源网" 微信公众号
看资讯 / 读政策 / 找项目 / 推品牌 / 卖产品 / 招投标 / 招代理 / 发文章
扫码关注
免责声明:本文仅代表作者本人观点,与国际节能环保网无关,文章内容仅供参考。凡本网注明"来源:国际节能环保网"的作品,均为本站原创,转载请注明“来源:国际节能环保网”!凡本网注明“来源:XXX(非国际节能环保网)”的作品,均转载自其它媒体,转载目的在于传递更多信息,并不代表本网赞同其观点和对其真实性负责。
如因作品内容、版权和其它问题需要同本网联系的,请在相关内容刊发之日起30日内进行,我们将第一时间进行删除处理 。联系方式:400-8256-198