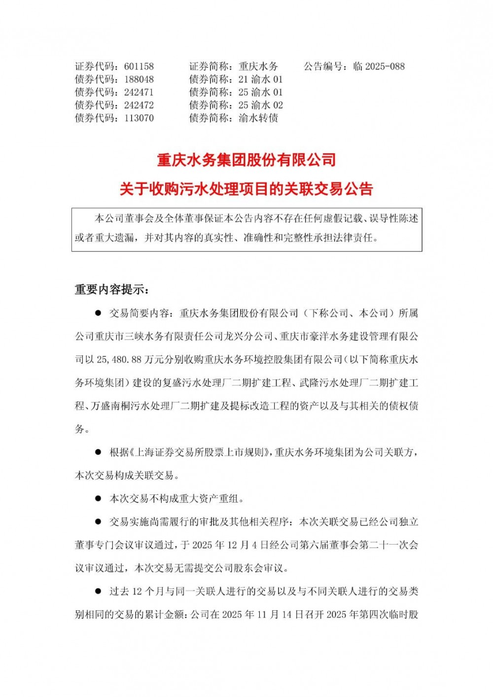
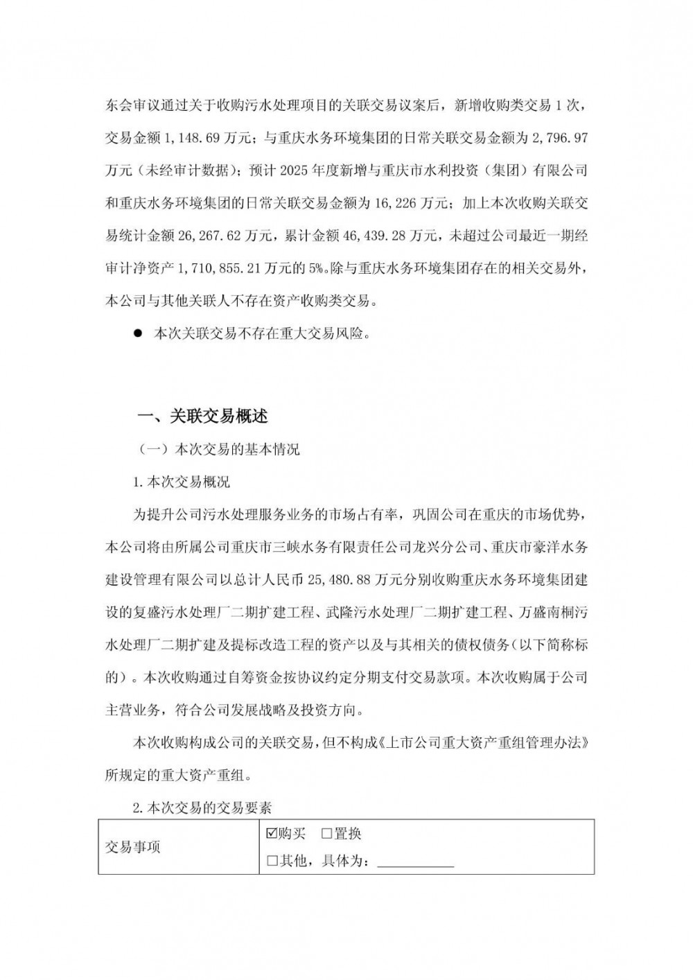
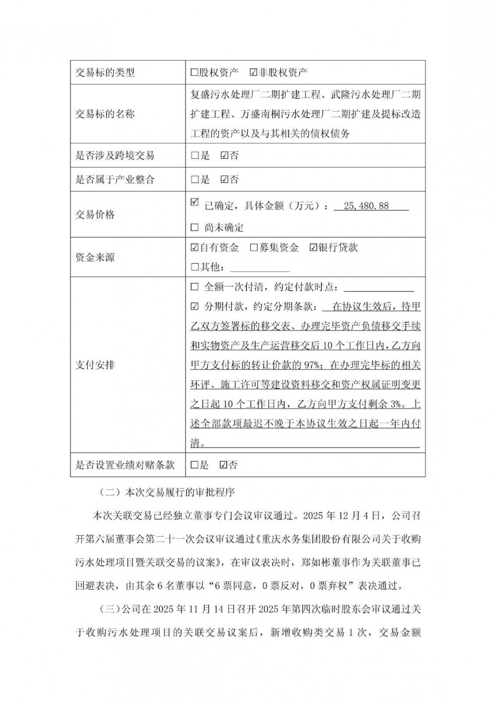
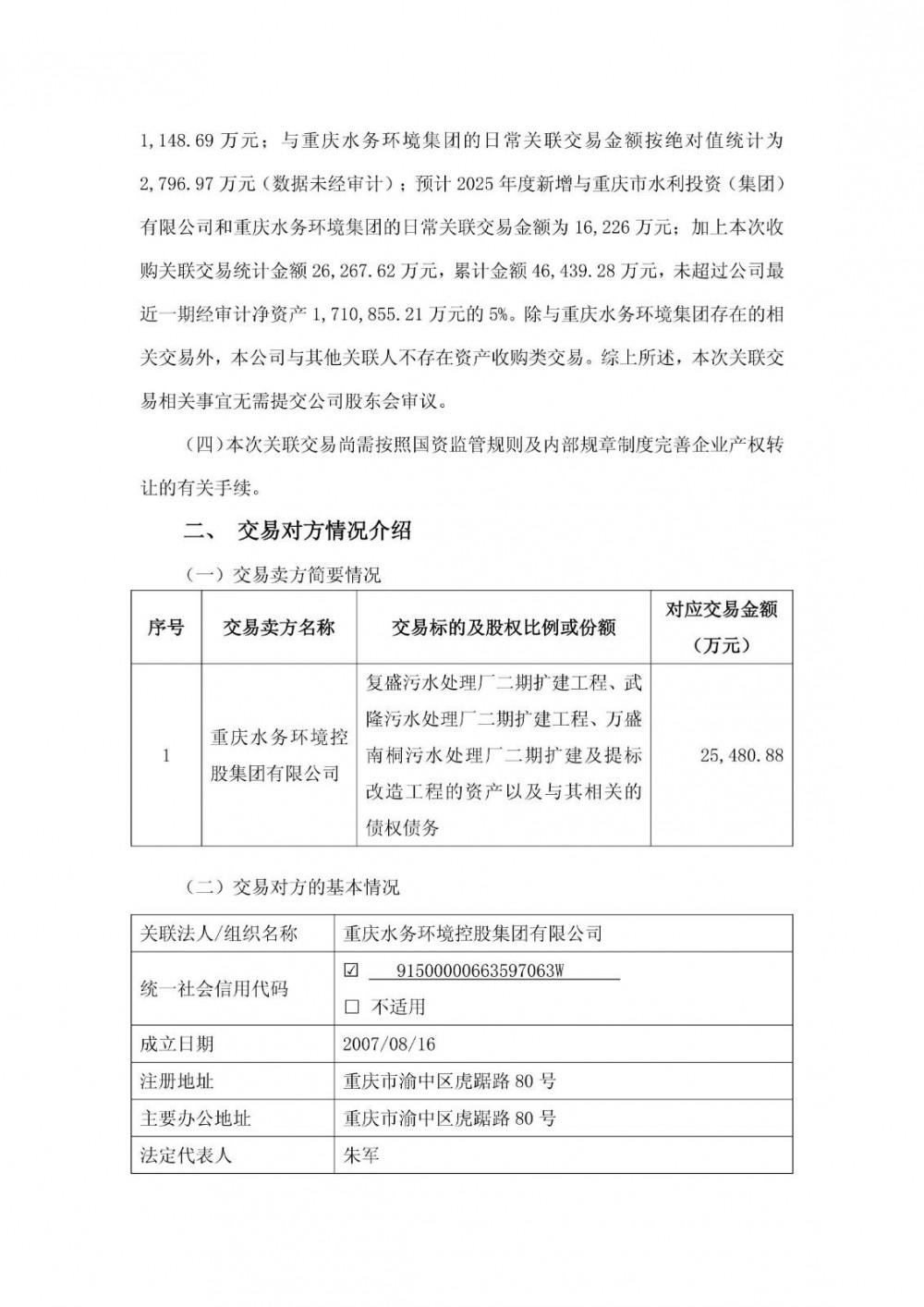
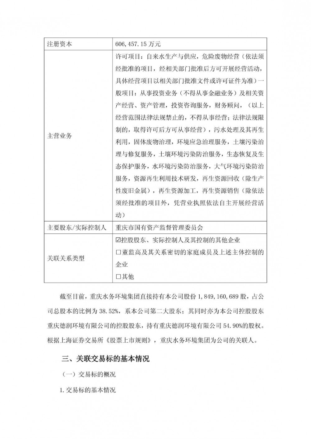
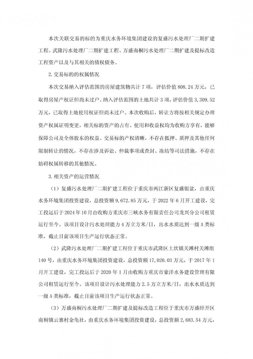
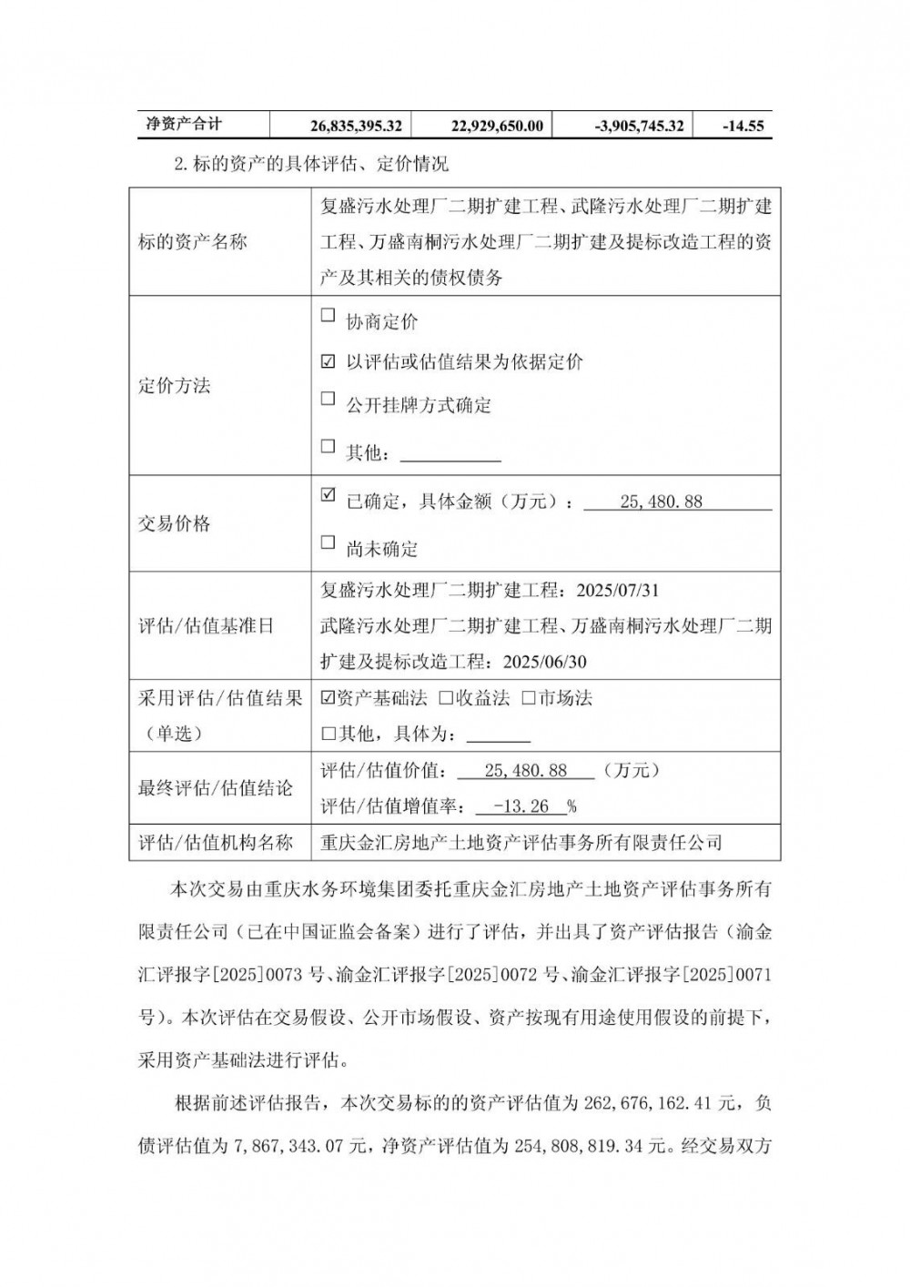
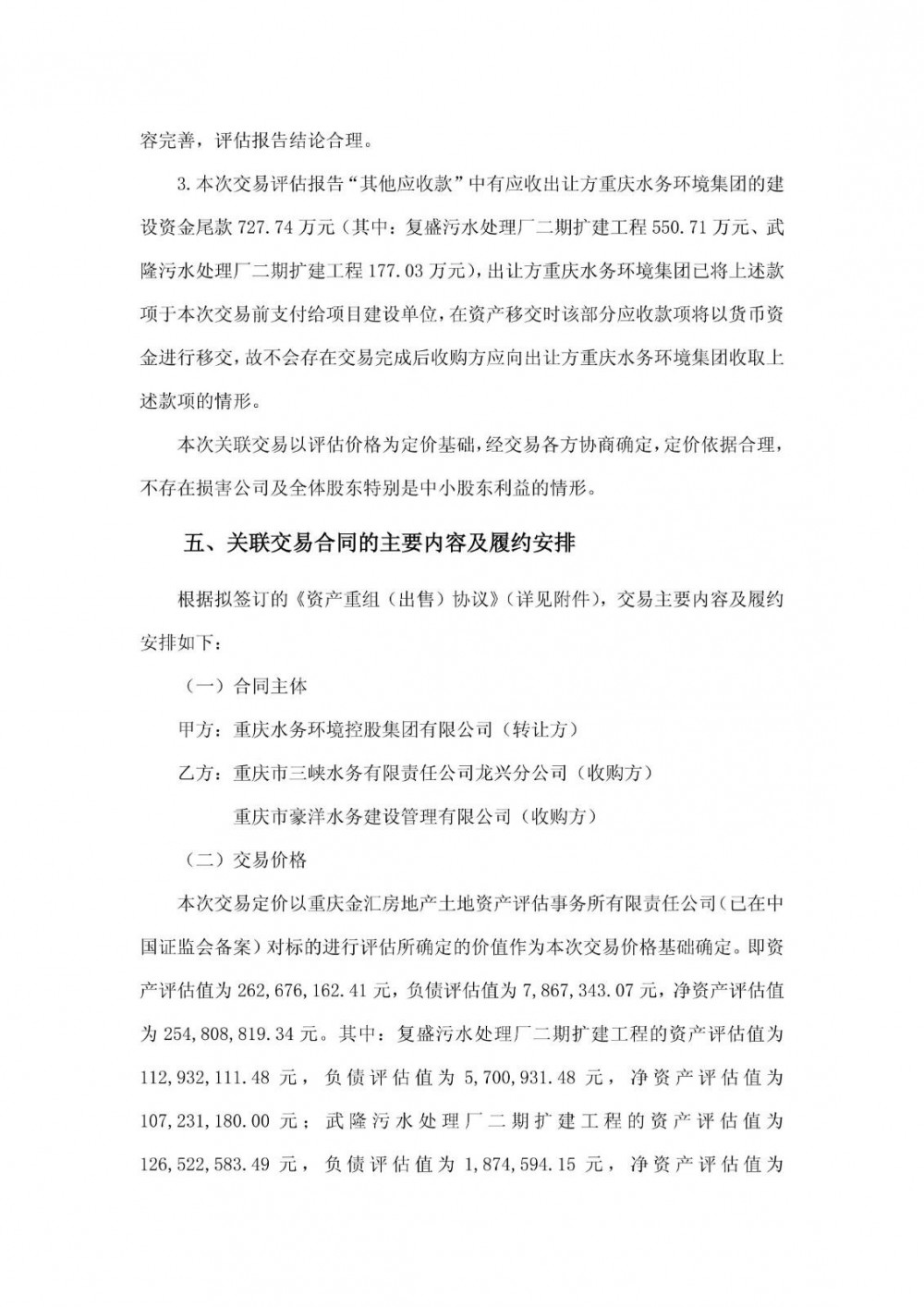
12月4日,重庆水务发布公告称,公司所属公司重庆市三峡水务有限责任公司龙兴分公司、重庆市豪洋水务建设管理有限公司以25,480.88万元分别收购重庆水务环境控股集团有限公司(以下简称重庆水务环境集团)建设的复盛污水处理厂二期扩建工程、武隆污水处理厂二期扩建工程、万盛南桐污水处理厂二期扩建及提标改造工程的资产以及与其相关的债权债务。
重庆水务表示,本次按公允价值收购重庆水务环境集团三个污水处理项目,有利于减少公司与实际控股股东之间同业竞争,符合公司发展战略和投资方向,有利于巩固公司在重庆市的污水处理服务市场竞争优势,且收购上述污水处理项目是保障水质安全达标排放的需要,不会损害公司及中小股东权益。
原公告如下:
















切换行业






正在加载...



