12月15日,国家工业和信息化领域节能降碳技术装备推荐目录(2025年版)正式发布。
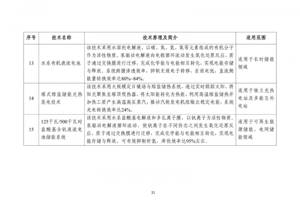
目录公布了工业节能降碳、信息化、高效节能装备三大领域超350项技术装备,节能率在15%~30%,最高可达到60%,所有推荐装备均优于国家1级能效标准。
值得注意的是,2025版首次将清洁低碳氢制备及应用技术列为独立类别,涵盖电解水制氢装备、氢燃料电池系统、风电离网制氢技术等,绿氢应用场景加速落地;
数据中心PUE下探至1.10,液冷技术如芯片级喷淋液冷、浸没液冷进一步普及;
长时储能技术新增高压固体热储能(24小时热损<2%)、锌铁液流电池(直流侧能量转换效率80%)、压缩二氧化碳相变储能等技术。
原文如下:
国家工业和信息化领域节能降碳技术装备推荐目录(2025年版)
2025年第37号
为贯彻落实《国务院办公厅关于印发〈制造业绿色低碳发展行动方案(2025-2027年)〉的通知》(国办发〔2025〕21号),加快推广节能降碳先进技术,加强重点行业领域技术改造升级和大规模设备更新,现将《国家工业和信息化领域节能降碳技术装备推荐目录(2025年版)》予以公告。
附件:国家工业和信息化领域节能降碳技术装备推荐目录(2025年版).pdf
工业和信息化部
2025年12月8日
























.jpg)
















.jpg)














.jpg)





















切换行业






正在加载...



