近年来,我们赖以生存的空气随着经济的发展在逐渐的变化,由于酸雨和雾霾等大气污染给人们身体健康和生存带来的危害。在梨树县郭家店镇污水处理厂建设时,梨树县领导非常注重二次保护周边的环境。梨树县郭家店镇污水处理厂响应国家政策和环保要求,给老百姓一个清新的环境,在建设前期,对臭气处理环节非常重视,相关领导不辞辛苦,到访各地实地考察。
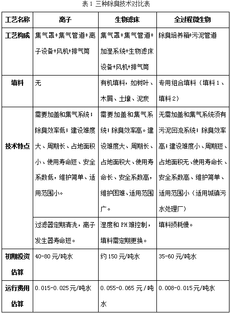
首先考察了黑龙江省某县污水处理厂,此厂针对预处理段和污泥脱水段采用传统离子技术除臭,此技术安全无二次污染,设备造价相对低廉,但除臭效率较低。生化池未密闭,虽符合国家排放标准,但周围空气质量不甚理想,因此不能满足梨树县郭家店镇污水处理厂除臭要求。
然后考察了辽宁省某市污水处理厂,此厂采用传统生物滤床技术除臭,此厂针对预处理段、污泥脱水段、初沉池、厌氧池采用玻璃钢板密闭处理。此技术有除臭效率高、造价高、适用范围广、耐腐蚀、运行安全等特点。随着密闭处理设备运行时间的增长,臭气对设备仪器仪表腐蚀严重和人员检修时对操作人员的安全产生影响,因此不能满足梨树县郭家店镇污水处理厂除臭要求。
如何寻找一种适合梨树县郭家店镇污水处理厂可行性除臭技术,几经周折由设计单位(东北市政研究院)介绍的长春天皓环境科技有限公司引进再研发的全过程除臭技术非常适合污水处理厂针对臭气治理的需求。
据了解全过程除臭技术起源于20世纪80年代,90年代该工艺在日韩等发达国家得到了广泛的应用和快速的发展。全过程除臭工艺运行实践表明,该工艺处理的污水厂臭气无明显臭味产生,污染物的去除效率高且污泥产率降低,使脱水性得到大幅提升。
全过程除臭技术是将含有组合生物填料的微生物菌除臭培养箱安装于污水处理厂生物池内,长春天皓环境微生物除臭培养箱模拟自然土壤环境,在活性污泥系统内培养并富集大量土壤微生物菌,从而使活性污泥菌群结构发生变化,其中的生物填料对除臭微生物菌的生长、增殖产生诱导和促进作用,增殖强化除臭微生物菌,将二沉池排出的活性污泥回流于污水厂进水端,除臭微生物菌与水中的恶臭物质发生吸附、凝聚和生物转化降解等作用,使得污水厂各构筑物内的恶臭物质在水中得到去除,实现污水厂恶臭的去除的全过程控制。
综上所述城市污水厂传统除臭工艺常采用的离子法或生物滤床法需要建设集气罩、臭气输送管道和风机,需要建设除臭间,系统庞大复杂,投资运行费用相对高、设备需要占地,运行维护繁杂等弊端。构筑物增加集气罩后,易加重罩内设备的腐蚀老化和日后维护难题,导致了额外的经济损失。全过程除臭工艺只需在污水厂生物池内安装一定数量的除臭培养箱,铺设除臭污泥投加泵和管道,即可实现全过程的恶臭治理,系统简单、占地小、投资运行成本大幅降低,运行稳定、维护简便。

全过程除臭技术给污水处理厂带来技术上的飞跃,解决了梨树县郭家店镇污水处理厂的臭气治理难题。望全过程技术在更多的污水处理厂得到广泛应用。
切换行业

正在加载...

