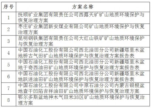
国际能源网讯:日前,国际能源网记者从国土资源部获悉,矿山地质环境保护与治理恢复方案审查结果已经公示。抚顺矿业集团有限责任公司西露天矿等8个矿山地质环境保护与治理恢复方案通过审查。这些方案的公示将有力推动我国矿山修复产业的发展。
详情如下:
矿山地质环境保护与治理恢复方案审查结果公示
根据《国土资源部办公厅关于做好矿山地质环境保护与治理恢复方案编制审查及有关工作的通知》(国土资厅发〔2009〕61号)和《关于矿山地质环境保护与治理恢复方案有关事项的公告》(2014年第21号)有关要求,我部组织专家对抚顺矿业集团有限责任公司西露天矿等8个矿山地质环境保护与治理恢复方案(以下简称“方案”)进行了审查。现将拟同意通过的该8个“方案”及专家评审意见进行公示,公示期自发布之日起5个工作日。
如有异议,请在公示期内与国土资源部地质环境司监测处联系。
联系人及电话:李明路010-66558317/8316(传真)
2016年9月9日
8个拟通过的矿山地质环境保护与治理恢复方案

切换行业


正在加载...

