当前位置: 节能环保网 » CDM » 正文

环评也招标吗?招投标法修改稿出炉,评标委可直接确定中标人

日期:2017-09-01    来源:环评互联网

国际节能环保网

2017
09/01
11:19
文章二维码

手机扫码看资讯

关键词: 环保企业 环评招标 环保企业招标

  近日,按照党中央、国务院要求,为深化招标投标领域“放管服”改革,不断增强招标投标制度的适用性和前瞻性,推动政府职能转变,助力供给侧结构性改革,促进经济社会持续健康发展,国家发改委起草形成了《关于修改〈招标投标法〉〈招标投标法实施条例〉的决定》(征求意见稿),现向社会公开征求意见。
 
  此次修改草案中,对原文件中部分中标过程规定进行了修改。
 
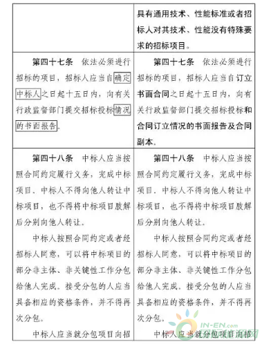
  第四十一条中,在原文件“中标人的投标应当符合下列条件之一:(一)能够最大限度地满足招标文件中规定的各项综合评价标准;(二)能够满足招标文件的实质性要求,并且经评审的投标价格最低;但是投标价格低于成本的除外。”后增设了一条:前款第二项中标条件适用于具有通用技术、性能标准或者招标人对其技术、性能没有特殊要求的招标项目。
 
  在第五十五条中,草案新增规定:招标人可以授权评标委员会直接确定中标人,或者在招标文件中规定排名第一的中标候选人为中标人,并明确排名第一的中标候选人不能作为中标人的情形和相关处理规则。“依法必须进行招标的项目,招标人根据评标委员会提出的书面评标报告和推荐的中标候选人自行确定中标人的,应当在向有关 行政监督部门提交的招标投标情况书面报告中,说明其确定中标人 的理由。”
 
  修改草案中还对合同履行情况增设了一条规定:依法必须进行招标的项目,招标人和中标人应当公布合同履行情况。
 
  此外,草案还对相关文件公布时间、支持技术创新等相关条例进行了修改,具体修改内容如下。
 
  附件一
 
  关于修改《招标投标法》的决定(征求意见稿)
 
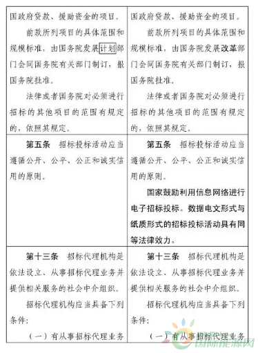
  一、将第三条中的“国务院发展计划部门”修改为“国务院发展改革部门”。
 
  二、第五条增加一款,作为第二款:“国家鼓励利用信息网络进行电子招标投标。数据电文形式与纸质形式的招标投标活动具有同等法律效力。”
 
  三、删去第十三条第二款第三项。
 
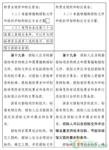
  四、将第十九条第二款修改为:“国家对招标项目的技术、标准有规定的,招标人应当按照其规定在招标文件中提出相应要求。招标人可以在招标文件中合理设置支持技术创新、节能环保等方面的要求和条件。”
 
  五、将第二十四条修改为:“招标人应当确定投标人编制投标文件所需要的合理时间;但是,依法必须进行招标的项目,自招标文件开始发出之日起至投标人提交投标文件截止之日止,最短不得少于二十日,采用电子招标投标在线提交投标文件的,最短不得少于十日。”
 
  六、第四十一条增加一款,作为第二款:“前款第二项中标条件适用于具有通用技术、性能标准或者招标人对其技术、性能没有特殊要求的招标项目。”
 
  七、将第四十七条修改为:“依法必须进行招标的项目,招标人应当自订立书面合同之日起十五日内,向有关行政监督部门提交招标投标和合同订立情况的书面报告及合同副本。”
 
  八、第四十八条增加一款,作为第四款:“依法必须进行招标的项目,招标人和中标人应当公布合同履行情况。”
 
  关于修改《招标投标法实施条例》的决定(征求意见稿)
 
  一、将第五十五条修改为:“招标人根据评标委员会提出的书面评标报告和推荐的中标候选人确定中标人。
 
  招标人也可以授权评标委员会直接确定中标人,或者在招标文件中规定排名第一的中标候选人为中标人,并明确排名第一的中标候选人不能作为中标人的情形和相关处理规则。
 
  “依法必须进行招标的项目,招标人根据评标委员会提出的书面评标报告和推荐的中标候选人自行确定中标人的,应当在向有关行政监督部门提交的招标投标情况书面报告中,说明其确定中标人的理由。”
 
  二、第五十九条增加一款,作为第四款:“依法必须进行招标的项目,招标人和中标人应当公布合同履行情况。”
 
  附件二:修改前后对照表
 
  来源:国家发改委
 








 
 
返回 国际节能环保网 首页

能源资讯一手掌握,关注 "国际能源网" 微信公众号

看资讯 / 读政策 / 找项目 / 推品牌 / 卖产品 / 招投标 / 招代理 / 发文章

扫码关注

0条 [查看全部]   相关评论

国际能源网站群

国际能源网 国际新能源网 国际太阳能光伏网 国际电力网 国际风电网 国际储能网 国际氢能网 国际充换电网 国际节能环保网 国际煤炭网 国际石油网 国际燃气网