当前位置: 节能环保网 » 固废处理 » 垃圾处理 » 正文

浅析“智能生活垃圾分类+再生资源回收体系” 的PPP项目模式

日期:2019-09-06    来源:杭州城投建设

国际节能环保网

2019
09/06
08:18
文章二维码

手机扫码看资讯

关键词: 环境治理 垃圾分类 垃圾回收

   长期以来,我国把城市生活垃圾收运处理作为政府全权提供的社会服务之一,但随着我国城市化进程加快,城镇人口激增,大量的生活垃圾未能有效地分类处置。尽管从国家部委到省、市各级地方政府陆续颁布了相关鼓励垃圾分类的政策,采取相关保障垃圾分类的措施,比如组织街道社区人员定期宣传,生活小区内安置可回收垃圾收集桶、厨余垃圾收集桶、有毒有害垃圾桶和其它垃圾收集装置等,但总体的分类效果不尽如人意。有的地方可回收的资源被埋掉烧掉,白白烧掉或被填埋掉;可堆肥的餐厨垃圾,发酵变成渗滤液造成土壤地下水污染;有害物质填埋焚烧进入土壤和大气,造成潜在健康威胁;填埋不必要的垃圾增加土地使用。因此,只有在生活垃圾有效分类与再生资源有效回收的前提下,才能全面实现社会效益、体现最低的综合成本。
  遵循资源化、减量化和无害化的基本要求,利用互联网、大数据等高新技术,做好前端小区生活垃圾的有效分类,中端末端的再生资源分类清运与集中再分拣,有利于减少生活垃圾焚烧或填埋量、降低生活垃圾对于环境的二次污染、提升生活垃圾中的再生垃圾资源化利用率。
 
  图1:生活垃圾的四大类型
  相关政策:
  国家部委政策:早在2018年6月,《中共中央国务院关于全面加强生态环境保护坚决打好污染防治攻坚战的意见》要求,到2020年实现所有城市和县城生活垃圾处理能力全覆盖,基本完成非正规垃圾堆放点整治。紧接着在2019年2月,住建部在“全国城市生活垃圾分类工作现场会”上指出,2019年起全国地级及以上城市要全面启动生活垃圾分类工作。
  省政府政策(以浙江省为例):2017年10月,浙江省委、省政府办联合颁布的《浙江省城镇生活垃圾分类实施方案》中指出,到2020年底,全省城镇生活垃圾总量实现零增长,城镇生活垃圾回收利用率达到35%以上、资源化利用率达到90%以上、无害化处理率达到100%,建成省级高标准生活垃圾分类示范小区1000个以上,设区城市的城区范围内全部实施生活垃圾强制分类。
  市政府政策(以杭州市为例):杭州市人民政府办公厅、中共杭州市委办公厅于2018年8月,联合发布的《关于推进再生资源回收的实施意见》明确提出,到2020年全市规范化再生资源回收网点达到2000个,提升建设分拣中心48万平方米,年分拣能力达到200万吨,加快推广先进回收模式,扩大覆盖“互联网+再生资源回收”模式,培训一批年回收规模1万吨以上的再生资源回收企业,再生资源回收总量达到200万吨以上,生活垃圾回收利用率达到国家、省相关要求。
  综上所述,国家部委与地方政府的政策已经形成高度地统一,标志着中国的垃圾分类与再生资源的市场已正式拉开大幕,开始向纵深发展。
  “智能生活垃圾分类+再生资源回收体系”的含义
  主要由四个解决方案共同构成:
  1.前端生活垃圾分类的解决方案:利用互联网积分激励的模式,逐步培养小区居民生活垃圾的分类习惯。
  提供前端可回收垃圾、厨余垃圾、有毒有害垃圾及其它垃圾分类的督导宣教等运营服务,一个小区内安置智能五分类回收箱用于分类收集废纸、废塑料、废金属、废玻璃类别的可回收垃圾以及有毒有害垃圾,按小区内每三百户安置智能二分类箱用于分类收集厨余垃圾和其它垃圾,建立垃圾分类大数据管理云平台,同时利用互联网积分激励的模式,对正确投递的行为采取积分奖励措施,进一步推进小区居民垃圾分类参与的积极性,逐步培养小区居民生活垃圾的分类习惯。
 
  表1:前端生活垃圾分类的解决方案
  2.中端再生资源收运的解决方案:建立三级再生资源收运体系
  在项目覆盖的地区,平均每3个小区设立并装修改造1座环保驿站,用于可回收垃圾的暂存与垃圾分类的宣传教育,同时有效建立智能可回收垃圾分类收集箱-->环保驿站-->再生资源利用中心的三级再生资源收运体系。
 
  表 2:中端再生资源收运的解决方案
 
  图 2:再生资源收运体系三级网络图
  3.末端再生资源集中再分拣的解决方案:建立再生资源利用中心
  建立再生资源利用中心,集中再分拣打包可回收垃圾中的主要类型如废纸、废塑料、废玻璃以及废金属,同时售卖给下游的再生资源再利用企业,产生的利润收益为本项目的经营性收入。
 
  图 3:主要可回收垃圾或再生资源的类型
  4.建立“智能生活垃圾分类+再生资源回收体系”全过程管理云平台
  通过GPS、物联网、互联网等融合技术,同时结合各个项目落地小区的智能垃圾分类回收设备,建立“智能生活垃圾分类+再生资源回收体系”全过程管理云平台,实现对于垃圾分类回收设备布点与状态感知,以及对于前端小区居民生活垃圾分类投放行为、中端再生资源的分类收运、末端再生资源的集中再分拣、售卖进行信息化管理。
 
  图4:“智能生活垃圾分类+再生资源回收体系”全过程管理云平台示意图
  “智能生活垃圾分类+再生资源回收体系”PPP项目模式分析:
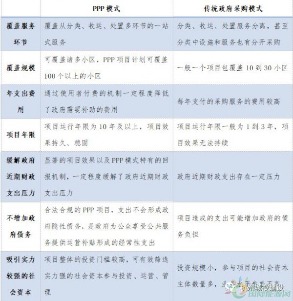
  1.采用PPP项目模式的优势
 
  表格3:PPP模式与政府采购模式的对比
  2.PPP方案中相关参数的编制依据
  项目运营期的确定依据:根据《基础设施和公用事业特许经营管理办法》(25号令)第六条规定:基础设施和公用事业特许经营期限应当根据行业特点,所提供公共产品或服务需求、项目生命周期、投资回收期等综合因素确定,项目运营期最长不超过30年。
  项目设备维修费的测算依据:根据《市政公用设施建设项目经济评价方案与参数》规定,设备维修保养费标准为1%-2.4%,其它费用标准为8%-10%。
  项目资产属性的确认依据:项目公司按照合同投资建设,并在建设完成后的运营期内,负责运营维护,合作期满后将项目资产无偿、完好、无债务、不设担保地移交给政府指定机构,因此项目符合《企业会计准则解释第2号》,作为无形资产核算,在运营期内,无形资产摊销完成,不计算移交的税收处理。
  3.PPP项目运作模式
  BOT模式,即“建设-运营-移交”模式,指社会资本负责投融资并负责建设,项目建成后社会资本再被授予项目的经营维护权,负责项目的运营维护并享有项目的收益权,收入不足以覆盖全部投入并取得合理回报的部分通过政府补贴,收回投资并获得合理回报,合同期届满将项目无偿移交给政府方或其指定机构。
 
  图5:本PPP项目的运作模式
  4.PPP项目的回报机制
  垃圾分类属于公用事业,根据特许经营的相关规定,垃圾分类的PPP项目的资本性支出和运营维护成本宜采用“可行性缺口补助”的回报机制。项目的经营性收入主要为项目范围内的再生资源售卖利润。对于经营性收入不足以覆盖项目的建设、运营成本及社会资本合理收益的差额部分,由当地的区或县的财政局按照PPP项目合同约定给予项目公司经营期内政府补贴,并纳入年度预算。
  政府从进入运营期开始,每年对项目公司进行政府的可行性缺口补助,具体测算公式如下:
  当期政府可行性缺口补助(按每户)=[(可用性付费+运维维护费)×当前运营绩效-再生垃圾售卖利润]÷总户数;
  其中,可用性付费为项目固定资产分摊至运营期每年的费用;运维维护费涵盖正常运维费以及运营期中固定资产大修的基金;当前运营绩效为政府对项目运营的绩效评价;再生资源利用中心售卖给再生资源利用企业的售卖收入扣除前端收集再生资源时的积分支出成本,即为再生资源售卖利润。
  PPP项目案例简析
  假定某市积极响应国家号召,计划在中心城区实施“智能生活垃圾分类+再生资源回收体系”PPP项目,覆盖100个小区,10万户居民,PPP建设期为6个月,项目运营期为10年。
  1.固定资产投资分析
  本项目固定资产总投资包括前端生活垃圾分类的固定资产投资、中端再生资源收运的固定资产投资、末端再生资源利用中心的固定资产投资以及全过程管理的云平台建设投资。在投资测算中,固定资产的总投资参照分摊利率摊至10年的运营周期。
  2.运营期运维费用分析
  项目总的运维成本由前端生活垃圾分类的运维成本、中端再生资源收运成本、末端再生资源利用中心运维成本以及项目的大修基金组成。前端生活垃圾分类的人力运维成本由于居民的垃圾分类习惯逐步养成而逐渐减少,同时小区的可回收垃圾的收集量将不断增加,中端再生资源的收运成本与末端再生资源利用中心的运维成本也将同步增加,但项目运维总成本根据测算在运营期内将逐年递减。
  3.项目经营性收入分析
  项目运营方从小区居民手中通过网络积分的形式收购可回收垃圾,之后在再生资源利用中心售卖给再生资源利用企业,产生的售卖利润为本项目主要的经营性收入,预计由于前端居民的垃圾分类习惯不断养成,以及中后端再生资源回收体系的不断完善,再生资源的收集量以及售卖总利润也将逐年增加。
  4.政府的可行性缺口补助预测
  PPP项目的服务内容不仅涵盖了前端的智能垃圾分类服务,还涉及再生资源回收体系的建设,通过PPP模式特有的“可行性缺口补助”回报机制,政府每年的总支出将会大幅度减少。
  总结:
  “智能生活垃圾分类+再生资源回收体系”PPP模式作为垃圾分类市场提质增效的一种机制,充分发挥联系政策、社会、市场三个系统的纽带作用。本文仅就PPP模式在智能生活垃圾分类与再生资源回收体系建设进行了初步探讨,伴随着垃圾分类市场与再生资源体系容量不断增加、参与的市场主体日益增多,预期PPP模式将在该领域大有可为。

返回 国际节能环保网 首页

能源资讯一手掌握,关注 "国际能源网" 微信公众号

看资讯 / 读政策 / 找项目 / 推品牌 / 卖产品 / 招投标 / 招代理 / 发文章

扫码关注

0条 [查看全部]   相关评论

国际能源网站群

国际能源网 国际新能源网 国际太阳能光伏网 国际电力网 国际风电网 国际储能网 国际氢能网 国际充换电网 国际节能环保网 国际煤炭网 国际石油网 国际燃气网