各区人民政府,市人民政府各部门:
《武汉市生活垃圾分类三年实施方案(2022—2024年)》已经市人民政府同意,现印发给你们,请认真组织实施。
武汉市人民政府办公厅
2022年9月22日
武汉市生活垃圾分类三年实施方案(2022—2024年)
为深入贯彻习近平总书记关于生活垃圾分类的系列重要指示批示精神,持续有效推进全市生活垃圾分类工作,结合武汉市实际,特制订本方案。
一、工作目标
坚持问题导向、系统治理,强基础、补短板,提升生活垃圾减量化、资源化、无害化处理水平,基本构建与城市经济社会发展相适应的生活垃圾分类治理体系,助力文明典范城市建设。
2022年,突出重点强基础。加大宣传发动力度,形成全员参与的良好氛围。推动党政机关等公共机构强制垃圾分类全覆盖,力争餐厨垃圾分类收运全覆盖。加大设施建设力度,新增生活垃圾焚烧处理能力1200吨/日,新增厨余垃圾处理能力1000吨/日。生活垃圾回收利用率达到38%以上,居民生活垃圾分类知晓率、参与率明显提升。
2023年,示范引领抓深化。提升垃圾分类处理能力,新增生活垃圾焚烧处理能力4500吨/日,新增厨余垃圾处理能力1000吨/日,生活垃圾资源化利用率达到60%以上,实现原生垃圾零填埋。继续推进高标准示范点建设,强化公共机构强制分类示范,推动出台分类计量收费和低值可回收物回收补贴政策,生活垃圾分类成效稳步提升,居民生活垃圾分类体验感、获得感不断增强。
2024年,巩固成果促提升。完善生活垃圾全程分类系统,力争生活垃圾总处理能力达到20000吨/日,其中厨余垃圾总处理能力达到3000吨/日以上。完善资金投入、市场激励、法制保障等机制,基本构建城市生活垃圾分类治理体系。生活垃圾分类成效显着,居民生活垃圾分类习惯基本养成。
二、主要任务
(一)规范投放收运管理。配齐垃圾容器,推进容器“退桶入院、退桶入室”。集中改造分类投放点,提升便利化、精细化、人性化水平,3年改造比例分别达到50%、70%、90%。建立分类收集设施与新(改)建项目同步规划、同步建设、同步交付使用的协同机制,建成分类收集屋1000座,新(改)建环保型分类收集转运站100座,配足转运设备、提高分类转运能力。规范投放收运管理,在有条件的地区推行“带桶收运、集中清洗”的高品质收运方式。开展垃圾分类执法,严查“混装混运”等违法行为。
(二)提升分类处置能力。积极推进生活垃圾分类处置设施建设,完善处置类别,提升处置能力,重点加快6个生活垃圾焚烧和5个厨余垃圾处置项目建设,推动形成焚烧为主、生化为辅、协同补充、填埋应急备用的生活垃圾分类处置格局。
(三)发挥示范带动效应。推动党政机关等公共机构强制垃圾分类全覆盖,倡导“绿色办公”,发挥表率作用。打造高标准垃圾分类示范点1500个,示范带动机关、高校、大型餐饮企业、标准化农贸市场和有物业管理小区垃圾分类基本全覆盖。在居民小区实行“撤桶并点”、加强桶边督导,采用积分兑换等激励措施引导居民正确分类投放。
(四)推行分流分类处理。实施“大分流、细分类”,严控工业固体废弃物、园林垃圾、农业废弃物等进入生活垃圾处理体系,大件垃圾、装修垃圾从源头分类收运、专门处理。在具备条件的区域推广家庭厨余垃圾处理装置。鼓励农贸市场、农村地区开展厨余垃圾就地就近处置。加快推进再生资源回收与垃圾分类收运“两网融合”,建设可回收物和再生资源交投点,推进分拣中心和集散场所建设,完善再生资源回收网络体系,提升生活垃圾回收利用率。
(五)强化餐厨垃圾管理。倡导“光盘行动”,推进餐厨垃圾单独收集和统一运输,以小餐饮扩面为重点,实现餐厨垃圾分类收运全覆盖。鼓励就地处理餐厨垃圾,推动机关事业单位食堂和大型餐饮企业安装三相分离装置和就地处理设备1000台。
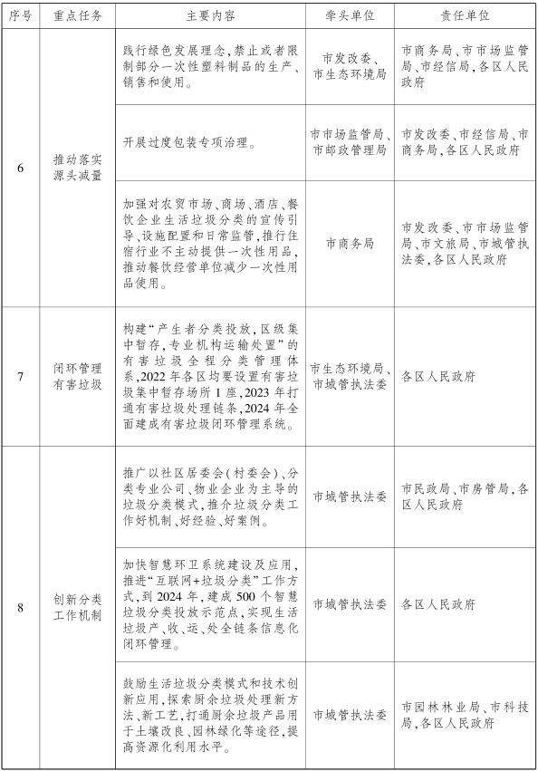
(六)推动落实源头减量。践行绿色发展理念,禁止或者限制部分一次性塑料制品的生产、销售和使用,开展过度包装专项治理。加强对农贸市场、商场、酒店、餐饮企业生活垃圾分类的宣传引导、设施配置和日常监管,推行住宿行业不主动提供一次性用品,推动餐饮经营单位减少一次性用品使用。
(七)闭环管理有害垃圾。构建“产生者分类投放,区级集中暂存,专业机构运输处置”的有害垃圾全程分类管理体系,2022年各区(含开发区、风景区、长江新区,下同)均要设置有害垃圾集中暂存场所1座,2023年打通有害垃圾处理链条,2024年全面建成有害垃圾闭环管理系统。
(八)创新分类工作机制。加强属地管理,坚持以区为主、街道(乡镇)和社区(村)为基础的生活垃圾分类工作机制,推广以社区居委会(村委会)、分类专业公司、物业企业为主导的分类模式,推介垃圾分类工作好机制、好经验、好案例。加快智慧环卫系统建设应用,推进“互联网+垃圾分类”工作方式,到2024年,建成500个智慧垃圾分类投放示范点,实现生活垃圾产、收、运、处全链条信息化闭环管理。鼓励生活垃圾分类模式和技术创新应用,探索厨余垃圾处理新方法、新工艺,打通厨余垃圾产品用于土壤改良、园林绿化等途径,提高资源化利用水平。
(九)完善法规政策体系。推动《武汉市生活垃圾分类管理条例》出台,强化生活垃圾分类工作法制保障。研究制定分类计量收费和低值可回收物资源化回收利用补贴政策,争取出台大件垃圾、装修垃圾、有害垃圾分类收集处理扶持政策,推动落实生活垃圾产生者责任,促进垃圾分类减量。修订完善《武汉市主要场所生活垃圾分类指引》《武汉市生活垃圾分类指南》等标准规范。
(十)深化教育宣传引导。将生活垃圾分类作为文明创建和基层治理的重要内容,街道(乡镇)和社区(村)落实专人负责生活垃圾分类工作。持续开展生活垃圾分类主题宣传活动,发挥行业指导、协会(联盟)带动、志愿者引导作用,并将生活垃圾分类纳入各级各类学校教育内容,促进学校、家庭、社区互动实践。积极开展示范学校创建工作,全市每年建成100所生活垃圾分类示范学校。
三、保障措施
(一)强化组织领导。市生活垃圾分类工作领导小组负责统筹协调全市生活垃圾分类工作,研究解决重大问题,督导推进重要事项。各区、市直各相关部门和单位要按照“工作方案和任务清单+考核评价”方式,合力推进工作落实。进一步探索“党建引领+红色物业”模式,发动社区(村)和单位带动广大群众参与垃圾分类。
(二)强化责任落实。各牵头单位要会同各区、市直各相关部门和单位按照工作任务清单(附后)抓好工作落实。各区、市直各相关部门和单位要结合工作职责,编制本区、本部门和单位3年行动方案,建立相应的组织协调和工作机制,确保生活垃圾分类各项任务落地见效。
(三)强化投入保障。各区要落实生活垃圾分类体系、处理设施和监管能力建设等方面的公共财政投入,市级财政每年按一定比例给予补贴。鼓励和吸引各类社会资本参与生活垃圾分类处理、资源利用设施建设及运营管理。
(四)强化考核通报。市生活垃圾分类工作领导小组办公室要强化业务指导和监督考核,将生活垃圾分类实施情况纳入各区、市直各相关部门和单位绩效考核指标内容。建立生活垃圾分类成效评估机制,定期通报考核结果并向社会公布,压实工作责任,严格落实奖惩。




切换行业




正在加载...



