广东龙川县农业面源污染防治规划(2021-2025年)(公开征求意见稿)





.jpg)







.jpg)



































.jpg)




.jpg)





















日期:2023-12-21 来源:龙川县人民政府
能源资讯一手掌握,关注 "国际能源网" 微信公众号
看资讯 / 读政策 / 找项目 / 推品牌 / 卖产品 / 招投标 / 招代理 / 发文章
扫码关注
免责声明:本文仅代表作者本人观点,与国际节能环保网无关,文章内容仅供参考。凡本网注明"来源:国际节能环保网"的作品,均为本站原创,转载请注明“来源:国际节能环保网”!凡本网注明“来源:XXX(非国际节能环保网)”的作品,均转载自其它媒体,转载目的在于传递更多信息,并不代表本网赞同其观点和对其真实性负责。
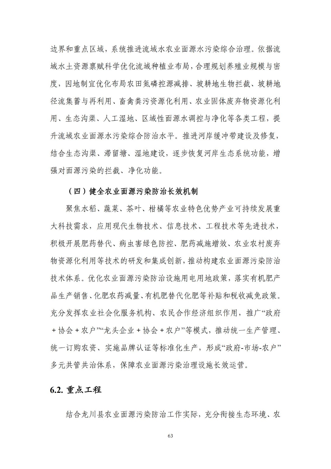
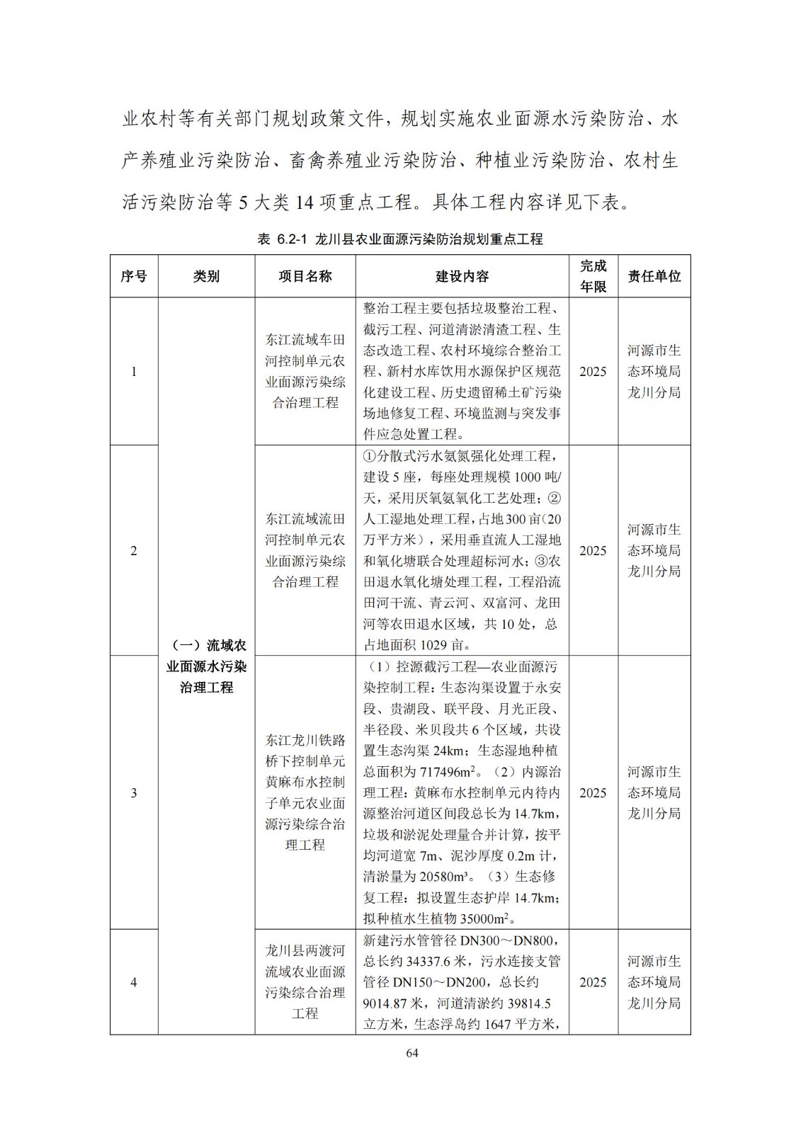
如因作品内容、版权和其它问题需要同本网联系的,请在相关内容刊发之日起30日内进行,我们将第一时间进行删除处理 。联系方式:400-8256-198