近日,常德市生态环境局发布《常德市“十五五”生态环境保护规划编制征求意见》。
文件指出,到2030年,常德市碳排放碳达峰稳中有降,生产生活方式绿色转型升级,能源资源合理配置,利用效率显著提高,国土空间开发保护新格局有效优化,主要污染物排放总量明显减少,生态环境质量全面改善,重污染天气基本消除,黑臭水体全面消除,生态系统功能显著增强,生态安全有效保障,环境风险基本化解,生态环境治理体系和治理能力现代化水平大幅提升,城乡人居环境明显改善,美丽常德建设目标基本达成。
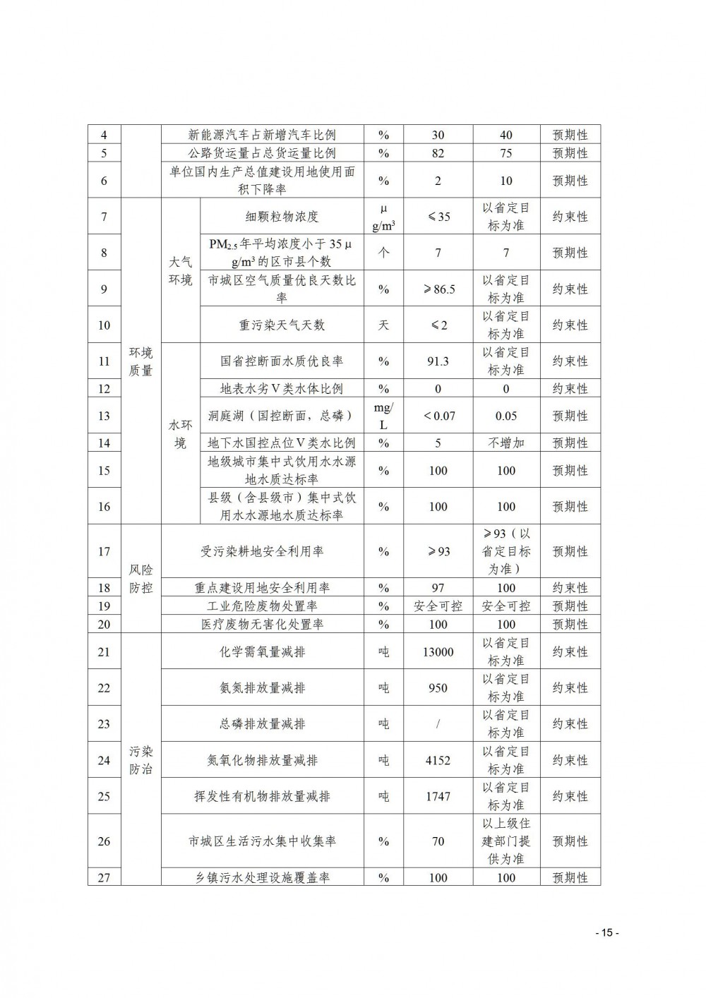
规划指标从绿色低碳、环境质量、风险防控、污染防治、生态功能、美丽常德建设六个方面设置,共40项指标。具体指标如下表所示:


政策如下:

常德市“十五五”生态环境保护规划编制征求意见
一、征集内容
未来五年,您希望看到常德的生态环境发生哪些变化?通过努力,我们可以共同建造一个怎样的美丽常德?您可以围绕绿色转型发展、蓝天保卫战、碧水保卫战、净土保卫战、固体废物和新污染物治理、农业农村污染防治、生态保护修复、生态安全底线、生态文明体制改革、生态环境治理体系和治理能力现代化建设等方面建言献策。您也可以围绕其他相关领域,提出任何与常德市生态环境保护相关的创新性想法、实践经验或政策建议,我们将对每条意见和建议进行认真研究。
二、参与方式
1、电子邮件。发送电子邮件至cdshbjbgs@163.com,请在邮件主题注明“常德市“十五五”生态环境保护规划编制征求意见”字样。
2、书信邮寄。邮寄地址为:常德市武陵区洞庭大道68号常德市生态环境局,市生态环境事务中心(收),邮编415000。请注明“常德市“十五五”生态环境保护规划编制征求意见”字样。
欢迎您留下姓名、单位、联系方式,若您的意见建议被采用,我们会及时向您反馈。未经本人许可公开,参与者的个人信息和建言内容将被严格保密。
三、征集期限
2025年8月8日至2025年9月8日。
四、联系方式
常德市生态环境事务中心:陈谋瑛 0736-7222975
附件:常德市“十五五”生态环境保护规划(征求意见稿).docx
常德市生态环境局
2025年8月8日








































.jpg)
























切换行业





正在加载...



