近日,浙江省发展和改革委员会发布《浙江省固定资产投资项目节能审查和碳排放评价实施办法(征求意见稿)》。
文件提出,对年综合能源消费量1万吨标准煤及以上(或年煤炭消费量1万吨及以上)的项目和高耗能高排放项目,节能审查机关应同步开展碳排放评价。项目碳排放评价结果纳入节能审查意见。
对于开展碳排放评价的项目,节能审查机关应重点评价:项目是否影响全省及所在地区碳排放形势,是否影响所在地区碳排放强度降低目标完成,单位产品和增加值(产值)碳排放是否符合国家、行业和地方标准,是否应用先进适用技术、先进设备挖掘降碳潜力等。
需进行节能审查的区域,区域管理机构应编制区域节能报告,并向具备权限的节能审查机关提交区域节能审查申请。区域节能报告内容包括:区域概况,区域用能及碳排放现状,区域节能降碳目标,主导产业定位及主要行业能效和碳排放准入标准,节能审查负面清单,区域节能降碳措施等。
节能审查机关应当从下列方面对区域节能报告进行审查:区域节能降碳及控煤目标是否科学合理,是否与省、市节能降碳目标相衔接;区域主导产业能效和碳排放准入标准是否科学合理;区域节能审查负面清单是否科学合理;化石能源消费控制措施是否有力有效;区域节能降碳措施是否合理可行等。
区域节能审查申报材料的受理要求、委托评审等与项目节能审查一致。节能审查机关应当自正式受理申报材料后20个工作日内出具区域节能审查意见或明确节能审查不予通过。
原文如下:
关于公开征求《浙江省固定资产投资项目节能审查和碳排放评价实施办法(征求意见稿)》等文件意见的通知
为加强固定资产投资项目能源消费和碳排放管理,根据《固定资产投资项目节能审查和碳排放评价办法》(国家发展改革委令2025年第31号)有关要求,我委起草了《浙江省固定资产投资项目节能审查和碳排放评价实施办法(征求意见稿)》及《浙江省固定资产投资项目节能审查验收实施办法(试行)(征求意见稿)》。
现向全社会公开征求意见,有关意见请于2025年11月6日至12月6日通过电子邮件、信函等方式反馈至浙江省发展改革委节能处。单位反馈意见,请注明单位名称、联系人及联系方式;个人反馈意见,请注明姓名及联系方式。
联系人:刘小莉;联系电话:0571-87052721;
邮箱:liuxl1108@126.com;
邮寄地址:浙江省杭州市西湖区省府路8号;邮编:310025。
附件:1.浙江省固定资产投资项目节能审查和碳排放评价实施办法(征求意见稿).doc
2.浙江省固定资产投资项目节能审查验收实施办法(试行)(征求意见稿).wps
浙江省发展和改革委员会
2025年11月6日
浙江省固定资产投资项目节能审查
和碳排放评价实施办法
(征求意见稿)
为贯彻落实《固定资产投资项目节能审查和碳排放评价办法》(国家发展改革委令2025年第31号)(以下简称“31号令”),建立能耗双控向碳排放双控全面转型新机制,加强固定资产投资项目能源消费和碳排放管理,结合我省实际,制定本办法。本办法适用于民用建筑以外的固定资产投资项目。
一、明确项目节能审查权限
(一)重点领域年综合能源消费量(电力折算系数按等价值或当量值,年综合能源消费量取高值)50万吨标准煤及以上(或年煤炭消费量50万吨及以上)的项目,按规定报国家发展改革委审查。重点领域范围按国家有关要求执行。
(二)国家发展改革委核报国务院审批(核准)和国家发展改革委审批(核准)的项目,以及年综合能源消费量(建设地点、主要生产工艺和设备未改变的改建和技术改造项目按照建成投产后年综合能源消费增量计算,其他项目按照建成投产后年综合能源消费量计算,电力折算系数按当量值,下同)1万吨标准煤及以上(或年煤炭消费量1万吨及以上)的项目,除应由国家发展改革委审查的,其节能审查由省级节能审查机关负责。
其中,年综合能源消费量1万吨标准煤及以上、不满5万吨标准煤(或年煤炭消费量1万吨及以上、不满5万吨)的项目,委托项目所在设区市、义乌市节能审查机关实施。受委托的节能审查机关出具节能审查意见时,应同步抄送省级节能审查机关。
(三)年综合能源消费量5000吨标准煤及以上、不满1万吨标准煤(或年煤炭消费量5000吨及以上、不满1万吨)的项目,其节能审查由设区市、义乌市节能审查机关负责。
(四)年综合能源消费量1000吨标准煤及以上、不满5000吨标准煤(或年煤炭消费量1000吨及以上、不满5000吨)的项目,其节能审查由县(市、区)节能审查机关负责。其中,涉及的高耗能高排放项目由设区市节能审查机关负责。
(五)单个项目涉及省内两个及以上设区市的,其节能审查工作由项目主体工程(或控制性工程)所在设区市节能审查机关牵头商其他设区市节能审查机关研究确定后实施。打捆项目涉及两个及以上设区市的,其节能审查工作分别由子项目所在地具备相应权限的节能审查机关实施。
(六)对节能降碳相关指标进展滞后、专业力量不足、审查质量偏低的设区市及县(市、区),省发展改革委将及时调整或暂停其节能审查权限。对节能降碳指标严重滞后的设区市,省发展改革委视情暂停受理其节能审查和碳排放评价申请,暂停时段结合实际确定。
二、明确项目碳排放评价要求
(七)对年综合能源消费量1万吨标准煤及以上(或年煤炭消费量1万吨及以上)的项目和高耗能高排放项目,节能审查机关应同步开展碳排放评价。项目碳排放评价结果纳入节能审查意见。
(八)对于开展碳排放评价的项目,节能审查机关应重点评价:项目是否影响全省及所在地区碳排放形势,是否影响所在地区碳排放强度降低目标完成,单位产品和增加值(产值)碳排放是否符合国家、行业和地方标准,是否应用先进适用技术、先进设备挖掘降碳潜力等。
三、明确能耗平衡和煤炭替代要求
(九)实行新上项目能耗分级平衡制度,对高耗能项目实行倍量平衡,严格落实新上项目煤炭减量替代方案。具体办法另行制定。
四、明确项目节能审查申报材料要求
(十)需进行节能审查的固定资产投资项目,建设单位应编制节能报告,编制要求按照31号令第十二条执行。分期建设、投入生产的项目,应在节能报告中明确项目分期建设计划、建设内容及能源消费、碳排放等情况。
(十一)报国家发展改革委开展节能审查的项目,设区市节能审查机关应向省级节能审查机关报送请示文件及项目节能报告等材料。设区市节能审查机关应同时按照31号令第十三条规定出具项目情况说明。“两高”项目按现有联合评估论证工作机制执行。
(十二)省级节能审查机关负责实施节能审查的项目,设区市节能审查机关应提交请示文件以及项目节能报告等材料。
(十三)须落实能耗平衡、煤炭消费减量替代、碳排放等量置换的项目,应同时提交由所在地人民政府出具的能耗平衡方案、煤炭消费减量替代方案或碳排放等量置换方案,以及设区市节能审查机关出具的方案审查意见。
五、明确项目节能审查程序
(十四)项目节能审查纳入投资项目在线审批监管平台统一管理。各级节能审查机关除按要求报送项目节能审查申报材料外,还应指导服务项目建设单位通过投资项目在线审批监管平台申请节能审查事项。
(十五)节能审查机关按照31号令要求受理项目节能审查申报材料,并在正式受理申报材料后8个工作日(不包括委托评审、报告修改及公示时间)出具节能审查意见或明确节能审查不予通过。
(十六)除依法应当予以保密的项目外,节能审查机关在出具节能审查意见前,应当在政务网站公开节能审查信息,加大公众监督力度,公示期不少于5个工作日。纳入年度重大行政决策事项目录的,按照重大行政决策事项相关要求执行。
六、完善区域节能审查制度
(十七)主导产业为非高耗能行业、监管能力较强的经开区、高新区可结合实际开展区域节能审查。其中,国家级经开区、国家级高新区由省级节能审查机关负责审查,其他由设区市节能审查机关负责审查。
(十八)需进行节能审查的区域,区域管理机构应编制区域节能报告,并向具备权限的节能审查机关提交区域节能审查申请。区域节能报告内容包括:区域概况,区域用能及碳排放现状,区域节能降碳目标,主导产业定位及主要行业能效和碳排放准入标准,节能审查负面清单,区域节能降碳措施等。
(十九)节能审查机关应当从下列方面对区域节能报告进行审查:区域节能降碳及控煤目标是否科学合理,是否与省、市节能降碳目标相衔接;区域主导产业能效和碳排放准入标准是否科学合理;区域节能审查负面清单是否科学合理;化石能源消费控制措施是否有力有效;区域节能降碳措施是否合理可行等。
(二十)区域节能审查申报材料的受理要求、委托评审等与项目节能审查一致。节能审查机关应当自正式受理申报材料后20个工作日内出具区域节能审查意见或明确节能审查不予通过。
(二十一)对已经实施区域节能审查范围内的项目实行负面清单管理。负面清单外的项目,实行告知承诺制,通过投资项目在线审批监管平台完成告知承诺。各区域应当结合地方发展规划和节能降碳要求,自主建立节能审查负面清单。其中,由国家发展改革委和省级节能审查机关审查的项目,以及“两高”项目,必须纳入负面清单管理。
(二十二)区域节能审查意见的有效期应当与区域国民经济社会发展规划相一致,与区域节能降碳目标考核制度相衔接。在区域节能审查意见的有效期内,由于区域四至范围调整、国家和省级重大战略项目布局等原因,对原节能审查意见造成重大影响的,区域管理机构应向具备权限的节能审查机关提交变更申请。节能审查机关依据实际情况,作出同意变更的决定或重新进行节能审查。
(二十三)区域节能审查实行“日常监察、年度评估”制度,相关结果纳入所在设区市节能降碳目标考核。对连续2年超出年度节能降碳控制目标的区域,由具备权限的节能审查机关撤销区域节能审查意见。
七、其他
(二十四)本办法未尽事宜按照31号令执行。
(二十五)本办法自2025年 月 日起施行。《浙江省节能审查办法》(浙发改能源〔2019〕532号)、《关于进一步加强固定资产投资项目和区域节能审查管理的意见》(浙发改能源〔2021〕42号)同时废止。
浙江省固定资产投资项目节能审查
验收实施办法(试行)
(征求意见稿)
为规范固定资产投资项目节能审查验收工作,强化节能审查闭环管理,根据《固定资产投资项目节能审查和碳排放评价办法》(国家发展改革委令2025年第31号)、《浙江省固定资产投资项目节能审查和碳排放评价实施办法》等有关要求,制定本办法。
一、实施对象
本办法适用于民用建筑以外的固定资产投资项目。需要进行节能审查的项目在投入生产、使用前(按规定需要试运行的,原则上应在试运行之日起6个月内),建设单位应当组织节能审查验收。节能审查意见中明确分期建设、投入生产使用的项目,应分期进行验收。区域节能审查负面清单外的项目,实行告知承诺管理,应对项目承诺内容进行验收。
二、验收内容
项目节能审查验收是对项目节能审查意见和节能报告落实情况进行验收,验收内容包括以下6个方面:
1.建设方案包括项目建设地点、建设内容、建设规模、生产工艺等是否落实节能审查要求;
2.用能设备包括项目主要用能设备容量、型号、能效等级等是否落实节能审查要求;
3.节能降碳措施包括项目节能降碳技术和管理措施是否落实节能审查要求;
4.能源计量器具配备及能耗监测系统接入是否落实节能审查要求;
5.能耗平衡方案、煤炭消费减量替代方案、碳排放等量置换方案、非化石能源消费承诺是否落实到位;
6.节能审查意见、节能报告要求的其他内容是否落实到位。
三、验收组织
(一)项目建设单位承担节能审查验收主体责任,应成立验收工作组,由工程、设备、能源管理等部门具备中级及以上技术职称或同等专业技术水平的人员组成,人数原则上不少于3名,必要时可聘请相关领域专家参与。
(二)项目建设单位应据实编制节能审查验收自查报告,可自行编制或委托第三方服务机构编制。项目建设单位、报告编制单位对报告内容和结论的真实性、准确性和完整性负责。报告应包括下列内容:
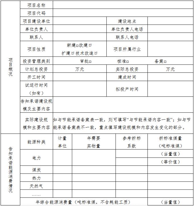
1.项目基本情况,包括建设地点、建设规模、建设内容等实际情况,开工建设及试运行时间,及节能审查意见批复情况;
2.验收工作方案,包括验收组成员、分工及工作职责等;
3.节能审查验收情况,包括建设方案、用能设备、节能降碳技术和管理措施、能源计量器具及能耗监测系统接入、能耗平衡和煤炭消费减量替代方案等是否落实节能审查要求;
4.节能审查验收结论。
(三)节能审查验收工作以资料查验和现场核验相结合的方式开展。在资料查验的基础上,要对节能审查意见、节能报告的有关要求开展现场核验。节能审查验收自查报告中应包含现场核验的时间、人员、照片等内容。
(四)项目建设单位应明确验收结论为“通过”或“不通过”。项目节能审查验收过程中发现下列问题的,验收结论应为“不通过”:
1.项目建设单位、建设地点、建设规模,主要生产装置、用能设备、工艺技术路线,主要产品品种等发生重大变化,且未依法依规变更的;
2.项目建设单位因该项目违反国家和地方相关节能法律法规受到处罚,被责令整改,但尚未整改完成的;
3.节能审查验收的基础资料数据明显不实、内容存在重大缺失的;
4.项目采用国家及地方明令禁止或淘汰、不符合国家节能降碳政策要求的生产工艺或设备,或者主要用能设备数量、参数规格、能效水平等不符合节能审查意见和节能报告要求或不满足能效标准要求的;
5.项目未落实节能审查意见和节能报告要求的节能降碳技术和管理措施且没有采取同等有效措施的;
6.项目能耗平衡方案、煤炭消费减量替代方案、碳排放等量置换方案未落实的;
7.项目未按要求接入能耗监测系统的;
8.项目能源计量器具配备不满足相关强制性标准要求的;
9.项目存在其他明显违反节能法律法规和标准规范的情况。
(五)项目建设单位应在完成节能审查验收后10个工作日内,将节能审查验收自查报告通过浙江省能源利用状况综合管理系统报送省级及以下节能主管部门存档备查。
实行告知承诺管理的项目,项目建设单位应当编制节能告知承诺验收表,并在项目投入使用前上传浙江省能源利用状况综合管理系统。
四、复核和抽查
节能主管部门应按照“谁审查、谁复核”的原则,对节能审查验收自查报告进行复核。其中,国家发展改革委、省发展改革委审查的项目,由省级节能主管部门负责,具体委托省能源监测中心开展复核。复核工作应在收到节能审查验收自查报告后20个工作日内完成,复核不通过的项目视为节能审查验收不合格。建设单位应对验收中发现的问题及时整改,整改期限一般不超过六个月,整改完成后再次组织验收。
实行告知承诺管理的项目,由项目所在地县级节能主管部门对节能告知承诺验收表进行抽查。
五、其他
(一)省级节能主管部门对各地节能审查验收实施情况进行监督检查,对高耗能高排放项目节能审查验收情况进行不定期抽查,监督检查结果作为节能降碳相关评价考核的重要内容。各级节能主管部门应当将本行政区域内当年完成节能审查验收的项目列入本年度或下一年节能监察计划,对项目节能审查验收、节能审查和碳排放评价意见落实情况等进行监督检查。
(二)项目建设单位、参与节能审查验收的第三方服务机构及其从业人员在节能审查验收工作中存在违法违规行为的,按照《中华人民共和国节约能源法》《浙江省实施〈中华人民共和国节约能源法〉办法》《固定资产投资项目节能审查和碳排放评价办法》等法律法规的规定处理。
本办法自2025年 月 日起施行。
附件:1.项目节能审查验收自查报告
2.节能告知承诺验收表
附件1
项目名称
节能审查验收自查报告
项目建设单位: (盖章)
编制单位: (盖章)
年 月 日
真实性承诺书
经自查,本项目已落实节能审查意见和节能报告相关要求,开展节能验收中提供的验收材料均真实有效,我单位承诺为其真实性负责并承担相关法律责任。
项目建设单位法人: (签字)
项目建设单位: (盖章)
年 月 日
节能审查验收意见表


备注:合格指关键性指标均达到节能审查意见要求;
不合格指关键性指标未落实节能审查意见内容,或存在其他严重违反节能法律
法规或规范性文件的情形。
一、基本情况
包括项目建设单位名称、项目名称、建设地点、建设规模、建设内容等实际建成情况、开工建设及试运行时间。
项目节能审查意见批复情况。
二、验收工作方案
项目节能审查验收组成员、分工及工作职责等,验收范围、实施时间、验收程序、工作过程等。
验收人员(样表)

三、节能审查验收情况
对项目建设方案、主要用能设备、节能降碳措施、能源计量器具、能耗平衡措施、煤炭消费减量替代要求、非化石能源消费承诺等落实节能审查意见和节能报告要求进行验收。
(一)建设方案
1.项目总体建设情况。
项目建设方案验收表(样表)

2.生产工艺
项目生产工艺流程等落实情况。
生产工艺验收表(样表)

(二)主要用能设备
项目实际配置用能设备等落实情况。
主要用能设备验收表(样表)

供/用电系统验收表(样表)

电动机验收表(样表)

备注:其他设备验收根据节能审查意见和节能报告要求自行添加。
(三)节能降碳措施
节能降碳技术和节能降碳管理措施落实情况。
节能降碳措施验收表(样表)

(四)能源计量器具
能源计量器具配备及能耗监测系统接入落实情况。
能源计量器具验收表(样表)

能耗监测系统接入情况表(样表)

(五)能耗(煤炭)平衡方案(如有)
能耗平衡措施、煤炭消费减量替代要求、非化石能源消费承诺落实情况等。
能耗平衡方案或煤炭消费减量替代方案落实情况验收表(样表)

四、节能审查验收结论
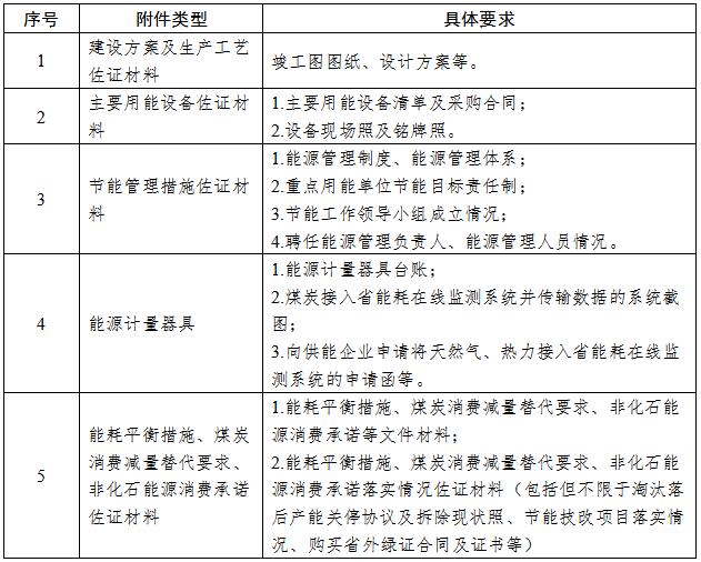
附表:佐证材料清单
附表
佐证材料清单

附件2
节能告知承诺验收表



注:1.各种能源及耗能工质折标准煤参考系数参照《综合能耗计算通则》。
2.建设地点、主要生产工艺和设备未改变的改建和技术改造项目按照建成投产后年综合能源消费增量计算,并分别对改建和技术改造前后能源消费情况进行分析测算。其他项目按照建成投产后年综合能源消费量计算。
3.项目所属行业按照国民经济行业分类填写小类行业代码。
4.能源种类要全面,不得遗漏。
切换行业


正在加载...



