国际能源网讯:日前,国际能源网记者从湖北省环保厅获悉,关于印发《湖北省2016年主要污染物总量减排工作方案》的通知已经下发。根据方案,湖北省将实施主要污染物减排,2016年主要污染物减排目标为:化学需氧量、氨氮、二氧化硫、氮氧化物四项主要污染物排放总量分别比2015年下降2%、2%、4%、4%。2016年湖北省计划实施各类减排项目1164个,其中化学需氧量和氨氮减排项目807个(其中农业源减排项目609个),二氧化硫减排项目268个(其中结构减排项目144个,煤改气项目64个,与氮氧化物具有协同减排效应),氮氧化物减排项目297个。其中涉及脱硫脱硝、污水处理等环保项目。
详情如下:
省环保厅关于印发《湖北省2016年主要污染物总量减排工作方案》的通知
各市、州、直管市、神农架林区人民政府:
为切实推进我省2016年度主要污染物总量减排工作,经省人民政府同意,现将《湖北省2016年主要污染物总量减排工作方案》印发给你们。
请遵照执行。
2016年9月5日
湖北省2016年主要污染物总量减排工作方案
为切实推动我省2016年主要污染物总量减排工作,根据国家减排核算方法,编制本工作方案。
一、指导思想
坚持绿色发展战略,着力推进污染减排,明确责任、加强协调、落实项目、严格考核,确保完成2016年主要污染物总量减排目标任务,为全省“十三五”科学发展跨越式发展腾出环境空间。
二、目标任务
按照“十三五”期间化学需氧量、氨氮、二氧化硫、氮氧化物总量控制总体要求,结合我省2016年社会经济发展趋势,通过测算2016年全省主要污染物减排空间,经与环保部沟通,确定我省2016年主要污染物减排目标为:化学需氧量、氨氮、二氧化硫、氮氧化物四项主要污染物排放总量分别比2015年下降2%、2%、4%、4%。
三、主要污染物排放现状分析及排放量预测
(一)2016年减排基数
2015年主要污染物排放量作为2016年减排基数。经环保部核定,2015年全省四项主要污染物排放量为:化学需氧量98.61万吨,其中工业和生活为55.41万吨;氨氮11.43万吨,其中工业和生活为7.23万吨;二氧化硫55.14万吨;氮氧化物51.45万吨。
(二)2016年全省主要污染物新增排放量预测
根据2016年我省GDP、城镇人口、煤炭消费量、主要工业产品产量等相关宏观经济参数预测情况,预计我省化学需氧量、氨氮、二氧化硫和氮氧化物新增量分别为1.70万吨、0.2万吨、1.95万吨和1.882万吨。
(三)2016年全省农业源主要污染物排放量预测
1.2015年排放基数
2015年湖北省农业源COD排放量为42.07万吨,氨氮排放量为4.08万吨。其中畜禽养殖业COD排放量为28.99万吨,氨氮排放量为2.59万吨;水产养殖业COD排放量为13.14万吨,氨氮排放量为0.12万吨;种植业氨氮排放量为1.37万吨。
2.2016年畜禽养殖业养殖量预测
(1)规模化畜禽养殖场(小区)养殖量
2016年湖北省规模化畜禽养殖场(小区)五种畜禽存(出)栏总量分别为猪1967.96万头、奶牛3.7万头、肉牛26.12万头、蛋鸡6048.45万羽、肉鸡13800.17万羽。其中2016年各地上报规模化畜禽养殖场(小区)减排项目五种畜禽养殖量分别为猪251.7万头、奶牛0.23万头、肉牛1.59万头、蛋鸡752.36万羽、肉鸡275万羽;禁养区内取缔关闭的养殖场五种畜禽养殖量分别为猪51.01万头、奶牛0.3万头头、肉牛0.07万头、蛋鸡93.98万羽。
(2)畜禽养殖专业户养殖量
2016年湖北省五种畜禽养殖专业户存(出)栏总量分别为猪1074.61万头、奶牛1.69万头、肉牛16.91万头、蛋鸡3565.33万羽、肉鸡11261.27万羽。其中2016年地方上报的集中污染治理养殖专业户(小区)减排项目养殖量为生猪0.23万头(见表1)。

3.2016年规模化养殖场(小区)去除率
根据2015年畜禽养殖减排核算结果,确定2016年湖北省规模化养殖场(小区)五种畜禽COD/氨氮上年平均去除率,详见表2。

根据2016年各地上报规模化畜禽养殖场(小区)减排项目情况,预测2016年五种畜禽减排项目COD/氨氮去除率,详见表3。

4.2016年农业源主要污染物排放量预测
全省2016年农业源COD排放量41.23万吨,氨氮排放量3.95万吨,较上年同期分别下降1.99%、3.20%,详见表4。

(1)畜禽养殖业COD、氨氮排放量预测
全省2016年畜禽养殖业COD排放量为28.09万吨,氨氮排放量为2.46万吨。
a、规模化畜禽养殖场(小区)COD、氨氮排放量预测
2016年规模化畜禽养殖场(小区)COD排放量为10.47万吨,氨氮排放量为1.33万吨。其中减排项目COD排放量为0.334万吨,氨氮排放量为0.047万吨;非减排项目COD排放量为10.13万吨,氨氮排放量为1.28万吨。
b、畜禽养殖专业户COD、氨氮排放量预测
2016年湖北省畜禽养殖专业户COD排放量为17.63万吨,氨氮排放量为1.13万吨。
(2)水产养殖业COD、氨氮排放量预测
2015年水产养殖业COD排放量为13.14万吨,氨氮排放量为0.116万吨。
(3)种植业氨氮排放量预测
种植业氨氮排放量按上年排放基数取值。2016年种植业氨氮排放量为1.374万吨。
(四)重点实施项目及预期削减能力
2016年我省计划实施各类减排项目1164个,其中化学需氧量和氨氮减排项目807个(其中农业源减排项目609个),二氧化硫减排项目268个(其中结构减排项目144个,煤改气项目64个,与氮氧化物具有协同减排效应),氮氧化物减排项目297个。预期可实现化学需氧量削减量3.85万吨、氨氮削减量0.46万吨、二氧化硫削减量4.37万吨、氮氧化物削减量4.16万吨。
[pagebreak]1.化学需氧量和氨氮减排项目
全省2016年化学需氧量和氨氮减排项目共计807个,新增削减化学需氧量预计为3.85万吨、氨氮0.46万吨。详见表5。
(1)全省2016年工业和生活减排项目共计198个,化学需氧量削减量为2.96万吨,氨氮削减量为0.33万吨。
结构减排:预计淘汰落后产能52家,新增化学需氧量削减量0.29万吨、氨氮削减量0.055万吨。其中,造纸业结构调整项目1个,可削减COD0.001万吨,氨氮0.0003万吨;其他工业行业结构调整项目51个,可削减COD0.29万吨,氨氮0.055万吨。
企业工程治理:2016年全省通过实施29个工业企业污染治理工程,可新增化学需氧量削减量0.29万吨,氨氮0.0086万吨。其中,造纸业工程治理项目1个,可削减COD0.025万吨;纺织业工程治理项目1个,可削减COD0.0086万吨,氨氮0.0008万吨;其他工业行业工程治理项目23个,可削减COD0.26万吨,氨氮0.0079万吨。
城镇污水处理厂建设:2016年共有108个城镇生活污水处理项目,预计可新增削减化学需氧量2.25万吨,氨氮0.25万吨。其中城镇生活污水处理设施及配套管网建设项目107个,新增削减化学需氧量2.19万吨,氨氮0.25万吨;人工快渗项目1个,新增削减化学需氧量0.058万吨,氨氮0.005万吨。
垃圾渗滤液治理:新建项目13个,预计削减化学需氧量0.13万吨,氨氮0.012万吨。
(2)农业畜禽养殖污染治理项目
2016年全省规模化畜禽养殖场(养殖小区)减排项目608个,五种畜禽养殖量分别猪251.7万头、奶牛0.23万头、肉牛1.59万头、蛋鸡752.36万羽、肉鸡275万羽;禁养区取缔关闭养殖场79个,五种畜禽养殖量分别猪51.01万头、奶牛0.3万头、肉牛0.07万头、蛋鸡93.98万羽;集中污染治理养殖专业户、小区工程治理项目1个,养殖量为猪0.23万头。预计畜禽养殖业削减0.89万吨,削减氨氮0.13万吨。

2.二氧化硫减排项目
全省2016年二氧化硫减排项目共计268个,新增削减量预计为4.56万吨。详见表6。

电力行业减排项目:共计减排项目21个,预计削减量0.74万吨。其中,西塞山电厂2#、4#机组、华润宜昌电厂1#、2#机组、襄阳电厂1#、4#机组、国电荆门电厂7#机组、华能荆门热电1#机组、荆州电厂2#机组、汉川电厂4#、5#机组、华润赤壁电厂2#、3#、4#机组等火电机组实施超洁净排放改造项目14个,总装机735万千瓦,预计削减量0.57万吨。另有汉川福星热电、中盐宏博等7台机组规范脱硫设施管理,预计实现削减量0.17万吨。
钢铁行业减排项目:全省共实施武钢1#、2#、4#烧结生产线、新兴管业、新冶特钢、鄂州球团厂脱硫设施改造或加强运营管理等减排项目6个,预计削减量0.98万吨。
其他行业脱硫工程:全省共实施或结转中石化武汉分公司、中石化荆门分公司、三峡型材、亿均玻璃、弘润玻璃、大冶有色等非电脱硫项目33个,预计削减二氧化硫2.14万吨。煤改气项目:全省共实施煤改气项目144个,预计削减量0.32万吨。
其他行业淘汰落后产能:全省共淘汰落后产能项目64个,预计削减二氧化硫0.38万吨。
3.氮氧化物减排项目
全省2016年氮氧化物减排项目共计297个,新增削减量预计为4.22万吨。详见表7。
电力行业减排项目:共计减排项目36个,预计削减量0.69万吨。其中,西塞山电厂2#、4#机组、华润宜昌电厂1#、2#机组、襄阳电厂1#、4#机组、国电荆门电厂7#机组、华能荆门热电1#机组、荆州电厂2#机组、汉川电厂4#、5#机组、华润赤壁电厂2#、3#、4#机组等火电机组实施超洁净排放改造项目14个,总装机735万千瓦,预计削减量0.17万吨。另有晨鸣乾能热电、襄阳安能热电、双环科技、松源矸石电厂等22台自电厂小火电机组新建脱硝设施或规范运行,预计可实现削减量0.52万吨。
水泥行业减排项目:共计减排项目30个,预计削减量1.66万吨。全部为已建成的新型干法水泥熟料生产线SNCR脱硝设施规范运行实现的削减量。
其他行业氮氧化物工程治理:全省重点通过强力推进平板玻璃行业脱硝设施建设和规范运行,累计实施烟气脱硝工程项目23个,预计削减氮氧化物1.42万吨。
煤改气项目:全省共实施煤改气项目144个,预计削减量0.07万吨。
其他行业淘汰落后产能:全省共淘汰落后产能项目64个,预计削减氮氧化物0.38万吨。
机动车减排:2016年,我省将加快推进机动车污染减排工作,一是尽快出台《湖北省机动车尾气污染防治管理办法》。二是积极推进车用油品升级。三是各市、州全面推行机动车环保标志管理,建立机动车尾气检测线,健全机动车尾气强制检测机制;四是积极实施黄标车限行政策。五是积极淘汰老旧机动车和工程机械。

四、可达性分析
(一)化学需氧量减排可达性分析
1.减量和削减率预测
2016年,全省化学需氧量新增量预计为1.7万吨,要实现2%的减排目标,化学需氧量排放量要控制在96.64万吨以内,即净削减量应达到1.97万吨。
2.可达性分析
根据工作方案,2016年全省化学需氧量新增削减量将达到3.85万吨,可以满足我省2016年度污染物减排需求,可完成2016年化学需氧量总量减排控制目标。
(二)氨氮减排可达性分析
1.减量和削减率预测
2016年,全省氨氮新增量预计为0.2万吨,要实现2%的减排目标,氨氮排放量要控制在11.20万吨以内,即净削减量应达到0.23万吨。
2.可达性分析
根据工作方案,2016年全省氨氮新增削减量将达到0.46万吨,可以满足我省2016年度污染物减排需求,可完成2016年氨氮减排控制目标。详见表8。

(三)二氧化硫减排可达性分析
1.减量和削减率预测
2016年,全省二氧化硫新增量预计为1.95万吨,要实现4%的减排目标,需要削减二氧化硫2.21万吨。
2.可达性分析
根据工作方案,2016年全省二氧化硫新增削减量将达到4.57万吨,可以满足我省2016年度污染物减排需求,预计二氧化硫削减率达到4.75%,可实现2016年二氧化硫总量减排控制目标。
(四)氮氧化物减排可达性分析
1.减量和削减率预测
2016年,全省氮氧化物新增量预计为1.88万吨,要实现4%的减排目标,需要削减氮氧化物2.06万吨。
2.可达性分析
根据工作方案,2016年全省氮氧化物新增削减量将达到4.22万吨,可以满足我省2016年度污染物减排需求,预计氮氧化物削减率达到4.56%,可实现2016年氮氧化物总量减排控制目标。

(五)不确定因素分析
1.宏观经济数据不可预见性。2016年,我省经济将继续保持快速增长势头,全省宏观经济数据可能呈高位增长态势,导致污染物新增排放量持续加大。同时,新增城镇人口数量、机动车保有量仍大幅增加,污染物减排压力将更加凸显。
2.部分减排项目实际运行管理水平影响到减排量核定。目前各个
减排项目均是按照达到设计能力要求、较理想地计算减排量,与实际核算可能存在一定出入。如少数污水处理厂还存在实际处理能力达不到设计规模、进水浓度低、运行负荷低等问题,少数小热电机组脱硫设施运行还不稳定,少数火电燃煤机组脱硫脱硝设施、水泥生产线脱硝设施的稳定运行还有待进一步检验,部分结构减排项目可能因为证明材料缺失影响减排量的认定等。
3.农业、机动车减排协调机制有待进一步加强。农业规模化畜禽
养殖场污染治理设施及废弃物综合利用工作还需进一步大力推进,机动车减排部门协作机制和黄标车淘汰政策还需尽快研究制定。
五、保障措施
2016年,我省将在省委省政府的领导下,以环境质量改善为核心,继续将污染减排作为推动经济转型、优化产业结构、改善环境质量的重要抓手,再添举措,再加力度,确保完成年度主要污染物总量减排目标任务。
(一)统筹谋划好“十三五”总量减排工作。一是科学编制全省“十三五”减排规划。深入学习《“十三五”减排规划编制指南》和《核算细则》,明确工作思路和重点减排途径,针对国家新增加的挥发性有机物控制因子开展放现状调查,摸清潜力研究,细化工作措施。二是做好指标任务的对接细化分解。积极与环保部沟通,合理确定我省“十三五”减排目标和2016年度减排目标,明确“十三五”排目标责任书主要内容和项目清单。结合各地经济社会发展状况和减排潜力分析,突出环境质量导向,分解下达各市、州“十三五”减排指标和2016年度任务。三是开展“十三五”减排建章立制工作。根据国家“十三五”总量减排的总体要求,制定“十三五”减排“三大体系”建设各项规范制度,完善减排管理体系和考核问责机制。四是贯彻落实国家加强长江黄金水道环境污染防控治理指导意见要求,择机选择总磷超标的区域开展试点研究,推进建立磷总量控制指标体系。
(二)继续强力推进重点领域减排工程建设。一是督促各电厂尽快制定落实火电机组超低排放改造工作方案,确保2018年底前改造完成。二是进一步深化钢铁、玻璃、建材、石化、有色、焦化、现代煤化工以及燃煤锅炉污染治理,加大环保设施监管力度,全面取消钢铁烧结和石化行业烟气旁路,以玻璃、陶瓷行业不能稳定达标企业为重点,一厂一策,逐一明确时间表和路线图,务必稳定达到排放标准。三是推进工业聚集区水污染治理,督促重点地区强化经济技术开发区、高新技术产业开发区、出口加工区等工业聚集区水污染治理。四是继续做好全口径行业排污调度,开展味精、柠檬酸、氮肥、制糖、啤酒等重点行业全口径核算准备。五是按照对城镇污水处理设施建设进行填平补齐、升级改造和管网完善要求,实现污水处理厂全面达标排放。六是着力推进规模化畜禽养殖场污染防治工作,推进规模化畜禽养殖场污染防治。七是强化移动源污染防治。加速黄标车、老旧机动车和船舶以及高排放工程机械、农业机械等淘汰,加快油品升级。八是全面推进石化、化工、工业涂装、印刷、交通源、电子信息等行业挥发性有机物排放控制。
(三)完善减排工作调度、通报、考核制度。一是继续落实减排目标责任制考核和减排专项资金奖励政策,落实污染减排在县域经济考核中的有关要求。二是建立健全重点减排项目跟踪调度机制。明确目标责任书项目并予以公告,动态调度重点减排项目进度节点,及时通报进展情况。三是建立重点减排项目运行情况现场监察机制。开展减排项目现场核查活动,督促已建污染治理设施正常稳定运行。四是继续做好火电企业脱硫脱硝设施运行况考核,对已建成投运的超低排放机组及时核定运行情况,落实奖励电价。五是强化减排工作日常督查和随机抽查,对环境质量差、减排数据与质量变化趋势严重不一致的地区开展重点监察。
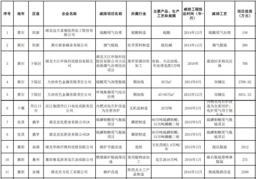
2016年电力行业二氧化硫工程减排项目表


2016年非电行业脱硫工程减排项目表




2016年燃煤电厂氮氧化物工程减排项目表


2016年水泥行业烟气脱硝工程项目表


2016年其他行业氮氧化物工程减排项目表

2016年平板玻璃行业氮氧化物工程减排项目表

2016年工业治理水污染减排项目表





2016年城镇生活污水处理设施及配套管网建设项目表

[pagebreak]
[pagebreak]










2016年城镇生活污水处理设施及配套管网建设项目表(人工快渗)

2016年垃圾填埋场水污染物减排项目表



切换行业





正在加载...



