国际节能环保网讯:国际节能环保网记者从广西壮族自治区环境保护厅获悉,广西壮族自治区环境保护厅关于广州环发环保工程有限公司等15家环评机构及罗岭东等19名环评工程师处理意见的通报,内容如下:
各市、县环境保护局,各有关单位:
为进一步加强建设项目环境影响评价资质管理,促进环境影响评价行业健康发展,按照《建设项目环境影响评价资质管理办法》(环境保护部令第36号,以下简称《资质管理办法》)和《广西壮族自治区环境保护厅关于进一步加强环境影响评价机构监督管理的通知》(桂环发〔2014〕45号)(以下简称《通知》)相关规定,我厅及各设区市环境保护局对辖区内从业建设项目环境影响评价机构(以下简称“环评机构”)进行了日常考核,并对2015年度设区市、县级环境保护局审批环评文件编制质量进行抽查。
综合全区各级环保部门考核结果,根据《资质管理办法》第五章以及《通知》第四条相关规定,我厅对存在问题较为突出的15家环评机构(见附件1)及19名环评工程师(见附件2)予以全区通报批评,现将相关处理意见通报如下:
一、处理意见
(一)广州环发环保工程有限公司、广西南宁新元环保技术有限公司被抽查环评文件编制质量问题尤其突出,且连续两年度被通报批评,责令限期整改12个月。
(二)责令2015年度日常考核3次(及以上)不合格或被抽查环评文件编制质量出现2次(及以上)质量差的东方环宇环保科技发展有限公司等5家环评机构限期整改6个月。
(三)责令2015年度被抽查环评文件编制质量出现1次质量差或3次较差的北京中科尚环境科技有限公司等8家环评机构限期整改3个月。
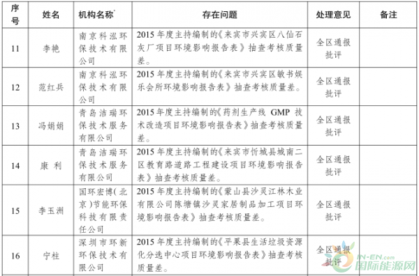
(四)责令2015年度主持编制的环评文件质量问题较为突出的罗岭东、杨俊秀限期整改12个月,赵瑞梅限期整改6个月,陈长江限期整改3个月,对刘曦等15名环评工程师予以全区通报批评。
二、相关要求
(一)上述环评机构及人员整改期间广西辖区内各级环境保护主管部门不得受理上述机构编制的环境影响报告书(表)审批申请,不得受理上述环评工程师作为编制主持人和主要编制人员
编制的环境影响报告书(表)审批申请,整改前审批部门已受理的可继续完成审批。整改期另行通知。
(二)上述处理意见将作为信用信息被采集。
附件:1.予以通报批评、限期整改的环评机构名单








2.予以通报批评、限期整改的环评工程师名单




广西壮族自治区环境保护厅
(信息是否公开:主动公开)
附件1
予以通报批评、限期整改的环评机构名单
注:《通知》中年度抽查考核结果分为“合格”、“较差”(即存在较多问题、但基本可以支持评价结论)、“差”(即环评文件存在重大错误、无法支持评价结论)三个档次。
附件2
予以通报批评、限期整改的环评工程师名单
*注:机构名称指该环评工程师主持编制被考核环评文件时所在机构。
切换行业



正在加载...

