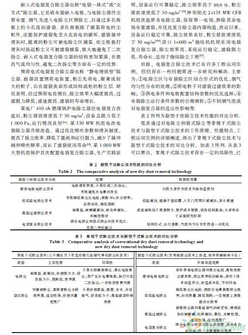
摘要:随着环保法规的日益严格,大气问题也日趋成为国家社会关注的焦点.针对目前国内有色冶炼行业烟气处理采用的电除尘,袋式除尘等常规干法除尘技术的工作原理、优缺点及应用现状进行简要陈述,并对近些年其它领域发展起来的新型干法除尘技术进行详细论述,通过对比分析,认为新型干法除尘技术凭借其更高效的除尘效率,更优良的性能特点,将会在今后的有色冶炼行业烟气除尘净化中得到广泛的关注和推广,成为更实用的技术。






日期:2019-04-02 来源:《有色金属科学与工程》 作者:赵娜 尤翔宇
能源资讯一手掌握,关注 "国际能源网" 微信公众号
看资讯 / 读政策 / 找项目 / 推品牌 / 卖产品 / 招投标 / 招代理 / 发文章
扫码关注
免责声明:本文仅代表作者本人观点,与国际节能环保网无关,文章内容仅供参考。凡本网注明"来源:国际节能环保网"的作品,均为本站原创,转载请注明“来源:国际节能环保网”!凡本网注明“来源:XXX(非国际节能环保网)”的作品,均转载自其它媒体,转载目的在于传递更多信息,并不代表本网赞同其观点和对其真实性负责。
如因作品内容、版权和其它问题需要同本网联系的,请在相关内容刊发之日起30日内进行,我们将第一时间进行删除处理 。联系方式:400-8256-198