湘环发〔2022〕91号
湖南省生态环境厅 湖南省科学技术厅关于征集2022年湖南省环境保护实用技术的通知
各市州生态环境局、科学技术局,各有关单位:
为强化环保科技创新引领作用,推进环保先进技术的成果转化和应用,决定在全省范围内征集“2022年湖南省环境保护实用技术项目”(以下简称“实用技术项目”)。现将有关事项通知如下:
一、征集范围
(一)大气污染治理技术;
(二)水污染治理技术;
(三)固体废物处理处置与资源化技术;
(四)土壤污染治理技术;
(五)噪声及振动污染治理控制技术;
(六)电磁辐射污染、放射性污染治理技术。
二、征集条件
(一)技术持有单位是湖南省内注册的独立法人单位;
(二)技术路线符合国家相关的产业、技术政策;
(三)技术工艺方法具备创新性,主要技术指标达到国内领先或先进水平,主要污染物去除达到或优于国家相关标准,运行成本低于国内同行业或领域平均水平,具有良好发展前景和示范推广意义,已被工程应用的或已通过工业化中试。
三、申报材料内容
(一)湖南省生态环境厅环境保护实用技术申报表(格式见附件1);
(二)典型工程案例或已通过的工业化中试介绍(格式见附件2);
(三)专家技术鉴定意见、鉴定专家名单;
(四)有资质的环境监测机构出具的工程竣工及运行期间的监测报告;
(五)工程验收报告;申报前一个月的工程运行记录(连续一周);
(六)工程运行管理及达标情况的证明材料;
(七)工程布局示意图和反映工程全貌及主要部位的彩色照片3张(附文字说明)。
其他证明技术先进、具有良好推广应用效果的辅助材料(如鉴定证书、用户使用意见、高新技术企业认定证书、专利证书、技术转让合同、知识产权归属和授权使用的证明文件等)复印件。
四、工作安排
(一)环保实用技术项目申报
申报材料一律用A4纸装订成册,盖单位公章,一式二份。经市州生态环境部门和科技部门备案签署意见后,于2022年11月25日前将材料分别报送省生态环境厅科技与财务处和省科技厅社会发展科技处。
(二)评审与结果发布
省生态环境厅、省科技厅组织专家对申报材料的真实性进行现场核查并统一进行评审(时间另行通知);对通过评选的先进实用技术名录在湖南省生态环境厅官方网站进行公示,公示期满后对于无异议的评选结果进行正式发布。
评选通过的先进技术及案例将编印成册,列入《湖南省环境保护实用技术目录》加以推广应用。
五、注意事项
(一)本次技术评选费用由省生态环境厅和省科技厅承担,任何单位或个人不得向申报单位收取费用。
(二)申报单位须确保申报材料的真实性,严禁弄虚作假,提供虚假材料产生的后果自负。
联?系?人:省生态环境厅彭军荣,杨静翎
联系电话:0731- 85698109
电子邮箱:hnhbkjc@163.com
邮寄地址:长沙市万家丽中路三段118号省生态环境厅科技与财务处。
联?系?人:省科技厅李凯
联系电话:0731-88988832
电子邮箱:lk0732@qq.com
邮寄地址:长沙市岳麓大道233号607 室
湖南省生态环境厅
湖南省科学技术厅
2022年11月3日
附件1:
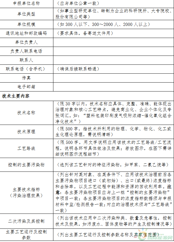
环境保护实用技术申报表










附件2
典型工程案例介绍提纲
1、项目简况。
工程名称、业主单位、实施地点、工程设计处理能力、设计处理标准,工程竣工验收时间及组织验收单位等;
2、技术参数。
主要技术原理、工艺流程、设备组成、工艺运行和控制参数、维护管理要求等;
3、经济指标。
主体工艺建设总投资(不包括绿化、道路等附属设施)、单位投资成本(元/单位污染物),实际运行规模(指年平均运行规模)、单位运行成本(元/单位污染物),其中单位运行成本可细分为电耗、药剂及耗材、人力成本等;
4、处理效果。
主要污染物的去除率、技术上可达到的污染物排放标准和限值等(须对应有资质的第三方出具的监测报告)。
5、效益分析。
工程的经济效益和环境效益分析。
6、其他。
其他能够反映技术实用性特点的信息。

切换行业





正在加载...



