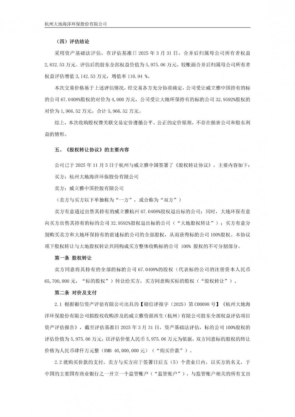
11月5日,大地海洋发布公告称,基于公司整体战略布局及业务发展需要,优化公司产业布局,提高公司竞争优势,杭州大地海洋环保股份有限公司拟与威立雅中国控股有限公司签订《杭州大地海洋环保股份有限公司和威立雅中国控股有限公司之威立雅资源再生(杭州)有限公司股权转让协议》,拟以自有资金或自筹资金人民币4,000万元收购威立雅中国持有的标的公司67.0408%的股权,同时公司拟与杭州大地环保有限公司签订《股权收购协议》,拟以自有资金或自筹资金人民币1,966.52万元收购大地环保持有的威立雅杭州32.9592%的股权。本次交易完成后,公司将持有标的公司100%的股权,标的公司将成为公司的全资子公司,纳入公司合并报表范围。
标的公司是一家专业从事废弃电器电子产品拆解回收、处理的资源再生企业,是浙江省仅有的5家拥有废电视机、废电冰箱、废空气调节器、废洗衣机、废微型计算机等废弃电器电子产品处理资格证书的企业之一,其拥有的《废弃电器电子产品处理资格证书》(2024年12月25日-2027年12月24日),拆解处理能力为352.32万台/年,拥有废电视机、微型计算机拆解线3条,废电冰箱、洗衣机、空气调节器、监视器、自动化破碎分选线各1条,废移动通信手持机/电话机拆解线2条,可拆解废电视机、电冰箱、空调机、洗衣机、电脑、打印机、电热水器、手机等废弃电器电子产品,并对产品中含有的铁、铝、铜、玻璃、塑料及其它稀有金属等再生资源进行回收利用。
原公告如下:















切换行业






正在加载...



