为深入贯彻习近平总书记“节水优先、空间均衡、系统治理、两手发力”治水思路和关于治水重要论述精神,落实节约用水条例、水资源刚性约束制度和节水制度政策体系,发展节水产业,充分发挥先进成熟适用技术对节水型社会建设和绿色发展的重要支撑作用,水利部近日发布《节水先进成熟适用技术设备名录(2025年)》。

上海威派格智慧水务股份有限公司自主研发的7项技术和设备凭借其技术的先进性、成熟度与实际应用成效成功入选,获国家水利部权威认可,为智慧水务节水事业再添力量!


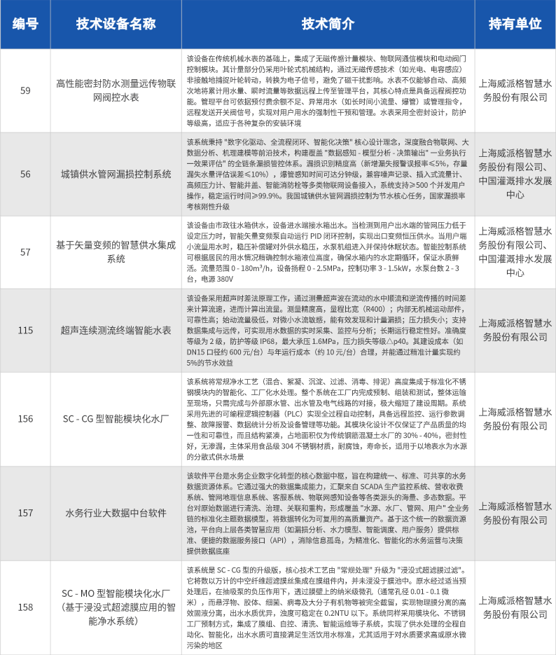
这 7 项技术设备覆盖智慧水厂、大数据、智慧计量、漏损管控等核心场景,构建起从水源监测、管网运维到用水管理的全链条节水技术体系,为不同水务场景提供精准化、智能化的节水解决方案。
此次成功入选国家水利部《节水先进成熟适用技术设备名录(2025年)》,是威派格坚持自主创新、深耕水务行业的又一重要里程碑,也是国家对威派格在智慧节水领域技术实力与应用成效的权威认可。未来,威派格将继续秉持“用心于水,绿色未来”的企业使命,积极响应国家节水战略,持续推动技术创新与场景融合,以更智慧、更高效、更可靠的产品与解决方案,助力节水型社会建设和水务行业高质量发展,为我国水资源可持续利用贡献更多威派格智慧与力量!
切换行业






正在加载...



