当前位置: 节能环保网 » 大气治理 » 脱硫脱硝 » 正文

2月份全国拟建在建废气处理项目

日期:2019-02-25    来源:中项网服务号

国际节能环保网

2019
02/25
15:04
文章二维码

手机扫码看资讯

关键词: 废气处理项目 烟气处理设施 袋式除尘器

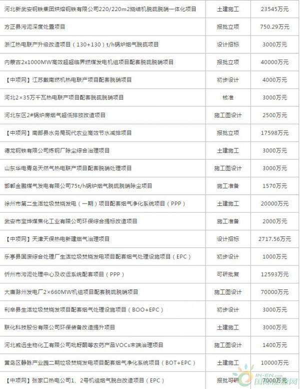
   中项网服务号发布了2019年2月份全国拟在建废气处理项目汇总,内容如下:
 
  1 乐亭县固废综合处理厂生活垃圾焚烧发电项目配套烟气处理设施项目(EPC)
 
  预算总投资额:1000万元
 
  进展阶段:初步设计
 
  项目所在地:河北省唐山市
 
  项目建设详情:
 
  乐亭县固废综合处理厂生活垃圾焚烧发电项目配套烟气处理设施项目(EPC),
 
  1、项目建设地址:河北省唐山市。
 
  2、配套项目内容:垃圾焚烧烟气主要污染物为烟尘、SONOx、HCl等,项目采取半干式烟气吸收净化、活性炭吸附、袋式除尘器等设施净化处理工艺,净化后的烟气符合《生活垃圾焚烧污染控制标准》(GB18485-2014)大气染物排放限值要求。项目生产废水和生活污水经处理达标排放。
 
  3、主体项目内容:新建一条日处理500吨生活垃圾焚烧发电生产线,主要购置1台焚烧能力为500吨/日机械炉排炉、1台(套)12MW汽轮发电机组。项目总投资:1000万元。
 
  具体进展情况:
 
  1、手续办理情况:该配套项目前期手续已办理。
 
  2、设计完成情况:该配套项目正在进行初步设计,由中国联合工程有限公司负责。
 
  3、土建施工情况:该配套项目主体工程尚未开工,预计2019年年中开始施工。
 
  4、设备采购情况:该配套项目设备尚未采购,由EPC单位负责。
 
  5、其它情况说明:该项目配套脱硫脱硝和渗沥液由EPC单位负责招标。
 
  业主单位:乐亭县锦环新能源有限公司
 
  联系人:朱工
 
  手机:15388088132
 
  2 忻州市污泥处理中心及收运系统配套项目(PPP)
 
  预算总投资额:12593万元
 
  进展阶段:可研批复
 
  项目所在地:山西省忻州市
 
  项目建设详情:
 
  忻州市污泥处理中心及收运系统配套项目(PPP),
 
  1、项目建设地址:山西省忻州市。
 
  2、项目内容:项目总占地面积为48.38亩,设计日处理污泥200吨/日,其中一期100吨/日,二期100吨/日。主要建设内容为地磅房、污泥脱水单元、无添加堆肥单元、除息单元、污水处理单元。
 
  3、项目总投资:12593万元。
 
  具体进展情况:
 
  1、手续办理情况:该项目前期手续已办理,正在进行代理机构比选。
 
  2、设计完成情况:该项目设计尚未开始。
 
  3、土建施工情况:该项目主体工程尚未施工。
 
  4、设备采购情况:该项目设备尚未采购,采购时间及采购主体单位尚不明确。
 
  业主单位:原平市住房保障和城乡建设管理局
 
  联系人:崔工
 
  手机:15313191586
 
  3 张家口热电公司1、2号机组烟气脱白改造项目(EPC)
 
  预算总投资额:7000万元
 
  进展阶段:报批可研
 
  项目所在地:河北省张家口市
 
  项目建设详情:
 
  张家口热电公司1、2号机组烟气脱白改造项目(EPC),
 
  1、项目建设地址:河北省张家口市。
 
  2、项目内容:1、2号机组烟气脱白改造。
 
  3、项目总投资:7000万元。
 
  具体进展情况:
 
  2019年1月3日跟踪记录:
 
  1、手续办理情况:该项目正在办理可研手续,可研由河北能源工程设计有限公司负责。
 
  2、设计完成情况:该项目设计尚未开始,EPC预计2019年上半年公开招标。
 
  3、土建施工情况:该项目主体工程尚未施工,施工单位尚未确定,后期采取邀请招标,预计2019年5、6月施工。
 
  4、设备采购情况:该项目设备尚未采购,由EPC负责采购。
 
  5、项目变化情况:该项目阶段发生变化,且增加了可研单位联系人及联系方式。
 
  业主单位:河北大唐国际张家口热电有限责任公司
 
  联系人:南工
 
  手机:15388088322
 
  中项网权威发布2月份废气处理项目
 
 
 
 

返回 国际节能环保网 首页

能源资讯一手掌握,关注 "国际能源网" 微信公众号

看资讯 / 读政策 / 找项目 / 推品牌 / 卖产品 / 招投标 / 招代理 / 发文章

扫码关注

0条 [查看全部]   相关评论

国际能源网站群

国际能源网 国际新能源网 国际太阳能光伏网 国际电力网 国际风电网 国际储能网 国际氢能网 国际充换电网 国际节能环保网 国际煤炭网 国际石油网 国际燃气网