当前位置: 节能环保网 » 水处理 » 工业废水 » 正文

科学合理的退镀方式 对电镀园区废水处理很关键

日期:2019-03-11    来源:环球电镀网

国际节能环保网

2019
03/11
12:17
文章二维码

手机扫码看资讯

关键词: 电镀园区 电镀行业 园区废水

   进入21世纪,经济高速发展对电镀行业发展提出了更高的要求,在以发展经济为中心原则下,环保部门研究提出对有关电镀建设项目不是一概控制,拒之门外,而应区别对待,对一般性电镀项目严格控制,对技术含量高、产品工艺配套的项目政府给予规范。
 
  进一步提出“集中设点、规范排放、集中治理”的原则,集中组建电镀工业园区,同时,实行污染物总量平衡控制。
 
  电镀工业园模式的出现,在电镀行业的发展史上具有划时代的意义,任何事物,特别是新事物是把双刃剑,既有好的一面也有坏的一面。
 
  对于把分散的电镀车间进行集中汇合到电镀工业园这样的模式,如果园区定位合适,环保监管部门到位,那对电镀行业的发展、环境保护都是正能量。
 
  如果建设企业管理不善或定位不合适,环保监管部门监管不到位,那将是潜在的巨大风险,相当于把分散的污染源进行集中,形成一个巨大的污染源,给环境带来不可修复性的毁坏。
 
  而影响电镀园区成败的关键问题之一就是园区退镀方式及其管理。
 
  电镀工业园区会有各种电镀镀种工艺进人园区,产生的园区废水也会多样化,镀种多样性导致退镀的种类多、退镀废水复杂。
 
  笔者根据园区调查、从园区经营者、现场技术人员及行业专家多方走访及对信息的收集整理,对园区采取何种方式比较科学合理,阐述如下。
 
  01 园区退镀现状
 
  据不完全统计,国内很多电镀园区对退镀处理采取分散式。由各人园企业自行设置退镀区域及退镀工艺。
 
  采取分散的退镀工艺对园区的管理,废水分类及废水处理,处理站废水处理难度等都造成不小的影响。
 
  另外有极少数的电镀园区,采取设置退镀中心,集中退镀的方式,但是因为种种原因,集中退镀营运并不理想。
 
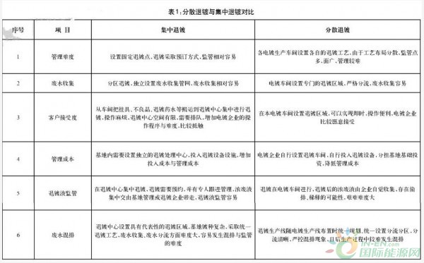
  02 退镀方式对比
 
  园区退镀的管理方式主要是集中式与分散式两种,对其两者优劣对比如下表1:
 

 
  03 退镀工艺及废水分类
 
  电解退镀工艺
 
  针对镀件规则性,清洁生产要求等方面考虑,镀件退镀采用电解退镀工艺大致分为如下几类如表2:
 
 
 
  化学退镀工艺
 
  常用化学方法退镀,主要是依赖酸及表面活性剂,如用硝酸、硫酸等退锌层、铬层等,用氰化钠与碱退镍层、锡层等。
 
  化学方法退镀,用高浓度的硝酸、盐酸、硫酸及氰化物等,对环境影响较大,同时产生的废水处理难度大和处理成本高。
 
  04 退镀方式的选择
 
  从集中退镀与分散退镀的对比情况来看,两者各有优缺点,说不上绝对的那种方式更好。
 
  具体选择哪种退镀方式,要依据电镀园区的特点、人园企业的情况、电镀园区主要电镀产品类型等综合考虑。

  定位为高端的、科技含量高的、电镀产品附加值高的园区建议采用集中式退镀,便于管理与做到废水彻底的分类。

  对于低端电镀园区、电镀产品为大件的如汽车配件、轮毅、大型设备件等建议在线上设置退镀,在线上设置退镀需要对废水,按照退镀的工艺进行分类分流,而不至于退镀液影响整个废水处理系统的正常营运。
 
  电镀的挂具退镀,不管是集中式退镀还是分散式退镀,都建议设计在线上进行退挂,节省人工与园区管理成本。
 
  05 展望与建议
 
  根据笔者对国内电镀园区调研经验及文中综述,对未来电镀园区的退镀设置及管理建议如下:
 
  (1)集中退镀与分散退镀在实际生产中各有优缺点,具体悬殊何种方式,依据电镀园区定位及人园企业电镀产品的特点灵活设置,并不一定一刀切。
 
  (2)挂具退镀都可以考虑设计线上退镀,做好退镀废水的分类分流,并且在退镀槽底部设置承接盘,加强管理就不会影响园区整体废水分类分流。
返回 国际节能环保网 首页

能源资讯一手掌握,关注 "国际能源网" 微信公众号

看资讯 / 读政策 / 找项目 / 推品牌 / 卖产品 / 招投标 / 招代理 / 发文章

扫码关注

0条 [查看全部]   相关评论
    没有更多数据了

国际能源网站群

国际能源网 国际新能源网 国际太阳能光伏网 国际电力网 国际风电网 国际储能网 国际氢能网 国际充换电网 国际节能环保网 国际煤炭网 国际石油网 国际燃气网