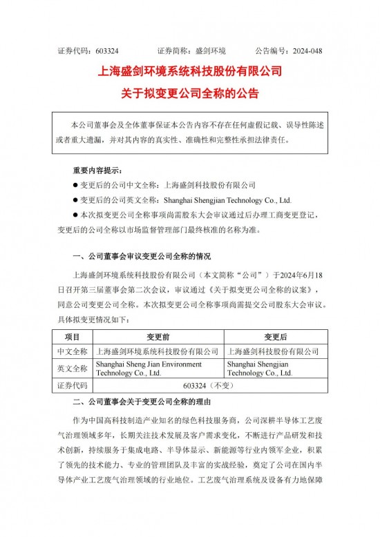
6月20日,上海盛剑环境系统科技股份有限公司发布关于拟变更公司全称的公告。
公告显示,公司中文全称变更前位上海盛剑环境系统科技股份有限公司,变更后中文全称为上海盛剑科技股份有限公司。
据悉,上海盛剑环境系统科技股份有限公司是一家为中国泛半导体产业提供工艺废气治理系统解决方案的国内领军公司,公司总部位于上海。于2021年4月7日在上海证券交易所A股主板上市。
公告如下:


日期:2024-06-21 来源:盛剑环境
6月20日,上海盛剑环境系统科技股份有限公司发布关于拟变更公司全称的公告。
公告显示,公司中文全称变更前位上海盛剑环境系统科技股份有限公司,变更后中文全称为上海盛剑科技股份有限公司。
据悉,上海盛剑环境系统科技股份有限公司是一家为中国泛半导体产业提供工艺废气治理系统解决方案的国内领军公司,公司总部位于上海。于2021年4月7日在上海证券交易所A股主板上市。
公告如下:


能源资讯一手掌握,关注 "国际能源网" 微信公众号
看资讯 / 读政策 / 找项目 / 推品牌 / 卖产品 / 招投标 / 招代理 / 发文章
扫码关注
免责声明:本文仅代表作者本人观点,与国际节能环保网无关,文章内容仅供参考。凡本网注明"来源:国际节能环保网"的作品,均为本站原创,转载请注明“来源:国际节能环保网”!凡本网注明“来源:XXX(非国际节能环保网)”的作品,均转载自其它媒体,转载目的在于传递更多信息,并不代表本网赞同其观点和对其真实性负责。
如因作品内容、版权和其它问题需要同本网联系的,请在相关内容刊发之日起30日内进行,我们将第一时间进行删除处理 。联系方式:400-8256-198