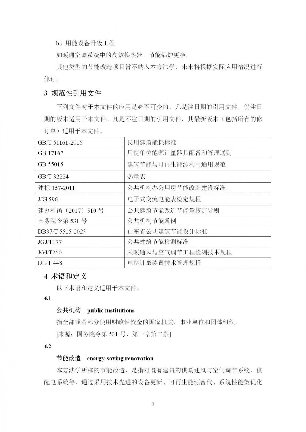
11月25日,山东省生态环境厅公开征求《山东省公共机构节能改造碳普惠方法学(征求意见稿)》。
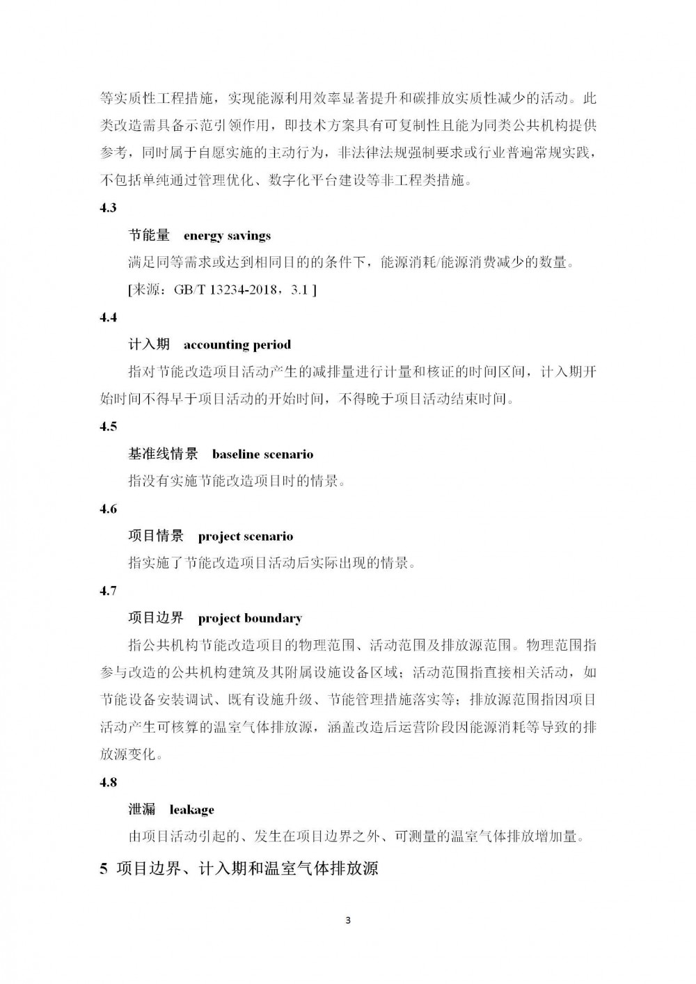
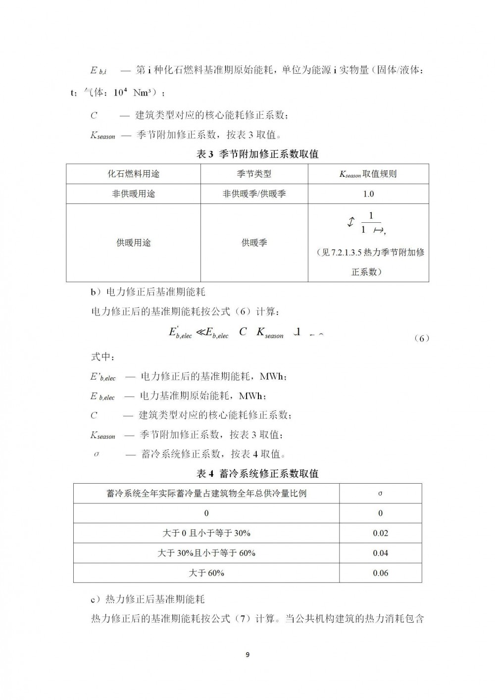
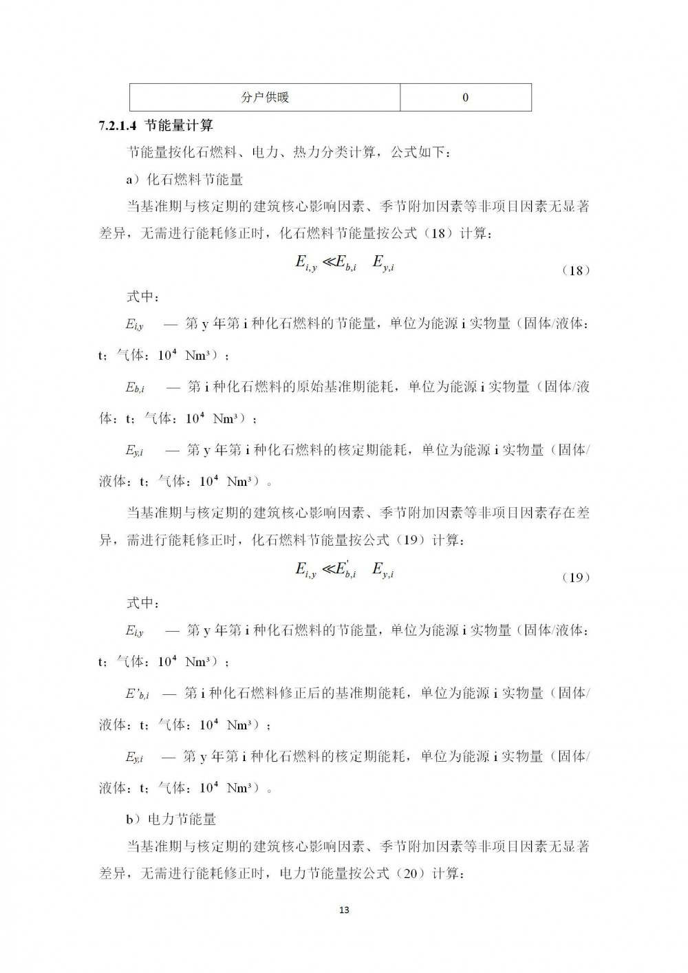
本方法学规定了公共机构节能改造碳普惠核证的术语和定义、适用条件、项目边界、温室气体排放源选择、基准线情景、项目减排量核算、数据来源及监测等的技术要求。
规定本方法学适用于山东省行政区域范围内,公共机构依据《山东省碳普惠试点工作指导意见》自愿参与碳普惠试点,通过实施减少能源使用、提高能效或进行可再生能源替代从而减少温室气体排放的节能改造项目的减排量核算。
原文如下:
山东省生态环境厅关于公开征求《山东省公共机构节能改造碳普惠方法学(征求意见稿)》意见建议的函
根据《山东省碳普惠试点工作指导意见》等文件要求,《山东省公共机构节能改造碳普惠方法学(征求意见稿)》已编制完成并经过了专家论证,现面向社会公开征求意见建议。欢迎各类机关团体、企事业单位和个人通过电子邮件的方式提出意见建议并注明理由,公开征求意见截止时间为2025年12月25日。
联系电话:0531-51798226,18888360969
联系邮箱:sdqhc@shandong.cn
附件:《山东省公共机构节能改造碳普惠方法学(征求意见稿)》.docx
《山东省公共机构节能改造碳普惠方法学(征求意见稿)》编制说明.docx
山东省生态环境厅
2025年11月25日
























.jpg)
























切换行业






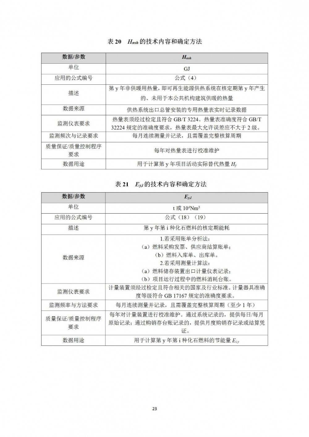
正在加载...



