江镜镇镇区道路清扫保洁及垃圾收集清运服务项目(二次)结果公告(采购包1)
一、项目编号:[350181]FJMHZB[GK]2023001-1
二、项目名称:江镜镇镇区道路清扫保洁及垃圾收集清运服务项目(二次)
三、采购结果
采购包1:

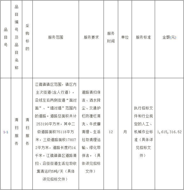
四、主要标的信息
采购包1(福清市江镜镇镇区道路清扫保洁及垃圾收集清运服务项目):
服务类(泓欣环境集团有限公司)

五、评审专家名单:
采购人代表:付明达
评审专家:曾元辉 、 张玉金 、 黄仪 、 管小健
六、代理服务收费标准及金额:
代理服务费收费标准:
100(万元)以下收费费率标准:1.50%;100-500(万元)收费费率标准:0.80%。
注:招标代理服务费收取方式:a.中标人应在领取中标通知书的同时按规定的标准一次性向采购代理机构缴清招标代理服务费。招标代理服务费以银行转账、电汇、汇票或现金等付款方式。
b.招标代理服务费缴交银行帐号:开户名:福建美环招标代理有限公司;开户行:中国建设银行股份有限公司福州晋安商业中心支行;帐号:3505?0161?5541?0000?0261。
代理服务费收费金额:
合同包1福清市江镜镇镇区道路清扫保洁及垃圾收集清运服务项目:1.9922万元
收取对象:中标(成交)供应商
七、公告期限
自本公告发布之日起1个工作日。
八、其他补充事宜
1、投标人资格性审查:资格审查小组按照招标文件规定的资格性要求对各投标文件进行审查,经资格审查小组评议,各投标人的投标文件资格性审查情况均符合要求。
2、投标文件符合性审查:评标委员会按照招标文件规定的符合性要求对各投标文件进行审查,经评标委员会评议,各投标人的投标文件符合性审查情况均符合要求。
3、政府采购政策功能的情况:无。
4、备案编号:CGXM-2023-350181-05863[2023]04109。
5、中标日期:2023年12月05日(招标编号:[350181]FJMHZB[GK]2023001-1)。
6、合同履约期限:1年。
7、主要标的信息(本公告“四、主要标的信息”与此处不一致的以此处为准)
采购包1(江镜镇镇区道路清扫保洁及垃圾收集清运服务项目):
服务类(泓欣环境集团有限公司)

九、凡对本次公告内容提出询问,请按以下方式联系。
1.采购单位信息
名称:福清市江镜镇人民政府
地址:福清市江镜镇人民政府大院内
联系方式:13805076226
2.采购机构信息
名称:福建美环招标代理有限公司
地址:福建省福州市鼓楼区铜盘路29号4楼01单元
联系方式:0591-83637606
3.项目联系方式
项目联系人:梁达立
电话:0591-83637606
福建美环招标代理有限公司
2023年12月05日
切换行业




正在加载...



