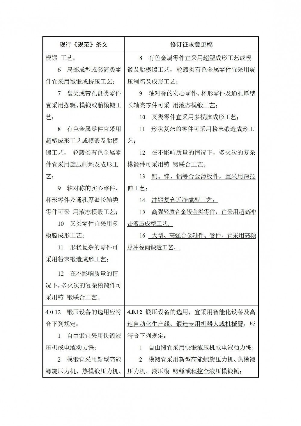
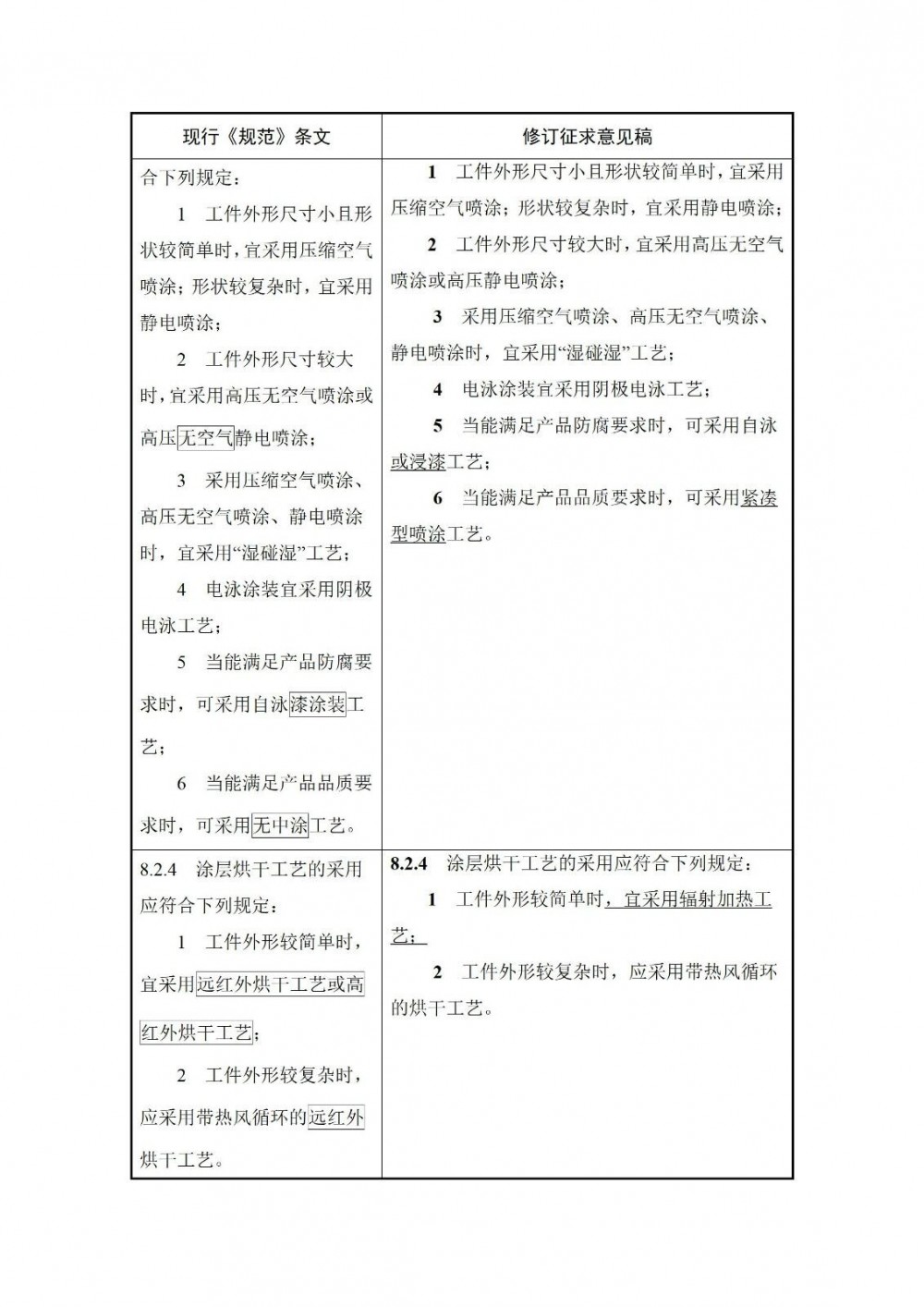
根据《住房城乡建设部关于印发2021年工程建设规范标准编制及相关工作计划的通知》(建标函〔2021〕11号),我部组织中国联合工程有限公司等单位起草了国家标准《机械工业工程节能设计规范(局部修订征求意见稿)》(见附件)。现向社会公开征求意见。有关单位和公众可通过以下途径和方式反馈意见:
1.电子邮箱:807932232@qq.com。
2.通信地址:浙江省杭州市滨江区滨安路1060号;邮政编码:310052。
意见反馈截止时间为2026年2月14日。
附件:机械工业工程节能设计规范(局部修订征求意见稿)
住房城乡建设部办公厅
2026年1月16日
附件下载



























切换行业





正在加载...



